2023年12月,复旦大学附属中山医院顾建英教授团队在Nature Communications发表了题为“Delineating the early dissemination mechanisms of acral melanoma by integrating single-cell and spatial transcriptomic analyses”的研究文章。
研究基于单细胞转录组和空间转录组测序分析来研究肢端黑色素瘤早期传播的动态演变过程,揭示了肢端黑色素肿瘤间和肿瘤内的异质性,以及高度免疫抑制的肿瘤微环境和复杂的细胞间通讯网络。欧易生物提供了该项目的单细胞转录组和空间转录组的测序实验和分析工作。
图形概述:伴有或不伴有淋巴结转移的AM的肿瘤生态系统的不同特征
发表期刊:Nature Communications
影响因子:16.6
材料:单细胞转录组测序:12名AM患者(包括6名LN+和6名LN−患者)的原发灶组织; 空间转录组测序:5名AM患者(包括3名LN+和2名LN−患者)的原发灶组织
欧易提供技术服务:10x Genomics单细胞转录组测序、10x Genomics Visium空间转录组测序
肢端黑色素瘤(AM)是一种罕见的黑色素瘤亚型,其特点是淋巴结(LN)转移率高,是肿瘤扩散和治疗决策的关键因素。然而在AM患者中,LN转移患者和非转移患者的原发性黑色素瘤病变的区别尚不清楚。
1. 构建AM的单细胞转录图谱
scRNA-seq测序构建了一个包含52,382个细胞和30,097个基因的聚合基因表达矩阵,经过降维聚类,生成了38个cluster。根据特异性marker基因进行了细胞类型注释,其中11个cluster注释为肿瘤细胞(marker基因:MLANA、MITF、PRAME和SOX10),其余12种非肿瘤细胞分别为:T细胞、NK细胞、Treg细胞、B细胞、浆细胞、髓系细胞、内皮细胞、成纤维细胞、肌细胞、表皮细胞、浆细胞样树突状细胞(pDC)、肥大细胞。所有的细胞类型几乎在每个患者中都存在,但是比例差别很大。最丰富的是黑色素瘤细胞,具有最高的转录本和CNV水平,这与其高度恶性的特征一致;T细胞是最丰富的免疫细胞类型。与LN-AM组相比,LN+AM组的pDC和NK细胞略有减少,而T细胞则无明显差异。间质细胞,包括内皮细胞、成纤维细胞和表皮细胞,在LN+AM的TME内表现并不突出。综上,AM表现出高度的异质性,仅通过观察总免疫细胞的比例不能简化对“冷肿瘤”特征的评估。
图1 AM患者的单细胞转录图谱
2. 空间转录组暗示了“冷”肿瘤
空间转录组测序旨在获得三名LN+AM和两名LN-AM患者的原位基因表达谱,将空间spot点划分为肿瘤和非肿瘤区域,在肿瘤区域,得到了6个CNV水平有显著差异的cluster,这些cluster构成了不同患者的spot点。在非肿瘤区域,获得了5个cluster,有4名患者共享了cluster 4,这些结果表明肿瘤区域具有高度的肿瘤间异质性。进一步用两名患者匹配的scRNA-seq和ST-seq数据去确定细胞比例,ST数据中大多数细胞类型的比例与scRNA-seq中一致。免疫细胞主要聚集在非肿瘤区域,但在肿瘤区域明显减少。值得注意的是,相比于LN-AM患者,LN+AM患者的肿瘤生态系统中浸润的免疫细胞更少。因此,LN转移的AM患者为“冷”肿瘤。
图2 AM患者的空间转录组数据暗示了“冷”肿瘤
3. 单细胞水平上黑色素瘤细胞的高度异质性
黑色素瘤细胞的亚群分析表明肿瘤内和肿瘤间的高度异质性。MYC+MEL细胞在LN+AM中增加,且高表达MYC、MITF、SNAI2和KIT,其功能富集在间充质和干细胞发育方面。CXCL10+MEL亚群高表达CXCL10、CXCL8和IRF1,在免疫反应调节、免疫效应过程和白细胞趋化性方面富集。TMSB4X+MEL亚群高表达TMSB4X、IGKC和IGLC2,在调节i-κB激酶/NF-κB信号传导、细胞因子分泌和细胞趋化性方面富集。这些与癌症免疫相关的亚群在LN+AM中下调,表明肿瘤细胞可以通过塑造“冷”的TME来促进LN传播。
CENPF+MEL亚群高表达CENPF、CCNB1、PCNA和MKI67,在DNA复制和细胞周期方面富集,而NEAT1+MEL亚群高表达NEAT1、KLF6、JUN和FOS,在响应活性氧和氧化应激方面富集。
LN+AM组中所有的黑色素瘤细胞及其各亚群的CNV水平显著高于LN-AM组。SCENIC分析表明,与肿瘤转移和进展相关的转录因子,如MITF、MYC和CTNNB1,在MYC+MEL亚群中表现出高转录活性。免疫/炎症相关的转录因子,如NFKB2、STAT1、RELA和FOXO3,在CXCL10+MEL和TMSB4X+MEL亚群中表现出高活性,这是肿瘤细胞免疫调节表型的基础。
黑色素瘤亚群的拟时序分析结果显示,开始时期以CENPF+MEL亚群为主(85.1%),高表达CCNB1和CENPF等增殖相关基因。RNA速率分析也证实黑色素瘤细胞起源于CENPF+MEL细胞。进化分支一主要由CXCL10+MEL和TMSB4X+MEL亚群组成(65.3%),并高表达免疫相关分子,如CCL2、C1R和STAT3。进化分支二主要由MYC+MEL和NEAT1+MEL亚群组成(70.5%),并高表达转移相关分子,如MITF、KIT和VIM。这些结果突出了肿瘤细胞在AM生态系统中的多方面作用。
图3 不同AM亚群的功能和进化轨迹
4. MYC+MEL细胞中激活的脂肪酸代谢途径
与LN-AM相比,LN+AM中MYC+MEL细胞显著增加,表明MYC+MEL在LN转移中起关键作用。之后用公共数据集中的26个原发AM样本描绘了MYC+MEL亚群的基因特征。MYC+MEL亚群在LN+AM中显著增加,高MYC+MEL评分与较差的预后相关。多个FAO相关基因,包括EPHX1、GAPDHS和HSP90AA1,在MYC+MEL细胞中表达升高。因此,与脂肪酸代谢相关的基因集在MYC+MEL中富集。因为LN转移需要向FAO代谢转变,推测在MYC+MEL细胞中发现的FAO通路的过度激活可能与LN转移有关。
5. MITF通过FAO途径促进LN转移
为了确定在MYC+MEL亚群中促进FAO的关键因素,使用scRNA-seq数据进行了相关性分析。发现MITF与其调控子活性和FAO评分之间存在正相关关系。使用ST-seq数据,发现MITF表达与FAO评分之间有很好的空间一致性,并且在MITF高表达的空间区域有着较高的FAO评分。这些结果表明,MITF可能促进FAO在AM中的激活。
为了探究MITF介导的FAO激活在LN转移中的潜在作用,构建了小鼠足垫模型。将过表达MITF的B16F0(B16F0-Mitf)细胞和B16F0-载体细胞移植到C57BL/6小鼠的足底区。延长了时间线以达到较高的LN转移率,特别是考虑到药物治疗后LN转移率较低。在终点,发现B16F0-Mitf组的腘窝LN的大小和转移面积明显大于B16F0-载体组。进一步将临床批准的FAO抑制剂Etomoxir局部应用于小鼠腿的前外侧。虽然Etomoxir治疗不影响原发肿瘤的大小或荷瘤小鼠的体重,但它显著抑制LN转移。综上结果共同表明,MITF使FAO活性增强,从而促进AM的LN转移。
图4 MITF介导的FAO激活促进肿瘤LN转移
6. LN+AM组抗肿瘤免疫功能受损
免疫细胞亚群分析结果显示,亚群的比例在患者之间以及LN+AM组和LN-AM组之间差异较大。CD8+T细胞亚群分别命名为GZMK+(效应)、ANXA1+(记忆)、IFNG+(细胞毒性)和CXCL13+(耗竭)。与LN−AM相比,LN+AM中CXCL13+CD8+T细胞增多,而IFNG+CD8+T细胞略有减少,表明抗肿瘤作用受损。对于CD4+T细胞,LN+AM组CXCL13+(耗竭)和FTH1+(幼稚)细胞略有增加,但在LN+AM组和LN-AM组之间,KLRB1+(效应))和FOS+(记忆)细胞的比例无差异。LN+AM组的XCL2+NK和FGFFBP2+NKT细胞与LN−AM组相比有所减少,表明LN+AM患者的抗肿瘤免疫功能明显减弱。
GSVA分析结果发现,CD8+T亚群中富集多种免疫调节途径,包括干扰素-α/γ反应和IL2/STAT5信号传导。几乎所有选定的通路都在XCL2+NK和FGFBP2+NKT细胞中激活,表明它们具有高增殖和抗肿瘤活性。RNA速率分析结果显示,T细胞主要起源于幼稚细胞,分化为记忆细胞、效应细胞和细胞毒性细胞,最后分化为耗竭细胞。耗竭CD8+T细胞主要源自效应CD8+T细胞,细胞毒性CD8+T细胞源自效应和记忆CD8+T细胞。FGFBP2+NKT细胞主要起源于效应CD8+T细胞。
7. FGFBP2+NKT细胞的减少加速淋巴结转移
对CD8+T细胞和NK细胞进行进一步分析,CXCL13+CD8+T和FGFBP2+NKT细胞分别具有最高的耗竭和细胞毒性评分。FGFBP2+NKT细胞高表达细胞毒性基因如GZMB、GZMH、PRF1和GNLY,表明FGFBP2+NKT细胞具有最强的肿瘤杀伤作用。在CD8+T和NK细胞中,免疫检查点PDCD1和CTLA4低水平表达,而LAG3和TIGIT高表达,表明针对LAG3和TIGIT的ICB治疗可能在AM中产生更有效的抗肿瘤效果。
因为FGFBP2+NKT细胞具有较强的抗肿瘤能力,进一步探究了FGFBP2+NKT细胞与AM淋巴转移的关系。与LN−AM相比,LN+AM中FGFBP2+NKT细胞显著减少;LN+AM中FGFBP2+NKT细胞的浸润性评分显著低于LN−AM,且FGFBP2+NKT评分低的患者预后更差,表明FGFBP2+NKT细胞的减少可能参与了LN的转移。多重IHC结果表明,FGFBP2+NKT细胞主要存在于癌旁区域,在肿瘤区域分布稀少。LN+AM患者TME中FGFBP2+NKT细胞较LN−AM患者明显减少,且FGFBP2+NKT细胞减少的患者预后较差,表明FGFBP2+NKT细胞减少与AM的LN转移密切相关。
图5 LN+AM中FGFBP2+NKT细胞减少
8. 巨噬细胞在AM中发挥抗炎作用
髓系细胞的亚群,包括巨噬细胞、单核细胞、中性粒细胞、DC和pDC。与LN-AM相比,LN+AM中存在更多的巨噬细胞,尤其是CXCL10+Mac,GZMB+pDC。这些肿瘤相关的巨噬细胞在信号通路和代谢特征上有很大的不同。SPP1+Mac和APOE+Mac细胞的ROS、脂肪酸代谢、糖酵解和氧化磷酸化水平升高;CXCL10+Mac和F13A1+Mac富集在补体和干扰素-α反应通路。与代谢相关的途径,如胆汁酸代谢和血红素代谢,在几乎所有巨噬细胞中都被激活。单核细胞和中性粒细胞富集了多种免疫/炎症通路,如通过NFKB的TNF-α信号通路,IL6/JAK/STAT3信号和INF-γ反应,表明在免疫/炎症调节中起关键作用。SCENIC分析结果表明SOX4和IRF7在GZMB+pDC中高度激活。
RNA速率分析结果显示,巨噬细胞主要来源于APOE+Mac,并向SPP1+Mac、CXCL10+Mac和F13A1+Mac两个方向分化。拟时序分析也表明是由APOE+Mac开始的,然后分化为SPP1+Mac和CXCL10+Mac,以F13A1+Mac结束。同时,APOE+Mac的炎症/免疫相关基因表达水平较低,而SPP1+Mac、CXCL10+Mac和F13A1+Mac的炎症/免疫相关基因表达水平较高。对于免疫检查点分子,例如SPP1+Mac高表达CD274和HAVCR2,CXCL10+Mac高表达CD274、PDCD1和TIGIT,F13A1+Mac高表达大多数免疫检查点分子,这与终末分化状态一致。通过计算M1/M2极化评分,发现除APOE+Mac细胞外,大多数巨噬细胞偏向M2表型,其M1/M2得分较低,表明大多数巨噬细胞在AM生态系统中发挥抗炎作用。
图6 AM中髓系细胞的功能
9. 肿瘤相关成纤维细胞促进血管生成
基质细胞亚群分别为癌症相关成纤维细胞(CAF)、肌细胞(MC)、表皮细胞和内皮细胞。CAF高表达MMP2、CFD和FN1,可分为两种不同类型。MMP2+CAF、CFD+CAF和SOD2+CAF高表达细胞因子和趋化因子,类似于炎症性CAF(iCAF,PDGFRA+)。与MC相似,高表达THY1、ACTA2和TAGLN的THY1+CAF被命名为myoCAF。在LN+AM中,iCAF亚群增加,而myoCAF和MC减少。根据RGCC、ACKR1、SEMA3G和PROX1的表达,将内皮细胞分为毛细血管内皮细胞、静脉内皮细胞、动脉内皮细胞和淋巴管内皮细胞。
功能富集分析显示,血管生成、上皮-间充质转化、肌生成等多种功能在CAF和MC中富集。RNA速率分析表明,这些CAF亚群主要起源于MMP2+CAF,然后分化为myoCAF和MC。
值得注意的是,血管生成通路富集在所有CAF亚群中。分析ST-Seq数据,发现内皮细胞和成纤维细胞共定位,呈现出良好的空间一致性。Pearson相关分析显示内皮细胞评分与CAF评分呈正相关,并且LN+AM组的相关系数更高。为了证实CAF促进血管生成并形成纤维血管龛这一猜想,进行了多重IHC分析,发现CAF通常与内皮细胞一起出现,并包裹在它们周围形成纤维血管龛。与LN−AM相比,LN+AM存在更多的纤维血管龛。这些结果表明,CAF促进血管生成并形成纤维血管龛,从而促进AM的早期扩散。
图7 AM基质中的纤维血管龛
10. AM中复杂的细胞间通讯
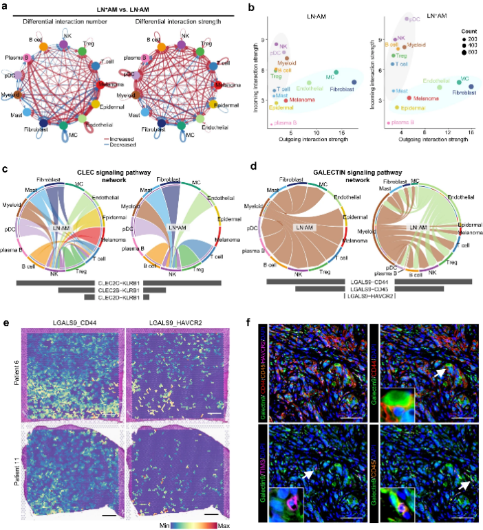
CellChat分析结果显示,黑色素瘤和基质细胞主要作为信号发送者,而免疫细胞主要作为信号接收者。LN+AM中的互作数量和强度略高于LN-AM,但无统计学差异。CD99和MIF信号在几乎所有细胞类型中都被激活。CCL和CXCL信号主要由基质细胞发送并被多种细胞类型接收。CCL信号被内皮细胞接收,表明在血管生成中发挥作用,而CXCL信号也被免疫细胞接收并在TME重塑中发挥作用。CLEC信号由多种细胞类型发送,主要由NK细胞接收,表明NK细胞的活性和细胞毒性是通过CLEC途径调节的。与LN-AM相比,LN+AM的免疫/炎症通路,如CCL、CXCL和CLEC信号减少。ANGPTL、APP、COLLAGEN、LAMININ和MK信号主要由基质细胞发送,并被多种细胞类型接收,表明基质细胞,特别是CAF,在生态系统中发挥着广泛的作用。
CLEC网络主要由CLEC2C/CLEC2B/CLEC2D-KLRB1组成,并且在非肿瘤细胞中特异性表达。与LN-AM相比,LN+AM中CLEC通路活性显著降低,可能导致NK和NKT细胞减少。GALECTIN信号网络在LN+AM中显著激活。半乳糖凝集素通过传递调节信号导致肿瘤细胞增殖、转移、血管生成和免疫逃逸。
主要配体LGALS9,主要表达于LN-AM的髓系细胞中,而LN+AM中的内皮细胞也表达。CD44、CD45和HAVCR2作为受体,表明内皮细胞来源的LAGALS9在肿瘤细胞的LN转移中发挥重要作用。重要的是,在AM队列中证实了GALECTIN通路L-R之间的串扰。综上结果表明,特定的细胞间通讯有可能构成AM中独特的TME。
图8 AM中的细胞间通讯网络
本研究通过单细胞转录组测序和空间转录组测序系统地研究了AM患者原发肿瘤组织的异质性和生态系统。目的是确定AM早期肿瘤扩散过程中各种细胞成分的潜在功能。研究揭示了AM的肿瘤间和肿瘤内的异质性,以及高度免疫抑制的肿瘤微环境(TME)和复杂的细胞间通讯网络,特别是在LN转移的患者中。MYC+黑色素瘤(MYC+MEL)和FGFBP2+NKT亚群与LN转移和预后不良密切相关。LN转移需要黑色素瘤细胞经历由MITF(MYC+MEL细胞中的关键转录因子)诱导的向脂肪酸氧化(FAO)的代谢转变过程。临床批准的FAO抑制剂——Etomoxir局部给药可抑制MITF介导的LN转移。并通过体内实验和多重免疫组织化学(IHC)分析进行了测试,以及大量临床样本的内部和外部数据验证了这些结果。
原文链接:
https://doi.org/10.1038/s41467-023-43980-y






