研究目的
由人类诱导多能干细胞(iPSC)培育出的大脑类器官(organoid) 分化出和人体大脑类似的多个区域,然而,对于大脑区域化有关的谱系动态(lineage dynamics)的研究一直以来是个挑战。在此,作者建立了一个可诱导的谱系追踪系统(iTracer),该系统结合了报告条形码(Reporter barcode),可诱导iCRISPR/Cas9疤痕(inducible CRISPR/Cas9 scarring)以及单细胞和空间转录组学,来分析大脑类器官发育过程中的谱系关系 。
类器官(organoid) 是一种由iPSC培育的3D(三维)细胞培养系统,其与体内的来源组织或器官高度相似,因此常被用来模拟和探究体内某器官的复杂空间形态和细胞谱系变化。在此研究中,作者利用iPSCs培育了大脑类器官,模拟了大脑在发育初期的体内结构以及多谱系动态。
研究思路
作者通过将高度复杂的条形码库与iPSC中的可诱导Cas9疤痕形成系统结合在一起,建立了动态细胞谱系追踪系统(iTracer)。如下图a-b:作者使用大约2000个iPSC细胞来培育大脑类器官,并在类器官发展的不同阶段(4,7,15,20或30天)诱导CRISPR-Cas9遗传疤痕形成系统标记祖细胞,由此产生具有继发谱系伤疤的独特成熟细胞类型。与此同时,作者还结合单细胞转录组技术来重建分化轨迹,追踪细胞谱系,以及耦合空间转录组学来解析各细胞谱系的空间位置。最后,作者通过长时4D(四维)光片显微技术从时间维度追踪发育中的大脑类器官里的细胞核,并将大脑区域的克隆富集与神经外胚层的位置联系起来。本研究数据揭示了大脑类器官区域化过程中细胞谱系是如何建立的,并且该技术也可被应用于任何iPSC培育的细胞培养系统中,以探究扰动过程中或在特定患者的疾病模型中剖析细胞谱系的动态变化。
研究结果
-
iTracer + scRNA-seq (1)
作者利用iTracer条形码和疤痕读数以及单细胞转录组测序(scRNA-seq),在单个类器官中重建细胞类型和大脑区域分辨的谱系家族。图(c):使用细胞簇相似性分析(CSS)将两批样本中的12个类器官捕获到的44,275个细胞整合在一起,形成29个细胞簇。图(d):通过marker基因分析以及参考细胞图谱比对,90%的细胞被标注为背侧脑,中脑,菱形脑和视网膜细胞等属于中枢神经系统(CNS)的细胞类型,只有一小部分属于非脑细胞(如间充质细胞)。
作者首先通过iTracer条形码将细胞分为条形码家族(Barcode family),接着又根据不同时间点诱导的疤痕将细胞进一步细分为疤痕家族(Scar family),并将这些家族对应细胞类型以及不同时间进行联合分析。
根据以上数据的综合分析,作者发现一种趋势,即在越早时间点进行疤痕形成比越晚时间点的,其疤痕家族中包含的细胞类型更加多样化,这一发现进一步佐证了大脑区域化的粗略模式。
-
iTracer + scRNA-seq (2)
然而仅仅从条形码和疤痕对整个类器官进行谱系分析是缺乏深度的,于是作者使用显微切割对大脑类器官空间分布遥远的两个特定区域进行单细胞测序,捕获上千个细胞的转录本信息以及iTracer对该区域的细胞类型和谱系多样性进行分析。
如图(g)中所示,作者分析了来自在第15天进行疤痕诱导的培育了60天的类器官中两个不同区域(R1、R2)的转录本和iTracer读数,这些区域是从200微米组织切片进行显微切割得到的。图(h-i): 通过单细胞转录组分析发现这些区域在转录上存在明显差异,其中R1和R2分别主要由中脑/间脑(diencephalon/mesencephalon)和菱形脑(rhombencephalon)细胞类型组成。图(j-k): 通过iTracer读数将两个区域根据条形码和疤痕分类也发现这两个区域的细胞完全来自不同的谱系。作者发现单靠转录组分析或细胞轨迹分析无法识别细胞谱系之间的联系(图h),而结合iTracer则能将成熟的神经元与其祖细胞(NPC池)谱系(图k)建立联系。
-
iTracer + 空间转录组测序
有趣的是,作者观察到在单个类器官内的条形码家族倾向于聚集在不同的大脑区域。通过对所有谱系追踪类器官的单个细胞进行的置换富集分析证明了这是一可靠的观察结果(图a)。
图(b): 细胞被分为了三组细胞簇,分别富含不同的条形码克隆,图(c): 每个组都标记了不同的细胞群,表明在类器官发育过程中确实存在强大的趋势,起始iPSC克隆在大脑的不同区域富集。图(c-d): 通过UMAP嵌入投影四个条形码家族,证明了iPSC克隆分布在大脑的不同区域并包含不同的细胞类型。以上结果表明类器官谱系区域化不能仅由细胞类型差异来解释。
于是,作者推测条形码在不同大脑区域的富集可能是由于整个类器官中的空间排列。为了了解条形码在类器官中的空间分布,作者对培育了62天,在第15天进行了疤痕诱导的脑类器官中的三个完整的10μm组织切片进行空间转录组测序,分析其空间基因表达和iTracer读数(图e)。实验共捕获了2038个spots上的转录本、条形码和疤痕的信息。图(f): 通过CIBERSORTx算法将空间转录组与单细胞测序结果联合分析进行细胞群注释,同样被分成了三大类(端脑、中脑和菱形脑等属于中枢神经系统)的细胞类型。转录相似并拥有相同注释的spots通常在同一切片中聚集在一起,这一转录区域化现象在类器官的各个深度持续存在。图(g): 而研究发现映射细胞谱系区域化的iTracer条形码则在同一切片内显示出不同的空间分布,spot中检测到的条形码往往随着spots之间物理距离的增加而重叠较少,并且该模式与细胞类型的分布无关。
简而言之,作者联合单细胞和空间转录组学进行细胞谱系分析发现,大脑类器官区域具有独特的谱系组成,且这些谱系分布与细胞类型无关,进一步研究可能需要追溯回初始化胚状体(Embryoid body, EB)的克隆性。
-
4D光学成像
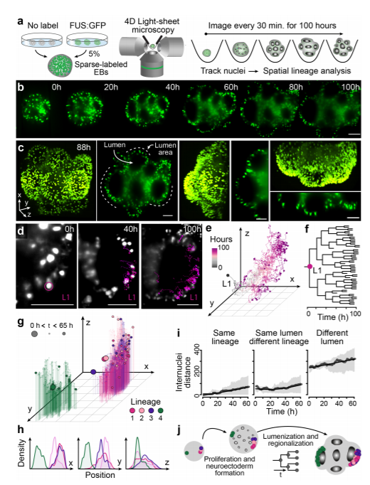
iTracer系统虽然能有效提供细胞谱系形成过程中的多个静态快照的全面信息,但是,该系统无法探究关于谱系的空间限制以及发育中类器官扩展的动态信息。经过以上实验,作者猜想大脑区域化的谱系组成可能与细胞克隆在胚状体阶段的空间位置以及随后的局部扩增有关。
于是,为了进一步验证猜想,作者使用了四维(4D)光学薄片显微镜对发育中的脑类器官进行了长期实时成像,以便直接从时间维度上追踪谱系(图a)。在使用光学显微镜对单个胚状体的细胞核经过长达65-100小时的追踪后发现,随着胚状体的早期成长与发展,会形成密封腔(seal lumen),作者还观察到所有源自起源细胞核的子代细胞的空间分布都被限制在腔内(lumen),即所有源自同一祖细胞的谱系成员只在腔内进行有限迁移和局部扩增(图b-e)。这些结果验证了我们先前观察到的大脑区域克隆富集与神经外皮中的位置之间的确存在联系。
总而言之,本研究旨在通过大脑类器官分析大脑发育区域化过程中的谱系关系,作者不仅结合了以往常用的谱系追踪工具——报告条形码(Reporter barcode)和CRISPR/Cas9 疤痕建立了iTracer谱系追踪系统,更重要的是该研究还耦合了单细胞测序和空间转录组测序等高通量、高分辨率的技术,以及4D光学成像,从多个维度探究类器官发育中的谱系动力学,该系统也可被广泛应用于其他器官以及疾病模型的谱系关系研究。
编者按
单细胞测序以及空间转录组测序在发展生物学中常被用来绘制组织或器官中细胞图谱,以及通过拟时序分析描绘细胞的分化轨迹,然而,无法识别细胞谱系是该技术的局限性,仅仅通过单细胞测序是无法理解组织形成早期的区域化和谱系动态的。因此,本研究在领域中的一项突破在于将空间转录组测序技术与谱系追踪系统(iTracer)耦合,利用两者的优势,开发了探究类器官发育中谱系动力学的方法。由此可见,空间转录组测序作为能够在组织空间分辨下探究基因表达模式的技术,其在发展生物学中的广泛应用是非常有潜力的。
END






