前言
很多老师会遇到这样的问题:通过微生物多样性测序可以筛选到关注的差异菌群,但想要进行功能研究该如何做呢?
“16S+宏基因组”就可以解决这个问题:先进行大样本量的16S测序,找到组间微生物组成上存在的显著差异,然后从中挑选代表性样本进行宏基因组测序。
如何挑选样本呢?软件microPITA可以帮助您。
-
diverse:挑选α多样性最高的样本;
-
extreme:挑选β多样性最极端的样本;
-
representative:挑选β多样性最能反映整体差异特征的代表性样本;
中文题目:微生物群脂多糖免疫原性的变化与人体自身免疫的关系
发表期刊:Cell
影响因子:38.673
应用技术:16S测序(V4),宏基因组测序
研究背景
根据卫生假说,在婴儿期早期暴露于特定微生物和寄生虫有利于免疫系统发育,并对过敏性疾病和自身免疫性疾病提供保护。比如,暴露在农场环境中的儿童哮喘和过敏率降低,研究人员推测通过清除个人生活环境中的微生物来预防传染病的卫生措施可能反过来改变了固有的肠道菌群,消除了对构建免疫系统至关重要的微生物。小鼠研究也表明,具有保护性微生物群的早期定植可以降低易感动物中发生自身免疫性糖尿病的风险。但宿主与微生物免疫互作对自身免疫和过敏影响的机制仍未可知。
研究内容
作者调查了222名婴儿从出生到三岁的发育情况,发现芬兰和爱沙尼亚(高过敏症人群)的婴儿普遍患有早期自身免疫性疾病,但俄罗斯婴儿患病(低过敏症人群)相对较少。因此,作者分别对三个国家的婴儿(74名婴儿/国家)肠道微生物进行了研究,挑选了1548个粪便样本进行16s测序,然后利用microPITA挑选出785个粪便样本进行宏基因组测序,进行物种组成和功能分析。
研究路线
图1 | 取样策略及研究思路
研究结果
1. 肠道菌群的区域趋势
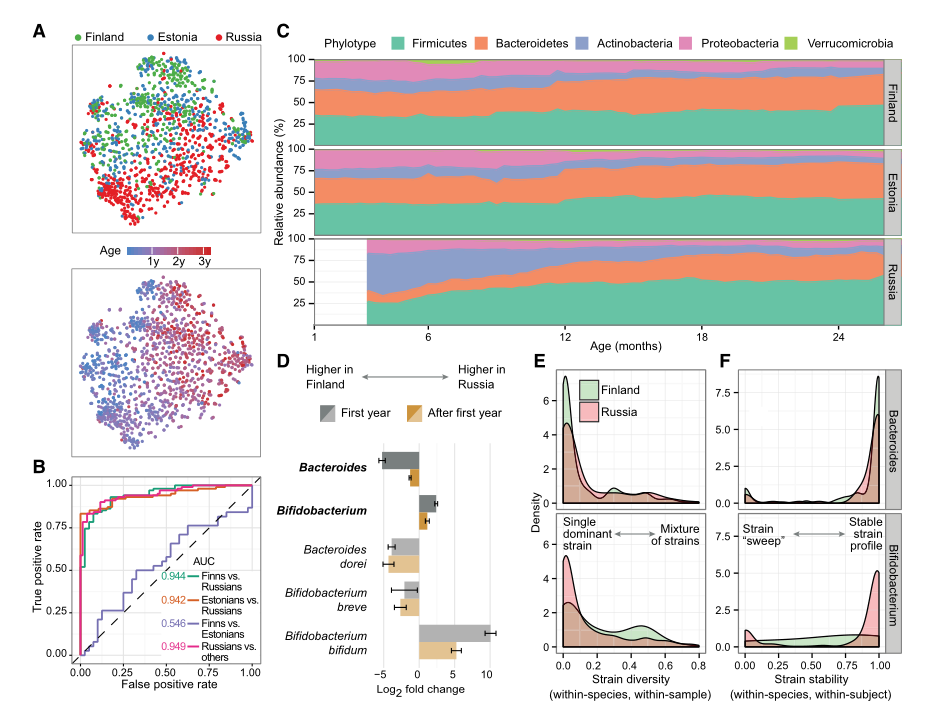
PCoA分析显示,除年龄外,国家是变异的主要来源,特别是在生命的第一年(图2A)。随机森林模型能够高精度区分芬兰和俄罗斯(AUC=0.944),但芬兰和爱沙尼亚之间的分类准确性较差(AUC=0.546) (图2B),表明这两个国家婴儿的早期微生物组成相似。俄罗斯与芬兰和爱沙尼亚婴儿间在门水平的物种组成存在显著差异(图2C):芬兰和爱沙尼亚婴儿在3岁期间有较高丰度的拟杆菌门;俄罗斯婴儿在出生后第一年的放线菌门水平较高(p=0.014),在两岁以后不显著。俄罗斯婴儿早期双歧杆菌属占优势,而在整个观察期内拟杆菌门和拟杆菌属在芬兰和爱沙尼亚婴儿中更稳定。总之,俄罗斯与芬兰和爱沙尼亚婴儿间微生物群最大的差异出现在第一年,并在第二年和第三年差异逐渐消散。
图2 | 不同国家的婴幼儿早期微生物生态的差异
2. 物种和菌株水平的微生物动力学
宏基因组结果表明在芬兰和俄罗斯的婴儿存在多个差异种(拟杆菌属和双歧杆菌属)(图2D)。Bacteroides dorei 是芬兰和俄罗斯婴儿之间差异倍数最大的拟杆菌属物种。与俄罗斯婴儿相比,双歧杆菌属未能在芬兰婴儿中建立稳定的单一菌株群落,菌株多样性和稳定性分布更均匀。而拟杆菌属倾向于在芬兰和俄罗斯婴儿中建立稳定的单一菌株组成(图2E和2F)。
3. 种群间微生物功能的差异
为了调查不同国家间物种的功能和代谢差异,作者使用HUMAnN2分析了宏基因组序列的基因功能、基因丰度及GO功能。结果表明,芬兰和俄罗斯婴儿在早期(第一年)和后期(第一年之后)存在多个显著差异的GO功能(图3A)。虽然利用人乳寡糖(HMO)的基因在三个国家的平均丰度大致相同,但大多数基因是由俄罗斯的双歧杆菌属以及芬兰和爱沙尼亚的拟杆菌属提供的(图3B)。与脂多糖(LPS)功能、脂多糖生物合成过程(GO:0009103)和脂质A 生物合成过程(GO:0009245)相关的GO条目在不同国家间的丰度存在显著差异(图3A和3C),表明芬兰和爱沙尼亚受试者中的微生物群落能产生更多的LPS(在哺乳动物细胞中引起强烈的免疫反应)。在三个国家中,大肠杆菌是脂质A生物合成的主要贡献者,但在芬兰和爱沙尼亚,大量拟杆菌属的物种也具有脂质A的生物合成潜力(图3D和3E)。这表明拟杆菌属有可能通过LPS合成参与人群自身免疫调节。
图3 | 功能差异、HMO利用与脂质A生物合成
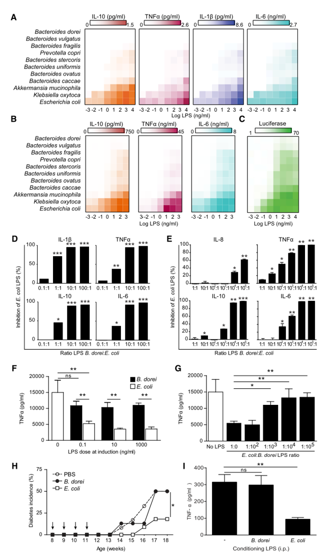
4. 脂多糖亚型的免疫原性对比
脂多糖结构的种间差异与其诱导先天免疫反应能力的改变有关。作者纯化了LPS并检测了两个细菌物种(大肠杆菌、B.dorei )的脂质A结构域的结构。从大肠杆菌中提取的脂质A在m/z=1798.3处产生一个主要峰 (图4A)。从B.dorei 中提取的脂质A 在m/z 1690.9和1436.2处产生了两个主要峰 (图4B)。
图4 | 脂多糖分子结构及其对耐受功能的影响
作者评估了不同细菌来源的LPS的免疫原性:大肠杆菌来源的LPS会产生强烈的响应,在PBMC中检测到细胞因子IL-10、TNFα、IL-1β和IL-6(图5A),而来自B.dorei 的LPS无论何种剂量都不能引起反应。人单核细胞来源的树突状细胞也获得了类似的结果(图5B)。大肠杆菌来源的LPS在TLR4-NF-kB报告细胞中诱导了高水平的荧光素酶活性,而B.dorei 无法在这些细胞中诱导炎症信号(图5C)。在原代人PBMC(图5D)和单核细胞来源的树突状细胞(图5E)中,B.dorei 产生的LPS抑制了细胞因子的产生。
在内毒素耐受诱导阶段向大肠杆菌LPS中加入B.dorei 来源LPS可以剂量依赖的方式抑制大肠杆菌LPS内毒素耐受的建立(图5G),表明婴儿肠道中存在B.dorei 可阻止大肠杆菌LPS保护性免疫耐受的建立。
图5 | 不同菌株LPS的免疫刺激特性
为了证明LPS驱动的免疫抑制在体内自身免疫发展中的相关性,作者又在NOD小鼠模型中评估了不同LPS亚型对糖尿病发展的影响。腹腔注射大肠杆菌LPS可延迟发病,降低总发病率 (图5H)。相反,注射B.dorei 来源的LPS没有延迟糖尿病的发生,也没有降低发病率。结果表明,暴露于免疫刺激性的LPS可以通过调节免疫系统的响应来保护免疫介导性疾病。
研究结论
图6 | 利用HMO的细菌的不同导致了免疫差异
1. 拟杆菌属在俄罗斯婴儿中含量较低,但在芬兰和爱沙尼亚婴儿中占主导地位。他们的脂多糖(LPS)主要来自拟杆菌属,而不是大肠杆菌。
2. B.dorei 与大肠杆菌的LPS在结构上不同,可以抑制先天免疫信号和内毒素耐受性。
3. 与大肠杆菌来源的LPS不同,B.dorei 来源的LPS不能降低非肥胖糖尿病小鼠的自身免疫性糖尿病的发病率。
参考文献
Vatanen Tommi, Kostic Aleksandar D, d'Hennezel Eva et al. Variation in Microbiome LPS Immunogenicity Contributes to Autoimmunity in Humans. [J]. Cell, 2016, 165: 1551.
END






