
结直肠癌(CRC)中免疫检查点阻断(ICB)响应率不足20%,其中免疫沙漠型微环境是主要瓶颈。肿瘤如何“重编程”肿瘤相关巨噬细胞(TAM)并剥夺关键营养素,进而压制CD8+ T细胞的机制仍不清晰。碳水化合物反应元件结合蛋白ChREBP已被报道调控脂合成,但其在免疫逃逸中的角色未知。本研究利用脂质组学+RNA-seq(转录组)+多色流式,系统解析ChREBP是否通过代谢-免疫交叉对话塑造免疫抑制微环境,为提升ICB疗效提供新靶点。

2025年1月,武汉大学中南医院在Cancer Research(IF=16.6)发表题为“ChREBP-Mediated Choline Deprivation and Chemokine Secretion Shape Tumor-Associated Macrophages to Promote Immune Evasion”的研究论文。赵健宏博士为第一作者,江从庆教授、张金方教授、魏文毅教授和解萧宇副研究员为该论文的共同通讯作者。
该研究采用脂质组学、RNA-seq及10色流式平台,首次揭示ChREBP-SP1转录轴同时上调趋化因子(CCL2/7)与胆碱转运体SLC44A1,使肿瘤细胞“抢粮”成功,剥夺TAM胆碱→抑制cGAS-STING→迫使M1→M2极化,导致CD8+ T细胞功能耗竭。
【欧易生物为本研究提供非靶向脂质组学技术服务】



1. 小鼠模型:C57BL/6、BALB/c、NCG;MC38、CT26、B16-OVA皮下瘤
2. 临床样本:武汉大学中南医院CRC癌/癌旁(n=25),免疫治疗前后血清(n=24)
3. 细胞样本:BMDM与肿瘤细胞Transwell共培养,胆碱浓度梯度200μM

1. 欧易生物非靶向脂质组学:检测肿瘤、TIF、TAM中磷脂酰胆碱、胆碱等400+种脂质
2. RNA-seq:差异基因+GSEA
3. 10色流式:D45/CD11b/F4/80/CD86/iNOS/ARG1/CD206/CD8/IFN-γ/GzmB
4. 实验:ChIP-qPCR、Co-IP、免疫荧光、mtDNA定量、ELISA

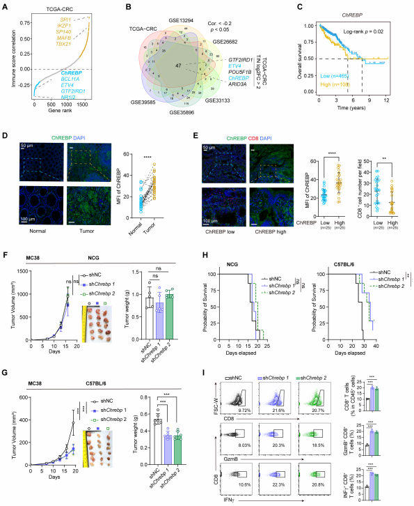
1. ChREBP高表达塑造“免疫沙漠”微环境
首先,从已有数据进行挖掘,TCGA数据库与GEO数据库双队列均显示,ChREBP表达与免疫评分呈显著负相关,与 CD8⁺T细胞频率呈反向分布。单细胞 RNA-seq(GSE166555)信息表明ChREBP主要富集于上皮恶性细胞簇,ChREBP高表达的患者CD8⁺T细胞浸润明显减少,总体预后更差。而免疫荧光和多重IHC进一步证实,ChREBP蛋白在癌区富集,且与CD8⁺T细胞密度呈反向分布;高ChREBP组中CTL(CD8⁺GranzymeB⁺)计数降低,且耗竭标志TIM-3⁺比例增加。

图1 ChREBP高表达导致免疫沙漠和预后差
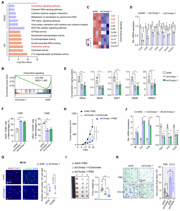
2. ChREBP缺失抑制趋化因子风暴并改变TAM构成
了解ChREBP表达CD8⁺T细胞存在联系后,进行深入地研究。RNA-seq显示,Chrebp敲除肿瘤中多种CC/CXC趋化因子(Ccl2、Ccl5、Ccl7等)显著下调,GO/KEGG富集指向“趋化因子信号通路”被抑制。流式与免疫荧光一致显示,TAM1(iNOS⁺)比例升高,TAM2(CD206⁺)比例下降;瘤内CD8⁺T细胞数量及IFN-γ、GzmB表达均明显增加。氯膦酸盐耗竭巨噬细胞后,Chrebp-KD的抑瘤效应被部分逆转,证实表型依赖TAM重塑。Transwell实验表明shChrebp 肿瘤上清使RAW264.7迁移减少;而外源补充CCL2可完全挽救,提示ChREBP-CCL2轴是招募单核/巨噬细胞的关键。

图2 ChREBP缺失导致趋化因子断供和TAM1占优
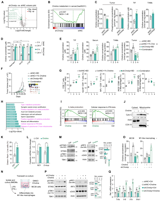
3. 脂质组学锁定“胆碱争夺战”
进一步通过非靶向脂质组发现,Chrebp-KD肿瘤组织内磷脂酰胆碱(PC)及游离胆碱含量显著高于对照,而TIF中胆碱水平升高,TAM1内胆碱恢复至近似外周血水平。体外竞争实验表明,CRC细胞对培养基胆碱的消耗速度远快于BMDM,证实肿瘤细胞对胆碱摄取速率远高于巨噬细胞。膳食胆碱富集可进一步放大KD组的抑瘤效果,并提升CD8⁺T细胞毒性指数,TAM1浸润增加而TAM2减少。

图3 不同样本中胆碱变化
4. 胆碱-cGAS-STING轴驱动M1极化
组学结果和实验提示胆碱在不同样本中的表达水平,接着往下深挖胆碱水平变化的机制。胆碱处理使M1型BMDM线粒体ROS升高,细胞色素c与mtDNA释放入胞质增多,Western blot显示p-STING(Ser365)、p-TBK1(Ser172)、p-IRF3(Ser396) 明显上调;即磷酸化增强。qpcr显示IFN-β、IL-1β等I型干扰素反应基因表达上升。表型转换显示,相同条件下,M2标志(Arg1、Chil3、Il10)会被抑制,M1标志(Nos2、Il6、Tnfa)则会上升。共培养体系中,Chrebp-over 肿瘤细胞通过高表达 SLC44A1 抢占胆碱,导致TAM内胆碱下降,显著抑制上述cGAS-STING活化信号及M1 cytokine输出,而补充胆碱可逆转该现象。

图4 胆碱-cGAS-STING是M1能量开关
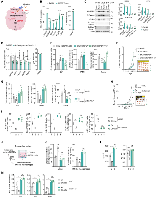
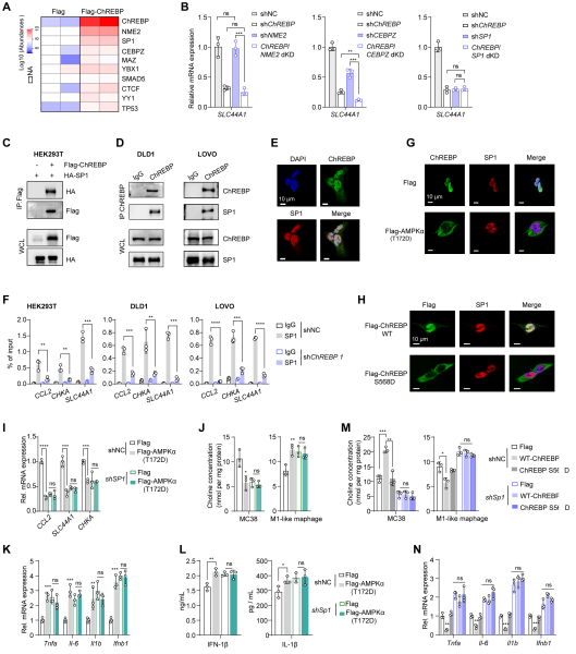
5. ChREBP-SP1复合体共调控趋化因子与胆碱代谢基因
随后,通过IP-MS筛选到ChREBP与转录因子SP1强相互作用,SP1缺失完全阻断 ChREBP 介导的 Ccl2/SLC44A1 表达。ChIP-PCR证实,SP1富集于Ccl2、SLC44A1等基因启动子,富集程度在Chrebp缺失后明显下降。Co-IP和PLA则证实ChREBP-SP1内外源均直接结合,AMPK激活突变体(AMPKα-T172D)促进ChREBP Ser568磷酸化,阻断其核转位,削弱与SP1的共定位,并抑制下游基因表达;该抑制作用在SP1敲低背景上无法进一步加深,说明二者位于同一调控轴,ChREBP依赖SP1发挥转录共激活作用。

图5 ChREBP-SP1共调控发挥作用
6. 靶向ChREBP增强anti-PD-L1疗效
最后,将上述研究的机制进行验证,发现Chrebp-KD、SP1-KD或V029小分子抑制剂单用均可延缓MC38肿瘤生长,与anti-PD-L1联用后肿瘤控制效果更加显著,小鼠总体生存期延长。联用组瘤内CD8⁺ T细胞及TAM1浸润升高,TAM2比例下降,颗粒酶B与IFN-γ水平同步升高。临床样本分析显示,免疫治疗应答者血清与TIF胆碱含量明显高于非应答者,而肿瘤组织ChREBP、SP1、SLC44A1蛋白表达呈相反趋势,提示该机制轴具有即时转化价值。

图6 靶向ChREBP治疗

ChREBP-SP1转录轴一箭双雕,既可以启动趋化因子风暴招募TAM;也能高表达SLC44A1掠夺胆碱,抑制TAM cGAS-STING,迫使M1向着M2转化。而抑制ChREBP或dietary choline supplementation可逆转免疫抑制,增强anti-PD-L1疗效,为临床研究提供坚实基础和可行理论依据。

1. 多组学交叉:脂质组+RNA-seq+流式三位一体,把代谢-免疫联系起来,层层递进;讲述一个完整而精彩的故事。
2. 数据质量高:脂质组6次生物学重复,CV<10%,鉴定到>400种胆碱相关脂质;为整个研究的严谨和置信提供坚实的基础。
3. 实验设计严谨:临床-动物-细胞三层验证,转化力强,其研究思路可适用于多种类型疾病挖掘机制的研究。
参考文献
Zhao, J., Chen, B., Deng, Y., Fan, L., Yin, S., Yu, H., Wei, Y., Dai, J., Qian, Q., Chen, Q., Ren, X., Xie, X., Wei, W., Zhang, J., & Jiang, C. (2025). ChREBP-Mediated Choline Deprivation and Chemokine Secretion Shape Tumor-Associated Macrophages to Promote Immune Evasion. Cancer research, 10.1158/0008-5472.CAN-25-0235. Advance online publication. https://doi.org/10.1158/0008-5472.CAN-25-0235






