前言
2b-RAD技术作为一种简化基因组测序技术手段,已经被广泛应用于群体遗传、群体进化、遗传图谱构建&QTL定位、种质资源库构建、全基因组选择育种等研究领域。2020年Anna等人在Molecular Ecology Resources杂志发表一篇名为“Helping decision making for reliable and cost-effective 2b-RAD sequencing and genotyping analyses in non-model species”的文章,为2b-RAD在非模式生物中的可靠和高性价比研究提供了指导方案。
基本信息
论文题目:Helping decision making for reliable and cost-effective 2b-RAD sequencing and genotyping analyses in non-model species
发表期刊:Molecular Ecology Resources
影响因子:6.286
运用生物技术:2b-RAD
研究背景
简化基因组技术是利用限制性核酸内切酶识别基因组相关位点并进行酶切反应,然后对酶切获得的Tag序列进行高通量测序。该技术的一大优点是可以用于研究缺少参考基因组的物种。要想获得准确的分型结果,测序深度至关重要。因此,在优化测序成本的同时,还要考虑足够的测序深度以获得可靠的基因型。
2b-RAD是一种使用IIB型限制性内切酶的RAD方法,其在目标位点的上游和下游切割基因组DNA,产生32-34bp片段。该方法可以用于无参考基因组物种分析,还可以通过使用选择性碱基来调整位点/标记密度,以减少预期标记数量并增加给定标记测序深度。但是通用实验方法在不同物种上使用可能导致可用标记数量少等问题,本研究在基因组大小相差约3倍的两个物种(尖吻重牙鲷0.9G、红海龟2.2G)上测试了两种不同的IIB酶(AlfI和CspCI),建立了一套采用2b-RAD研究非模式生物的方案。具体来说,本研究主要包括如下五个目标:
1) 评估DNA质量和浓度对测序结果的影响;
2) 评估不同IIB酶(即AlfI和CspCI)在两个物种文库构建中的表现;
3) 评估为了获得准确分型结果,每个物种采用不同IIB酶所需的最佳数据量;
4) 评估选择性碱基是否对个体间的遗传分化有影响;
5) 为非模式生物的群体研究建立指导方案。
研究思路
研究结果
1、红海龟文库(Caretta caretta)构建和位点鉴定
初始DNA浓度范围17.3~133.5ng/μl,38%的样品高水平的降解。AlfI酶扩增效果良好,CspCI酶扩增成功率较低,46%样品扩增条带微弱,最终文库浓度相似在6.7-52.3ng/μl之间。AlfI酶平均Reads产出(7.6x106)高于CspCI酶(6.6x106),数据过滤后AlfI酶每个样本的平均损失(19.2±2.1%)低于CspCI酶(41.9±4.7%)。AlfI酶位点总数(66907)高于CspCI酶位点总数(25416)。
2、尖吻重牙鲷(Diplodus puntazzo)文库构建和位点鉴定
初始DNA浓度范围22.3~43.1ng/μl,所有样品均未降解。两种酶的连接和扩增都取得成功。最终Alfl的文库浓度在13.6-109.63ng/μl略高于红海龟,AlfI酶的平均Reads产出略高于CspCI酶。AlfI酶位点总数(84382)也高于CspCI酶(31111)。
表1 测序结果总结
3、影响测序成功的质量因素
两个物种的两种酶结果均显示Reads产出与最终位点数显著相关。对于尖吻重牙鲷来说,初始DNA浓度、DNA降解率和文库DNA质量对Reads产出和位点数没有显著影响。而对于红海龟中的CspCI酶来说,初始DNA浓度对Reads产出、位点和文库浓度有显著影响。除了红海龟中CspCI酶获得的位点数和尖吻重牙鲷中AlfI酶的Reads产出,文库浓度和Reads产出或位点数之间显著线性回归。有趣的是,DNA降解不影响Reads产出和最终位点数,然而,DNA质量和成功扩增能够显著增加Reads产出和最终位点的数量。
表2 影响测序成功的质量因素的统计分析
4、不同数据集分析
采用随机抽取数据的方式,模拟每个样品不同数据集(Reads产出)下的位点数和平均深度,结果表明平均深度与Reads产出高度相关,R2>0.99。根据累积曲线,作者估算了平均深度为20x和25x下,每个个体的平均Reads产出和相应的位点数。结果表明,对尖吻重牙鲷和红海龟来说,由于AlfI酶获得的位点数更多,因此AlfI需要比CspCI酶更高的Reads产出才能达到20x覆盖率。另外,达到25x覆盖率,尖吻重牙鲷和红海龟在AlfI酶中的最终位点数分别增加了4%和7%,在CspCI酶中两个物种的最终位点数都增加了9%。
不同数据集的累积曲线
表2 不同测序深度所需的Reads数和获得的位点数
5、选择性接头模拟分析
红海龟的选择性接头模拟子集位点数占标准接头数据集的22.2%到31.5%。尖吻重牙鲷中该数据范围从19.8%到43.4%。Mantel Test分析表明,用所有位点评估个体间成对遗传距离与用选择性接头获得的位点评估个体间成对遗传距离之间具有高度相关性。Kruskal-Wallis分析表明,在物种和酶的任何子集和原始数据集中,杂合性没有显著差异。
选择性接头,IIB 酶切后可以通过连接选择性接头来降低标签的密度
标准接头数据集和选择性接头数据集遗传分化的Mantel test,X轴为标准接头数据集个体之间的遗传距离,Y轴为选择性接头数据集个体之间的遗传距离,深灰色表示S (G和C碱基)子集的遗传分化,浅灰色表示W (A和T)子集,红线表示当选择基接头数据集与标准接头数据集相比没有遗传距离偏差时的期望相关函数。
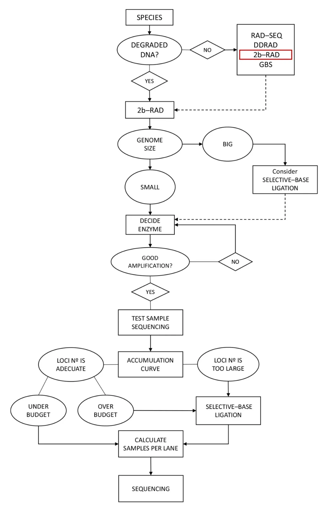
研究结论
非模式生物2b-RAD实验指导方案
-
如果样品降解,选择2b-RAD而不是其他的RAD技术
-
如果物种基因组较大,考虑使用选择性接头,可以保留原始位点数的20%-40%
-
如果物种基因组较小,使用标准接头,不要使用选择性接头
-
选择合适的IIB型内切酶用于目标物种的研究
-
文库浓度和质量对测序成功至关重要
-
预实验需获得足够的测序深度用于绘制累积曲线,以确定每个个体测序深度达到预期测序深度(如≥20x)所需的reads数以及对应得到的位点总数
-
如果位点总数满足研究需要,继续对其余样本进行排序,以获得根据累积曲线所需的平均reads数
-
如果位点总数太多,可考虑使用选择性接头建库,以减少位点数量
-
如果位点总数足够,但测序成本超出预算,可使用选择性接头建库,以减少每个样本所需的reads数
参考文献
Barbanti A, Torrado H, Macpherson E, et al. Helping decision making for reliable and cost‐effective 2b‐RAD sequencing and genotyping analyses in non‐model species[J]. Molecular Ecology Resources, 2020.20:795–806
关于青岛欧易
青岛欧易生物科技有限公司(简称“青岛欧易”)成立于2015年,为上海欧易生物医学科技有限公司的控股子公司。青岛欧易现拥有2b-RAD、MethylRAD、Super-GBS三项特色技术,其中2b-RAD技术于2019年被认定为青岛市“专精特新”技术。为使上述技术得到更好的推广应用,公司组建了高水平的专家顾问团队。其中,2b-RAD、MethylRAD技术发明人王师教授所在的海洋生物遗传学与育种教育部重点实验室将为青岛欧易生物长期提供技术支持。青岛欧易成立至今,已与近200家单位合作,完成700多个简化基因组项目,涉及近200个物种,在2b-RAD技术上已积累丰富的项目经验,并成功处理过多例降解样品、微量样品及大基因组样品,相关文章发表在《Heredity》、《BMC Genomics》等。
END






