2023年12月,上海市第十人民医院彭艾团队在JCI Insight(IF=8)发表题为“Single-cell transcriptomics reveals variations in monocytes and Tregs between gout flare and remission”,该研究利用单细胞转录组测序确定了痛风发作的潜在机制,发现血液单核细胞亚型和Tregs是预防复发性痛风发作和进展的潜在干预靶点。
欧易生物参与了本篇文章的单细胞转录组测序和数据分析工作
英文题目:Single-cell transcriptomics reveals variations in monocytes and Tregs between gout flare and remission
发表期刊:JCI Insight
影响因子:8.0
发表时间:2023.12
研究材料:从相同的痛风患者发作期和缓解期收集PBMC(n=3)
技术方法:10×Genomics scRNA-seq
痛风是一种复杂而常见的关节炎,由持续高尿酸血症期间的免疫反应功能障碍引起,导致尿酸单钠盐(MSU)晶体的形成和沉积。急性痛风发作主要影响下肢关节。痛风发作通常会在未经治疗的情况下1-2周自行缓解。慢性高尿酸血症可能会促进痛风的频繁发作和缓解。因此,迫切需要阐明痛风发作和缓解之间过渡阶段的免疫反应机制。
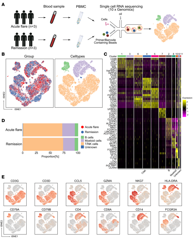
1. 痛风发作和缓解期PBMCs的单细胞转录组谱
从相同的痛风患者发作期和缓解期获得PBMCs(n=3)基于10× Genomics 平台进行scRNA-Seq 。基于已知标记基因的表达, 11个cluster可以分为:T/NK cells(cluster1、3、4、5和6;CD3D、CD3G、NKG7)、myeloid cells(cluster2、8、9和10;HLA-DRA、CD14、FCGR3A)、B cells(cluster7;CD79A、CD79B)和1个未知细胞类型(cluster11)。痛风发作和缓解期之间的细胞组成没有明显差异,所以接下来作者对主要细胞类型进行了亚型分析(图1)。
图1 痛风发作和缓解期PBMCs的单细胞转录组谱
2. 单核细胞亚型在痛风发作和缓解期间调节不同的生物学功能
7499个myeloid cells在发作期和缓解期被分成6个cluster,其中单核细胞进一步分为3种亚型:classical (CD14+CD16−),intermediate (CD14+CD16+)和nonclassical (CD14−CD16+)。classical monocytes (CMs) 和 nonclassical monocytes (NCMs))在外周血中具有不同的功能。CMs在最初的炎症反应中处于中心地位,而NCMs参与抗炎功能以维持血管稳态。本研究中大多数myeloid cells是单核细胞(96.25%),所以作者将重点放在单核细胞亚型上。作者发现痛风发作期NCMs的占比(12.14%)高于缓解期(5.72%)。相反,与缓解期(分别为64.71%和26.91%)相比,痛风发作期间CMs和IMs的占比较低(分别为61.42%和21.92%)(图2A-2C)。
图2 痛风发作和缓解患者中单核细胞亚型的功能
痛风发作和痛风缓解期间单核细胞亚型DEGs结果显示,CMs和IMs具有相似的DEG,包含细胞因子 (TNFSF10、JUN和NFKBIA)、炎症相关趋化因子(CXCL2、CXCL8和CCL3)、炎症小体相关基因(NLRP3和IL1B)和矿物质吸收相关基因(MT2A、MT1X、MT1E和MT1G)。NCM DEG主要集中在热休克蛋白家族成员(HSP90AA1、HSP90AB1、HSPA1A、HSPH1和HSPD1)。在痛风发作期间,促炎细胞因子在CMs和IMs中上调。这表明CMs和IMs,在痛风发作期间有助于炎症反应。SCENIC分析结果显示, CEBPB、JUND、FOSB和NFKB1 motifs在CMs和IMs中高度激活,而REL、IRF1、STAT1和STAT2 motifs在NCMs中的激活。单核细胞亚型调节子特异性评分表明,在痛风发作期间CMs和IMs具有不同于NCMs的生物学特性(图2D-2G)。
3. HLA-DQA1hi NCMs控制痛风发作时单核细胞亚型的分化
比较痛风发作和缓解期之间CMs和IMs的上调DEGs时,包括矿物质吸收途径、IL-17、TNF和TLR信号通路等富集。NCMs在抗原加工和呈递方面显著富集。拟时序分析结果显示分支1与之前报道相似,CMs逐渐分化为IMs,然后分化为NCMs。其他分支可能具有不同的生物学功能。这种分化过程伴随着HLA家族基因的上调,HLA家族基因是抗原加工和呈递的组成部分。但是在CMs的其他分支中没有观察到这种模式,表明单核细胞群体中有不同的分化途径(图3A-3C)。为了验证轨迹趋势,作者在独立队列中验证了一个与单核细胞发育相关的标记基因表达。结果发现,在痛风发作期间HLA-DQA1的表达在NCMs中增加,但在CMs中逐渐减少(图3D)。总之,结果表明HLA-DQA1hi NCMs的增加可能通过抗原加工和呈递途径与痛风发作相关。
图3 HLA-DQA1hi NCMs调控单核细胞亚型分化
4. 痛风发作和缓解期的T/NK 细胞表型
24923个T/NK细胞分为:CD4+ T细胞(TCs)、CD8+ TCs和NK,进一步划分6种TC亚型 (图4A-4C)。痛风发作和缓解期之间CD4+ TCs、CD8+ TCs和NK细胞亚型的DEGs显示:痛风发作期间,T细胞和NK细胞中calprotectin (S100A8/A9)和activator protein 1 family member JUN的表达增加。痛风缓解期的CD4+ TCs和CD8+ TCs富含趋化因子(如CXCR4)以及各种抗炎调节剂(TNFAIP3、ZFP36和SMAD7(TGF-β信号传导的拮抗剂))。CD4+ TCs中大多数促炎因子的表达几乎可以忽略不计,但TGFB1是高表达的。这表明CD4+ TCs可能不参与痛风的炎症反应。CD8+ cytotoxic TCs表达促炎性CCL4和抗炎性TGFB1标记物。NK细胞表达CCL4、TGFB1和促炎因子CCL3。由于TGF-β抑制Th1和Th2 CD4+ effector cells的功能,作者建立了一个独立的队列评估Th1和Th2的比例。在痛风发作的患者和痛风缓解的患者之间没有观察到显著差异。结果表明,在痛风发作时T和NK细胞的炎症活性不如myeloid cells (图4D-4F)。
KEGG功能富集结果显示,痛风缓解期KLRB1+CD4+ TCs DEGs的FoxO信号通路富集,痛风发作患者组的KLRB1+CD4+ TCs的DEGs表现出IL-17信号通路富集。痛风发作与缓解的Tregs中,IL-17、NOD样受体和MAPK信号通路丰富,而cGMP-PKG、FoxO和cAMP信号通路显著抑制。痛风发作中,CD8+ cytotoxic TCs, CD8+ naive TCs和 NK cells上调基因与IL-17信号通路相关。这些结果表明T和NK亚型中的IL-17信号通路在痛风发作时引发了强有力的适应性免疫反应。
作者将11348个CD4+ TCs,被重新分为4个亚型:naive CD4+ TCs,effector CD4+ TCs,Tregs和表达KLRB1 细胞亚型。缓解期患者的Tregs占比(5.43%)高于痛风发作期患者的Tregs占比(2.57%)。Treg/Th17比率的降低与痛风发作期间的炎症反应有关。这表明Th17细胞和Tregs之间的不平衡与痛风的发展有关。为了确定外周血中TC亚型的变化,作者用一个独立的队列评估。结果显示在痛风缓解期间,只有Tregs显著增加,这与scRNA-Seq结果一致(图4F)。
图4 CD4+ T细胞亚型在痛风发作和缓解中的作用
接下来,作者将Tregs分为4个cluster,cluster1和2具有相似的功能特征,以IL2RA、FOXP3、细胞毒性T淋巴细胞相关蛋白4 (CTLA4)、TIGIT和CCL4的高表达为标志。cluster3表现出ANXA1的高表达,并与痛风的抗炎活性相关。作者推测Tregs在痛风缓解中的作用可能与其抑制和抗炎活性有关。
为了在体外验证Tregs的功能,作者将effector TCs (Teffs)和Tregs共培养,进行抑制试验。当Teffs/Tregs的比例为1:0或8:1时,与从痛风发作患者中分离的Tregs相比,从痛风缓解患者中分离的Tregs显示出显著增强的抑制能力。随着共培养系统中Tregs浓度的增加,Tregs在痛风发作和缓解期间的抑制活性没有显著变化(图4G)。作者发现与痛风缓解期相比,痛风发作期的培养上清液中促炎细胞因子IFN-γ和抗炎细胞因子IL-10的浓度更高(图4H-4I)。随着Tregs的浓度在共培养系统中增加,IFN-γ的水平表现出最小的变化。相反,IL-10的分泌随着Tregs浓度的增加而减少 (图4I)。因此,作者假设痛风缓解期Tregs的增加可能增强Tregs的抑制功能,这可能是由CTLA4和ICOS介导的。
5. 痛风发作和缓解期间细胞间信号网络的主要变化
CellChat细胞间通讯分析结果显示,痛风缓解期推断的相互作用数量高于痛风发作期。但是在痛风发作期间,这些相互作用的强度通常会增强。痛风缓解期间,naive CD4+ TCs和myeloid细胞亚型之间的相互作用数量增加。在痛风发作期间,单核细胞亚型和树突状细胞之间的细胞通讯强度增强。比较痛风发作和缓解之间的信息流,42条通路中有15条在痛风发作期间高度活跃,包括9条参与炎症和免疫反应的通路,如CCL、IL-16、MHCII、CLEC、GLAECTIN、ITGB2和ALCAM。痛风缓解期有16条通路活跃,包括炎症和凝血相关通路LIGHT、TWEAK、NOTCH、COLLAGEN、THBS、MIF和TGF-β。这些结果表明单核细胞亚型起着至关重要的作用(图5A-5C)。在痛风发作期间,趋化因子和细胞因子促进整体炎症反应。在痛风发作时,单核细胞亚型之间的CCL和IL-16信号通路大大增加。与缓解期相比,CCL5配体及其受体CCR1主要在痛风发作期充当cytotoxic CD8+ TCs向CMs发出的主要信号。痛风发作期间CMs、myeloid cells, Tregs和KLRB1+CD4+ TCs间IL-16配体及其CD4受体也高度活跃(图5D)。作者发现THBS、NOTCH和ICOS信号通路在痛风发作期间下调。与NCM相比,THBS和NOTCH信号在CMs中高度激活。总之,CellChat分析揭示了在痛风发作和缓解期间CMs和NCMs之间不同信号通路激活。
图5 急性痛风发作和缓解之间的CellChat细胞间通讯分析
6. 痛风发作和缓解期的Arachidonic acid (AA)代谢活性
为了了解单细胞分辨率下痛风发作和缓解的代谢特征,作者使用scMetabolism来量化代谢活动。AA途径成为痛风发作期间最活跃的代谢途径之一。相反,抗坏血酸和醛酸代谢以及糖胺聚糖降解在痛风缓解期高度富集。Myeloid cells尤其是单核细胞,在痛风发作期的AA评分高于痛风缓解期。prostaglandin-endoperoxide synthase 2 (PTGS2)、PTGER2、TBXAS1、ALOX5和LTA4H蛋白在髓细胞亚型中高度表达。PTGS2在痛风发作中的CMs、IMs和NCMs显著升高(图6A-6C)。单核细胞亚型的代谢活性结果显示,AA代谢与CMs和IMs有很强的相关性,但与NCMs的相关性较弱,这与之前观察到的单核细胞亚型的特征一致。氧化磷酸化、硒化合物代谢和嘌呤代谢在NCMs中富集(图6D)。
图6 急性痛风发作和缓解期单核细胞亚型的代谢特征
本研究确定了痛风发作的潜在机制,可能与HLA-DQA1+ nonclassical monocytes的上调以及抗原加工和呈递有关。Tregs在痛风缓解期间的抑制能力中也起着重要作用。细胞通讯分析表明,单核细胞和其他T细胞类型(如Tregs)之间的细胞通讯变化。此外,观察到痛风发作期间在classical monocytes中炎症和细胞因子基因的系统性上调。所有单核细胞亚型中AA代谢活性增加和PTGS2表达上调。本研究阐明了从痛风发作到缓解过程中独特的免疫细胞反应和系统性炎症模式,血液单核细胞亚型和Tregs是预防复发性痛风发作和进展的潜在干预靶点。
原文链接
Yu H, Xue W, Yu H, et al. Single-cell transcriptomics reveals variations in monocytes and Tregs between gout flare and remission [J]. JCI Insight,2023. DOI: 10.1172/jci.insight.171417.






