2024年2月15日,华中科技大学附属同济医院谌科教授,陶振教授,管维教授和海军军医大学附属长征医院任善成教授合作在Nature Genetics(IF:30.8)在线发表题为“Multi-omic profiling of clear cell renal cell carcinoma identifies metabolic reprogramming associated with disease progression”的研究论文。该研究基于ccRCC肾癌大队列转录组、蛋白组、代谢组、空间转录组、空间代谢组等多组学数据以及公共数据,揭示了ccRCC的进展机制,并提出一种新型分子分型诊疗策略,可以用来指导ccRCC的临床治疗。欧易生物有幸提供了空间代谢组、单细胞转录组测序以及空间转录组测序等服务。
发表期刊:Nature Genetics
影响因子:30.8
材料:100份未经治疗的ccRCC样本、50份配对的正常邻近组织(normal adjacent tissues,NATs);
方法:全外显子测序(whole-exon sequencing,WES)、全转录组测序(whole-transcriptome sequencing,WTS)、蛋白质组、非靶向代谢组学、空间代谢组、空间转录组;(其中空间代谢组、空间转录组、单细胞转录组测序由欧易生物提供技术支持)
肾细胞癌(Renal cell carcinoma,RCC)是全球十大常见恶性肿瘤之一,主要表现为透明细胞肾细胞癌(clear cell RCC,ccRCC)。尽管代谢紊乱是ccRCC的关键特征,但目前研究集中于代谢组分析,并未充分探讨基因组等变化与代谢紊乱之间的关联。因此本研究使用包括空间代谢组、空间转录组等技术深入探讨了ccRCC中肿瘤微环境(tumor microenvironment,TME)变化,揭示了ccRCC去脂质透明细胞分化的广泛恶性进展模式。
1. 同济医院RCC(Tongji Hospital RCC,TJ-RCC)队列的多组学特征描述
作者首先利用全外显子测序(whole-exon sequencing,WES)、全转录组测序(whole-transcriptome sequencing,WTS)、蛋白质组学和非靶向代谢组学对总共100份未经治疗的ccRCC样本和50份配对的正常邻近组织(normal adjacent tissues,NATs)进行了分析(样本策略),以确定TJ-RCC队列的一般分子特征。
基因组结果发现,本研究中最常发生突变的基因与之前的研究一致(图 1b),例如VHL、PBRM1、BAP1、SETD2和KDM5C是ccRCC中最常见的突变基因。49个肿瘤被证实具有马兜铃酸(aristolochic acid,AA)相关突变特征,但这些肿瘤中,频繁突变的基因突变率并没有明显升高(图1c)。由于主要的ccRCC驱动突变显然与AA依赖性诱变无关,这些数据表明AA在ccRCC中的作用值得重新评估。
通过分析转录组、蛋白组数据,作者发现肿瘤和NATs之间存在显著差异(图 1d)。在ccRCC组织中,血管生成、糖酵解和免疫相关通路被激活,同时一些代谢通路被抑制(图1e,f)。代谢组分析结果与转录组和蛋白质组分析结果一致(图 1g),但甘油脂代谢和谷胱甘肽(glutathione,GSH)代谢途径除外。并发现脂滴(lipid droplets,LDs)的积累是ccRCC的一个特征,可能是由β氧化活性降低引起的。
图1 TJ-RCC队列的多组学特征
2. ccRCC可分为四种免疫亚型
本研究中,作者从一个公开的scRNA-seq数据集中生成了一个ccRCC特异性特征矩阵,并确定了25种不同的细胞类型。该矩阵用于将肿瘤样本分为四种免疫亚型(IM1-IM4)。这四种免疫亚型中,IM1肿瘤的特征是内皮细胞(图 2a)和基质细胞特征丰富,而免疫细胞特征缺乏,表明存在免疫排斥。IM2肿瘤也具有丰富的内皮细胞特征,而免疫细胞和基质细胞特征缺失。
在这四个亚组中,IM3肿瘤的内皮细胞和基质细胞特征水平最低,但T细胞和肿瘤相关巨噬细胞(tumor-associated macrophages,TAMs)得分增加。IM4肿瘤的基质和TAM评分最高,T细胞评分居中。接下来,作者研究了基因组和临床特征是否与免疫亚型相关。IM4中染色体臂级体细胞拷贝数改变(somatic copy number alteration,SCNA)最多,其次是IM3,而体细胞突变负荷(即单核苷酸变异)在四个组中没有差异(图 2b,c)。SCNAs较多的亚组与较高的肿瘤分级和较晚期的疾病有关(图 2d)。这些结果使用了免疫组化等方法进行了验证。
图2 ccRCC肿瘤微环境的分子分型
3. 支撑IM1-IM4的免疫细胞群体
为了进一步探究IM亚型下免疫细胞组成的异质性,作者对10个样本(4个IM1、2个IM2、2个IM3和2个IM4)进行了单细胞转录组测序(single-nucleic RNA-seq,snRNA-seq),另外对另外10个样本(1个IM1,3个IM2,4个IM3和2个IM4)进行了单细胞ATAC 测序 (包括snRNA-seq和单核ATAC测序(snATAC-seq))。
本文将97978个单核分为5种主要细胞类型和41个亚类群(图2e,f)。并发现,在IM1和IM2中单核细胞、LILRB5+巨噬细胞、终末分化效应记忆或效应细胞(terminally differentiated effector memory or effector cells,TEMRA)和激活NK(activated NK,aNK)细胞占主导地位。IM3肿瘤中CD8+T细胞浸润增加。末期耗竭T细胞的比例在IM3肿瘤中也较高。IM3和IM4肿瘤的TAMs存在显著差异。在IM3肿瘤中也富集了增殖性巨噬细胞、GPNMB+巨噬细胞、C3+巨噬细胞和GBP1+巨噬细胞(图2g)。而IGF1+巨噬细胞在IM4肿瘤中更为丰富。
通路富集分析表明,这个亚型中生长因子复合物通路得到了富集(图2g)。IGF1+巨噬细胞的丰度与成纤维细胞评分呈正相关,但与其他基质细胞如外周细胞无关。免疫荧光染色揭示,IGF1+巨噬细胞(F13A1+)主要定位在富含成纤维细胞(PDGFRA+)的区域,这说明IGF1+巨噬细胞促进了IM4肿瘤中成纤维细胞的积累(图2h)。
4. 相关免疫和代谢异质性在肿瘤微环境中的情况
为研究肿瘤代谢在免疫亚型分层中的作用,作者评估了每个样本的代谢组学相关基因本体(Gene Ontology,GO)术语。聚类分析发现了四个不同的代谢基因表达簇,簇1涉及胶原蛋白和蛋白多糖代谢,可能与细胞外基质重塑有关。簇2与类固醇激素代谢有关。簇1和簇2的活性主要来自间质细胞和内皮细胞。簇1和簇2均富集于IM1和IM4肿瘤中。簇3与脂肪酸和氨基酸代谢有关,并在IM2和IM3中富集。而簇4主要与核苷代谢有关,而且核苷代谢单独能够区分IM3样本与其他亚型。
联合分析发现,IM3样本在转录组和蛋白质组水平上的胞嘧啶、嘧啶和其他核苷代谢通路得到了增强(图3b)。通过对公开数据的分析,作者基于Teff细胞的单个样本基因集富集分析(single sample gene set enrichment analysis,ssGSEA)得分和嘧啶代谢之间的相关性分析表明,增加的嘧啶/胞嘧啶代谢活性与增加的CD8+T细胞浸润和不良预后相关,符合作者在TJ-RCC队列中发现的结果(图3c,d)。
此外,在代谢组数据中观察到IM3样本中嘧啶衍生物的增加(图3e)。但尽管IM3是一个CD8+T细胞浸润的亚组,IM3肿瘤仍然比IM4肿瘤有更好的预后。这些结果表明,在ccRCC中,CD8+T细胞浸润可能限制肿瘤的进展。
为验证这一发现,作者对12个肿瘤切片和2个NAT切片进行了空间转录组和空间代谢组分析。空间代谢组结果发现,在属于IM3组的CD8+T细胞浸润样本中检测到了高水平的鸟嘌呤和次黄嘌呤信号(图3f、g)。相反,在另一个具有局部淋巴细胞浸润的IM3样本中,仅在非TIL浸润区域检测到微弱的鸟嘌呤和次黄嘌呤信号(图3f、g)。这些发现表明ccRCC的肿瘤内异质性以及嘧啶衍生物和TILs之间的潜在相关性。这一假设在另一个局部CD8+T细胞浸润的样本中得到了进一步确认(图3h-l)。
图3 TME中免疫和代谢异质性的关系
5. IM4肿瘤显示出独特的代谢特征,并具有较差的预后
由于包括脂肪酸和氨基酸代谢在内的簇3在IM4亚型中下调,同时这些通路在ccRCC肿瘤中也是下调的。这说明IM4样本中代谢失调得到了增强。为了系统地研究这些差异,作者确定了IM4和其他肿瘤亚组之间的DEGs,并通过聚类分析,853个DEG被聚类成四个基因模块(图4a)。其中,IM4肿瘤中的模块1和2中的基因表达水平高于其他IM。但模块1的基因在NAT中的表达水平最高,主要在肾小管细胞中。而模块2的基因主要在集合管中。模块3基因在正常近端肾小管中表达较多,且在非IM4肿瘤中下调,在IM4肿瘤中进一步降低(图4a)。
这些基因富集于脂肪酸、氨基酸和碳水化合物的代谢途径(图4b)。这些途径的活性降低被描述为ccRCC的一个特征。与模块3中的基因相反,模块4中的基因在非IM4肿瘤中上调,在IM4肿瘤中下调至NAT水平以下(图4a)。ccRCC致癌基因HIF2A也包含在这个模块中。这些基因富集于多种生物合成途径,包括脂肪酸生物合成途径(图4b),导致肿瘤细胞中LD的积累。由于这些特征在IM4肿瘤中大体上被抑制,模块4相关的特征可能对ccRCC具有双重作用。
通过选择20个随机选取的TJ-RCC队列样本进行油红染色的验证显示,在表现出“透明细胞”表型的非IM4样本中出现了LD的积累,但在IM4样本中几乎没有观察到LD,符合转录组特征(图4c)。同时,与丙氨酸、天冬酰胺和谷氨酸代谢以及精氨酸生物合成有关的代谢产物水平在IM1-IM3肿瘤中低于NATs。这些生物合成途径在IM4组中也被下调,与转录组发现相对应(图4d、e)。有限的精氨酸生物合成表明IM4肿瘤中的尿素循环受限(图4f、g)。值得注意的是,IM4肿瘤中的尿素循环功能障碍似乎并不依赖于酶失调,这暗示存在未知的机制(图4g)。相反,在IM4中GSH代谢被激活。这些分子可以消耗肿瘤细胞中的反应性氧化物(ROS),导致更高的增殖率和药物抗性。与GSH高三阴性乳腺癌不同,IM4肿瘤并不显示出GSH生物合成底物水平的升高(图4f,g)。
此外,参与GSH生物合成的大多数酶在IM4肿瘤中没有失调。只有GGT1被下调,这是一种催化GSH的谷氨酰基转移的酶(图4g)。虽然构成尿素循环的鸟氨酸水平在IM4肿瘤中降低,但两个与癌细胞增殖有关的鸟氨酸衍生物,精胺和亚精胺的水平仍然大幅增加(图4f,g)。考虑到代谢能量生成途径的下调和增殖速率的增加,IM4肿瘤可能具有替代性能源。
作者发现,编码葡萄糖转运蛋白(SLC2A1和SLC2A3)、谷氨酰胺转运蛋白(SLC1A5和SLC38A5)、支链氨基酸转运蛋白(SLC7A5)和硫胺素转运蛋白(SLC35F3)的基因表达被上调(图4h),可能导致IM4肿瘤中营养物质的摄取增加。一种新的烟酰胺单核苷酸转运蛋白SLC12A8的水平在IM4肿瘤中也增加了(图4h)。尽管IM4肿瘤可能会摄取额外的葡萄糖,但只有糖酵解发酵过程被增强,而葡萄糖异生在这个组中被抑制(图4i)。这些结果说明,IM4肿瘤的特征包括营养物质的摄取增加、ROS和LD水平降低、代谢活性较低以及更高的增殖率(图4j)。
由于ccRCC的特征是癌细胞内LD的积累,因此作者将这个过程命名为ccRCC的去透明细胞分化(de-clear cell differentiation,DCCD)。此外,由于IM4肿瘤已经完成了这个转化过程,因此被称为DCCD-ccRCC。由于早期(I、II期)诊断的原发肿瘤患者不接受术后药物治疗,作者想知道早期DCCD肿瘤患者是否有更差的预后。结果发现,在I和II期ccRCC患者中,原发肿瘤被分层为DCCD肿瘤的患者总生存期(overall survival,OS)和无进展生存期(progression-free survival,PFS)明显较差(图4k)。这表明单纯的手术治疗不太可能治愈这些患者。这些数据表明,应该鉴定出具有局限性DCCD-ccRCC的患者,并在手术后提供进一步的治疗。
图4 ccRCC中的DCCD亚型显示出动态代谢失调
6. IM亚型与治疗反应有关
为了确定针对DCCD(IM4)和非DCCD(IM1-IM3)ccRCC患者的潜在治疗方案,作者分析了来自三项临床试验的RNA-seq数据。atezolizumab(PD-L1抑制剂)和bevacizumab(血管内皮生长因子抑制剂)联合使用sunitinib(受体酪氨酸激酶抑制剂)能够改善IM3和DCCD(IM4)组的预后(图5a-c)。与单独使用sunitinib相比,avelumab(PD-L1抑制剂)和axitinib(VEGFR抑制剂)联合治疗改善了IM1、IM3和IM4组的无进展生存期(图5f)。
因此,以高度表达血管生成相关基因为特征的IM1组可能会从avelumab+axitinib治疗中获益(图5c、f)。值得注意的是,抗血管生成治疗与免疫检查点阻断联合使用对IM2患者无益。在everolimus(mTOR抑制剂)治疗组中,IM3肿瘤的患者具有最短的OS和PFS。相比之下,与everolimus(mTOR抑制剂)相比,nivolumab(PD-1抑制剂)治疗延长了IM2和IM3患者的OS时间(图5i)。与everolimus相比,nivolumab可能是更适合IM2和IM3患者的二线治疗选择。
图5 IM亚型与治疗反应有关
7. ccRCC中从非DCCD到DCCD的亚群水平转变
本文前部分的研究表明,在IM1-4样本中,IM2和IM4得分居中,这在公共数据中也得到了验证(图6a),支持了ccRCC中存在DCCD发展的假设。因此,作者根据显性基因特征将这些样本命名为IM2-like或IM4-like,并将DCCD评分定义为IM4和IM2评分的D值(图 6a,b)。
鉴于IM2和IM2-like组主要包含低分化的早期肿瘤,作者分析了公共数据中的I期病例。发现在这些早期病例中,IM4评分越高,预后越差,这表明DCCD的进展程度可能会决定ccRCC患者的预后。接下来,作者对snRNA-seq数据进行分析。结果发现,IM2和IM4分数之间存在相同的反相关性(图 6d、e)。
因此,作者根据DCCD评分将单个癌细胞分为IM2样或IM4样表型。有趣的是,IM2-like或IM4-like细胞的比例与转录水平上的DCCD得分相关(图6f),这表明DCCD过程反映了肿瘤内IM4-like癌细胞的积累。由于DCCD-ccRCC通常比IM1-IM3肿瘤含有更多的染色体臂级SCNA(图4a),作者接下来想探究SCNA是否驱动了DCCD过程。
在TJ-RCC和TCGA KIRC队列中,SCNA事件的数量呈现出相同的趋势:IM4>IM4-like>IM2-like≈IM2。在snRNA-seq数据中,只有两个肿瘤的部分恶性细胞表现出DCCD特征(部分DCCD;图6g),可以发现亚克隆SCNA。在12个具有空间轮廓的ccRCC样本中,有两个样本发现了部分DCCD(图 6h,i)。值得注意的是,Y7_T在bulk-seq和snRNA-seq数据中都显示出IM2特征(图6f),在visium切片中显示出亚克隆DCCD转移,反映了DCCD诱导的ITH。非DCCD区域表现出经典的“透明细胞”表型(图 6h),与油红染色观察到的表型一致(图 4c)。在X98_T的DCCD区域可以发现9号染色体缺失,这与snRNA-seq数据一致(图 6g,j)。综上所述,这些结果表明SCNA事件与DCCD之间没有绝对的相关性。空间代谢组分析表明,无论是否存在亚克隆SCNA,DCCD区域的脂肪酸(尤其是长链脂肪酸)都较少(图 6k,l),从而导致这些区域的LD积累减少。
图6 在ccRCC中可以观察到从非DCCD到DCCD的偏移
8. 确定通向DCCD的轨迹
为深入了解向DCCD转化的过程,作者运用snRNA-seq数据构建了一个轨迹。IM4样单细胞位于轨迹末端的中心。在整个拟时序内,IM4分数增加,IM2分数减少(图 7a,b)。
随后,通过差异分析,发现83个差异表达转录因子被分为两个群组(图 7c)。HNF1A、HNF1B(肾小管发育所必需的转录因子,并与ccRCC肿瘤发生有关)、HNF4A(HNF1A的调节因子)以及PPARA(维持正常肾近端小管代谢特征的主要转录因子)均参与其中。它们的下调可能与DCCD肿瘤抑制近端肾小管特异性代谢特征有关(图 4a)。雄激素受体也在IM4样单细胞中下调。ccRCC中雄激素受体的缺失与较高的淋巴结转移率有关。HIF1A是RCC的传统肿瘤抑制因子,在向DCCD分化的后期阶段显著升高。HIF1A的上调与mRCC中较低的药物反应率有关。两个样本的空间轨迹与snRNA-seq数据的结果一致(图 7d-g)。由于部分DCCD样本是IM2样细胞和IM4样细胞的混合物,因此可以根据DCCD特征得分利用测序数据建立轨迹。
图7 多组学数据构建DCCD轨迹
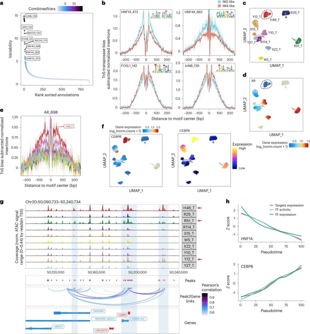
因此,作者生成了以DCCD评分为拟时序的轨迹。参与DCCD的关键转录因子的连续变化在传统测序和单核测序数据中高度一致(图 7h,i),这表明DCCD是ccRCC中一个广泛、连续的生物学过程。对snATAC-seq数据进行的ChromVAR偏差分析揭示了DCCD和非DCCD群体中差异最大的激活转录因子。AP-1转录因子亚基排在首位,其次是BACH1、BACH2和肝细胞核因子家族成员(图 8a)。这些发现在足迹分析中得到了证实(图 8b)。还发现H46_T的雄激素受体结合位点在所有样本中的可用性最高(图 8c-e)。作者还发现了几个与癌细胞中CEBPB表达相关的峰,它们可能是促进CEBPB表达的增强子(图 8f,g)。最后,通过scMEGA分析,作者为DCCD和非DCCD癌细胞构建了不同的基因调控网络(图 8h)。总之,这些数据让我们对参与ccRCC进展的转录因子调控网络有了更深入的了解。
图8 snATAC-seq揭示了与DCCD相关的转录因子
本研究使用临床大队列样本进行了多组学检测分析,并利用空间转录组及空间代谢组技术,发现了ccRCC中存在一个特殊的亚型,即去透明细胞分化亚型,具有独特的免疫、代谢特征,揭示了ccRCC进展过程中的调控网络及机制,并提出了一种新型的分子分析诊疗策略,具有较高的临床价值。
该研究的工作量较大,作者使用传统多组学技术以及新兴的空间多组学技术,对ccRCC进展进行了详细的研究,角度独特,工作扎实。而且作者从大量数据中抽丝剥茧,最终功夫不负有心人,形成了一篇精彩的故事,并对临床实际应用具有重大价值。
原文链接:
Hu, J., Wang, SG., Hou, Y. et al. Multi-omic profiling of clear cell renal cell carcinoma identifies metabolic reprogramming associated with disease progression. Nat Genet






