液泡负责降解和回收细胞内吞及自噬的物质,逆转运复合体(retromer)则将有用的货物蛋白从内体分选回高尔基体膜或细胞质膜上,以避免其错误进入液泡内被降解浪费。然而,retromer在自噬底物降解过程中是否参与调控液泡蛋白水解系统仍不清楚。
近日,福建农林大学郑文辉研究团队在Advanced Science发表了题为“Retromer Regulates Macro- and Micro-Autophagy via Distinct Vacuolar Proteases in the Rice Blast Fungus”的研究论文,发现逆转运复合体还能够通过与液泡蛋白酶(Prb1和Pep4)互作,实现正向分选其进入液泡,进而调控稻瘟病菌细胞的巨自噬和微自噬,最终作用于稻瘟病菌的发育和侵染致病过程。

文库与诱饵
酵母文库:野生型稻瘟病菌(Guy11)
诱饵蛋白:逆转运复合体中心亚基MoVps35
筛选方法:IP-MS+酵母双杂交(GAL4系统)
验证方法:Y2H assay/BiFC
稻瘟病是由真菌病原体稻瘟病菌(Magnaporthe oryzae)引起的全球性水稻毁灭性病害,严重威胁粮食安全。该真菌通过形成一种称为附着胞的特殊侵染结构来穿透水稻组织,而这一关键致病过程依赖于自噬(尤其是巨自噬)介导的细胞死亡。
自噬过程的最后一步是在液泡中降解“货物”,该过程依赖液泡内的蛋白酶系统,其中Prb1(一种丝氨酸蛋白酶)和Pep4(一种天冬氨酸多肽酶)在酵母等模式生物中被认为是液泡降解功能的核心执行者,但它们在稻瘟病菌中的功能及其上游调控机制尚不完全清楚。另一方面,逆转运体(retromer)复合物是一个高度保守的蛋白复合物,其主要功能是负责将特定的货物蛋白从内体分选并运输回高尔基体或细胞膜,从而避免其被运至液泡降解。课题组先前的研究表明逆转运体也参与调控自噬,但它是如何影响液泡的降解能力、其作用的“货物”究竟是什么,这些关键问题仍有待阐明。本研究旨在填补这一空白,探究逆转录体是否通过调控液泡蛋白酶来控制自噬过程。
1. MoVps35与MoPrb1在内体上相互作用
本研究采用免疫共沉淀联合质谱分析(IP-MS/MS)技术,以MoVps35-GFP为诱饵蛋白,从稻瘟菌细胞裂解液中筛选到335个潜在互作蛋白(3次重复),同时通过酵母双杂交文库筛选技术,从野生型稻瘟病菌cDNA文库中筛选获得39个候选因子。两种技术获得的互作结果进行韦恩分析(图1A),最终聚焦于5个高置信度的互作蛋白,其中液泡蛋白酶MoPrb1因具备枯草蛋白酶样结构域和液泡定位预测结果而被选作重点研究对象。
通过酵母双杂交(Y2H)和双分子荧光互补(BiFC)实验,研究证实MoVps35与MoPrb1在体内外均发生直接物理相互作用(图1B、C)。共定位实验进一步显示,两者在内体结构上存在显著共定位,提示MoVps35可能通过内体介导MoPrb1的运输与定位调控。这一发现从分子互作层面揭示了逆转运体复合物调控液泡蛋白酶的新机制,为理解自噬相关膜运输系统的分子基础提供了重要证据。

图1. MoVps35与MoPrb1在内体上互作
2. MoPrb1对稻瘟病菌生长发育及致病性功能验证
为阐明MoPrb1在稻瘟病菌发育及致病过程中的生物学功能,研究人员构建了MoPRB1基因敲除突变体(ΔMoprb1)及其回补菌株(ΔMoprb1-com)。ΔMoprb1突变体的菌丝生长速率显著低于野生型(Guy11)和回补菌株,突变体的分生孢子产量也急剧下降,仅为野生型的33%,证明MoPrb1对于稻瘟病菌的无性繁殖(分生孢子形成)至关重要。
致病性检测结果表明,ΔMoprb1突变体的毒力显著减弱。无论是用分生孢子悬浮液喷雾接种水稻叶片,还是用菌丝块接种大麦叶片,突变体引起的病斑数量和大小都明显减少。水稻叶鞘穿透实验结果显示接种40小时后,野生型Guy11和回补菌株ΔMoprb1-com形成的附着胞中,超过80%能够成功穿透水稻细胞并进一步向邻近细胞扩展。相比之下,ΔMoprb1突变体中约有93%的附着胞无法突破水稻叶片的角质层屏障。

图2. Prb1对稻瘟病菌菌丝体的营养生长、分生孢子形成和致病性影响
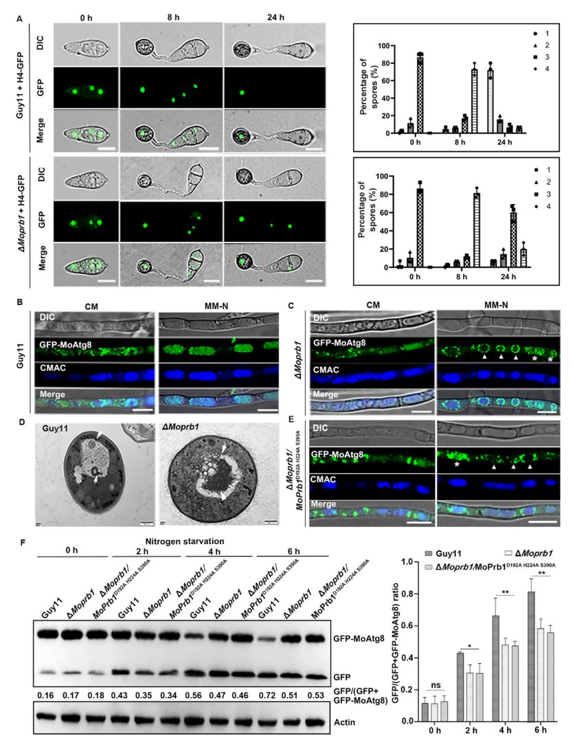
接着研究者探究了MoPrb1是否参与稻瘟菌分生孢子细胞死亡中的自噬活动。通过将核标记蛋白H4-GFP导入野生型及ΔMoprb1突变体,发现突变体中细胞核降解显著延迟(图3A),表型与ΔMovps35突变体及自噬缺陷对照ΔMoatg8类似。为进一步明确MoPrb1在自噬过程中的作用,研究者分析了自噬体标记蛋白GFP-MoAtg8的定位与降解情况。在野生型中,氮饥饿诱导后GFP-MoAtg8可进入液泡并降解;而在ΔMoprb1突变体中,该蛋白多以点状结构滞留于细胞质,即便少数进入液泡也难以被降解(图3B、C)。电镜结果进一步显示突变体的液泡中积累了大量未降解的自噬体样结构及电子密度较高的残留物(图3D)。通过催化残基点突变(Asp192、His224、Ser390)构建酶活缺陷菌株ΔMoprb1/MoPrb1D192A H224A S390A,其表现出与敲除突变体相似的自噬体降解障碍(图3E)。Western blot结果显示,野生型中自噬诱导后游离GFP占比上升至0.72,而两个突变体仅分别升至0.51和0.53(图3F),表明MoPrb1的蛋白酶活性是稻瘟病菌大自噬顺利完成所必需的。

图3. Prb1是稻瘟病菌细胞自噬过程所必需的
3.MoPrb1蛋白定位分析及逆转运体复合物对其定位液泡的影响
为监测MoPrb1在稻瘟菌不同发育阶段的亚细胞定位,研究者利用激光共聚焦显微镜观察了表达MoPrb1-GFP融合蛋白的回补菌株(ΔMoprb1-com)。在菌丝、分生孢子和附着胞中,MoPrb1-GFP荧光信号主要出现在一些被认为是液泡的大型区室中,少数荧光以点状结构存在于这些区室之外。推测液泡外的点状结构可能是内体,由于逆转运体复合物定位于内体,通过共定位实验发现,在分生孢子中,MoPrb1-mCherry与MoVps35-GFP在液泡附近的点状结构上发生共定位,实验结果说明MoPrb1在稻瘟菌的所有发育阶段主要定位于液泡腔,并与逆转运体复合物在内体上发生共定位和相互作用。
3.2 逆转运体复合物组分对MoPrb1的液泡腔定位至关重要
由于MoVps35与MoPrb1相互作用,且已知逆转运体复合物调控囊泡的逆行运输,于是推测逆转运体是否也能介导MoPrb1向液泡的运输?为验证此假设,研究者检测了MoPrb1-GFP在野生型(Guy11)和ΔMovps35突变体中的定位。激光共聚焦显微镜显示,MoPrb1-GFP在野生型中表现出正常的液泡腔定位(图4A),但在ΔMovps35突变体中,其定位变为液泡外的点状结构(图4A, B),表明MoVps35对于MoPrb1运至液泡腔是必需的。类似地,研究者检测了MoPrb1-GFP在其他逆转运体组分(MoVps17, MoVps26, MoVps29和MoVps5)缺失突变体中的定位,发现其与ΔMovps35突变体中的错误定位表型相似(图4C)。仔细观察发现,这些点状结构大多位于液泡膜附近。这些数据表明逆转运体复合物是稻瘟菌将MoPrb1输送至液泡腔的关键。

图4. 逆转运复合物成分是MoPrb1-GFP正确定位所必需的
4. MoPep4调控稻瘟病菌过氧化物酶体自噬
在酿酒酵母中液泡蛋白酶系统包含多种腔內蛋白酶,其中丝氨酸内切蛋白酶Prb1和天冬氨酸内切蛋白酶Pep4在激活多种液泡水解酶和自噬中起重要作用。Pep4的活化需要Prb1,而Prb1的前体也需要Pep4对其C端肽进行切割。本研究中发现在稻瘟病菌中,MoVps35(逆转运体复合物的关键亚基)通过MoPrb1与天冬氨酸蛋白酶MoPep4发生间接相互作用,且逆转运体复合物对MoPep4正确定位至液泡腔是必需的。功能验证检测发现MoPep4缺失对菌株的营养生长、分生孢子产生、致病性及MoAtg8相关的巨自噬过程影响不显著,但其在过氧化物酶体自噬(pexophagy)中发挥关键作用:缺失MoPEP4会阻碍过氧化物酶体标志蛋白GFP-PTS1和MoPex14-GFP的液泡降解,导致微自噬过程缺陷。与此不同,MoPrb1的缺失并不影响稻瘟病菌微自噬,表明MoPep4和MoPrb1在调控不同自噬通路中具有功能分化。

图5. 稻瘟病菌中retromer复合体、MoPrb1和MoPep4在细胞自噬中的作用及其关联的工作模型
本研究发现稻瘟病菌里的“回收队”——Retromer 复合体——不仅把膜蛋白“掉头”送回高尔基体膜,还把两种“消化酶”(MoPrb1 和 MoPep4)送进液泡,从而分别控制稻瘟病菌的大自噬(macro-autophagy)和微自噬(pexophagy),影响附着胞侵入宿主效率,决定真菌的产孢和致病力。该研究发现了逆转运复合体Retromer的新功能,对防治稻瘟病菌提供了新的作用靶点。
本项目中所用的野生型稻瘟病菌酵母cDNA文库由欧易生物构建。
福建农林大学植物保护学院在读博士生张顶洋、青年教师胡杰雄以及福建省农科院水稻所洪永河博士为论文共同第一作者,郑文辉教授为通讯作者。该研究得到了农林生物安全全国重点实验室师生,闽江学院王宗华教授以及新加坡淡马锡生命科学研究所Naweed Naqvi教授的指导和帮助。本研究由国家自然科学基金(32122071;32272481;32302308)、福建省自然科学基金(2021J06015;2024J01371;2024J01323)以及福建省公益性科研机构基础研究基金(2024R1022003)资助。
论文链接:
https://advanced.onlinelibrary.wiley.com/doi/10.1002/advs.202510068






