2023年11月14日,西北农林科技大学张恩平课题组在Journal of Animal Science and Biotechnology杂志(IF 7.0)发表题为“Single-cell sequencing reveals the reproductive variations between primiparous and multiparous Hu ewes”的研究论文,本研究通过scRNA-seq技术探索湖羊单产和多产之间的生殖差异,为湖羊高繁殖力的分子机制提供了新的认识。
发表期刊:Journal of Animal Science and Biotechnology
影响因子:7.0
欧易生物提供技术服务:10x Genomics单细胞测序
在现代养羊生产体系中,母羊的繁殖性能决定了养殖业的经济效益。揭示产仔数差异的遗传机制对高产母羊的选择和繁育很重要。湖羊是中国优质羊品种,以其优良的品质而闻名繁殖力高,常被用作研究繁殖性状的模型。
本研究根据连续3个产羔季节的产仔率将动物分为两组(即每季≥3只羔羊的高繁殖-HLS组和每季1只羔羊的低繁殖组-LLS组,组内为n=3)。母羊发情后12h内屠宰,采集单侧卵巢组织,通过10×Genomics单细胞RNA测序进行分析,为湖羊高繁殖力的分子机制提供了新的认识。
1. 卵巢体细胞的聚类与鉴定
本研究中,通过不同产仔量分成2组,每组3个重复,共有6只母羊。为了确定样本涵盖不同发育阶段的所有细胞,作者用H&E染色确定两组的卵泡处于不同发育状态。总共获得38921个细胞,鉴定为免疫、血管周、卵巢基质、内皮、颗粒、和Unkown这6类细胞,同时免疫荧光也证实了这些细胞存在的真实性和空间定位信息。
图1 湖羊卵巢体细胞的鉴定
2. 发情期间卵巢体细胞表达谱
作者使用每个细胞类型的top300高变量基因进行GO和KEGG功能富集分析。Top3的GO条目和KEGG通路如图所示。GO和KEGG富集数据揭示了典型的细胞功能,证实了细胞类型鉴定结果,并且富集结果显示颗粒细胞和基质细胞主要富集于代谢(能量、氨基酸、糖类和脂类)等与发情期相关的信号通路,且不同发育阶段的不同细胞类型都有特异关键的信号通路的富集。
图2 卵巢体细胞marker基因热图及功能富集
3. HLS组和LLS组卵巢体细胞表达谱的差异
细胞比例结果显示,HLS组和LLS组的细胞类型比例存在差异,内皮细胞和免疫细胞的比例在HLS中低于LLS,而颗粒细胞和基质细胞的比例高于LLS,两组血管周围细胞分布一致。
差异基因富集分析显示,颗粒细胞、基质细胞、血管周细胞和免疫细胞的差异基因分别为179/168/108/179个,通过比较不同产仔数的湖羊卵巢体细胞的表达谱发现,与卵巢排卵密切相关的差异基因数量和功能变化在颗粒细胞中比其他体细胞中更多。因此,不同组GCs的差异需要进一步分析。
图3 单产和多产湖羊卵巢同细胞型表达谱的比较
4. 湖羊卵巢颗粒细胞(GC)亚型鉴定及发育轨迹
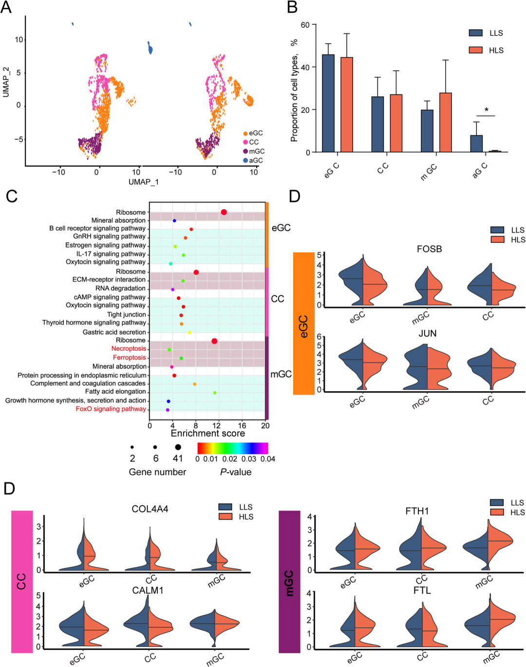
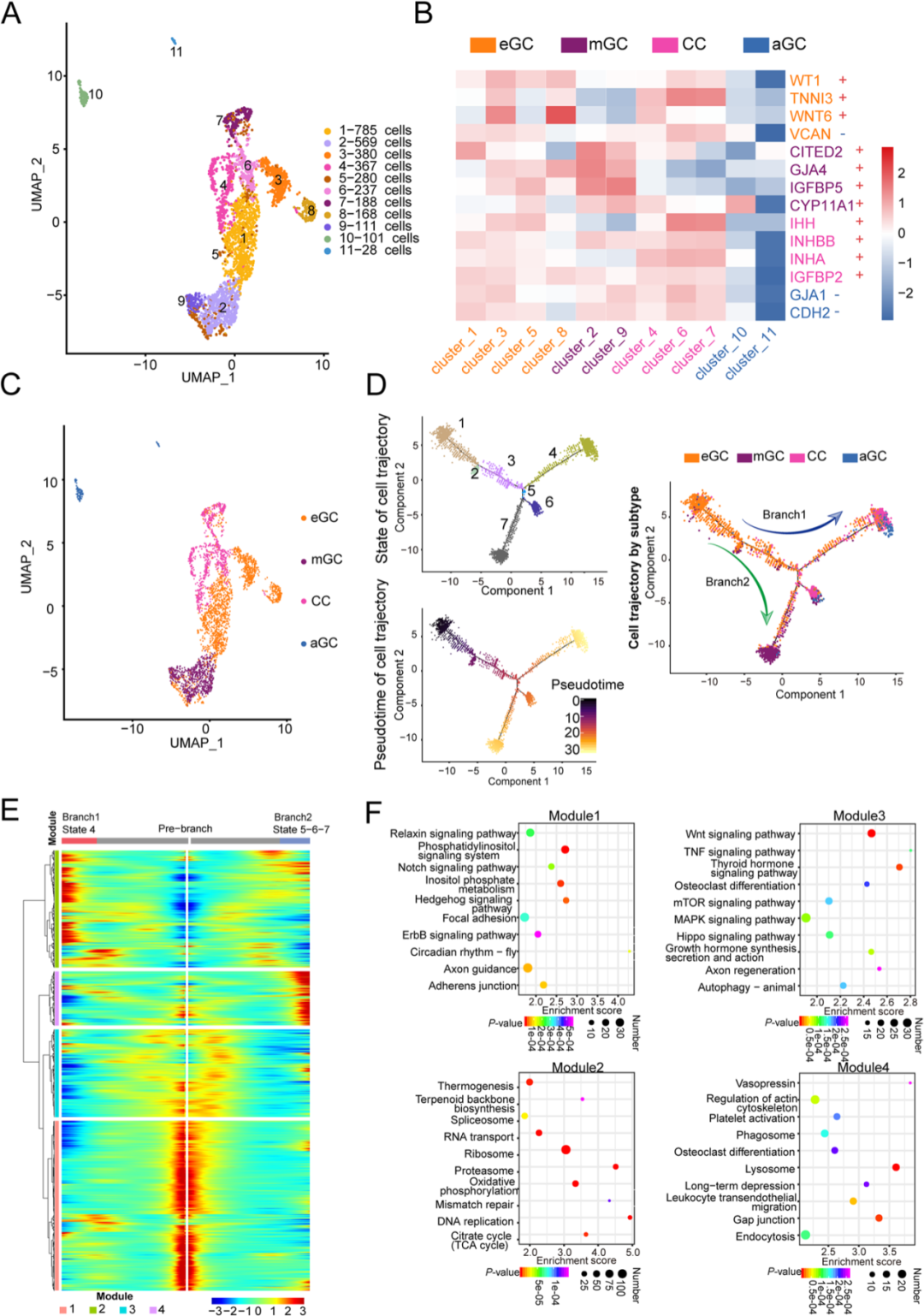
作者将GCs重新降维成11个cluster(CLs),根据marker和富集分析将CL1,3,5,8分为早期GCs(eGC),CL2,9分为卵泡壁GCs(mGCs),CL4,6,7分为卵丘GCs(CCs),CL10,11分为闭锁GCs(aGCs)。与健康卵泡相比,闭锁卵泡GC中GJA1和CDH2表达水平较低。
拟时序结果显示,GC细胞总共有7个state,总共有2条分化路径:eGCs为分化早期,分别向mGCs和CCs分化。CL1出现在eGCs的所有state,CL3和CL8仅出现在早期发育state,而CL5则倾向于分化为CC。高变基因热图显示,颗粒细胞表现出四种基因表达水平模式。同时富集分析结果显示模块1和模块3和eGC功能类似。模块1主要富集于生长激素的合成、分泌和作用途径,提示细胞处于快速生长期。模块2与核糖体等细胞代谢功能活化相关,提示由早期GCs向卵丘细胞发育。模块4的富集结果与观察到与肌动蛋白细胞骨架、内吞作用和吞噬体调控相关的功能。这些结果证明了GC亚型鉴定的合理性,并发现了可用于鉴定湖羊eGC、CC和mGC的marker。
为了研究GC发育过程中涉及的关键基因,作者进行了gene switch分析,结果显示,沿着GCs向CCs (branch1)分化的时间轴,作者观察到基因在整个时间轴上都是关闭的,导致早期GCs向CCs发育。在后期,更多的转录因子(TF),如JUNB和FNDC3B,以及一个关键基因,如FOSB,参与了关闭过程。在23.4h,LOC101112291表达被阻。这些基因在最终转化为CCs的过程中降低了表达水平。在GCs到mGCs发育的时间轴上(branch 2),基因的表达水平在早期增加。一些与能量代谢相关的TF,如ACTG1, LDHB,ATP5MG, ATP5MC3和ATP5F1E开始表达。在时间轴的后期,作者观察到JPH1开始表达。当早期GCs转化为mGCs时,这些基因的表达量更高。最后作者对不同分支的关键基因进行了功能富集分析。
图4 湖羊卵巢颗粒细胞亚型鉴定
图5 颗粒细胞随假时间的发育轨迹
6. HLS组与LLS组卵巢GC表达谱的差异
通过比较不同细胞亚型的比例,LLS组中aGCs的比例明显高于HLS组,提示LLS组GCs生理状态发生改变,导致闭锁卵泡增加。富集分析显示与细胞凋亡和程序性死亡相关的通路被抑制,而与细胞存活相关的通路被上调。在mGCs中,程序性死亡通路的富集程度升高,该通路中富集的基因为FTH1、FTL和H2AZ1。程序性死亡通路中的FTH1和FTL在铁死亡通路中具有负反馈调节作用。在本研究中,HLS组通过降低溶酶体膜透性后活性氧(ROS)的减少释放来高表达FTH1和FTL,从而减少了程序性死亡。HLS中抗铁死亡基因FTH1和FTL的表达水平上调。接着,作者找到了FTH1和FTL在铁死亡通路的位置,并分析其上下游基因。另一方面,FoxO信号通路的富集在HLS中下调,通过降低IRS2、EP300、BCL2L11和SGK1的表达来减少凋亡。在CCs中,通过增加COL4A4的表达水平上调了HLS组ECM受体相互作用的富集,而多产组中与催产素等相关信号通路下调。在eGCs中,两组之间的差异体现在由FOS、FOSB和JUN组成的转录因子复合物AP-1的表达下调。
图6 单/多胎湖羊卵巢不同颗粒细胞亚型表达谱的比较
本研究中,作者发现了单产和多产母羊卵巢体细胞表达谱的差异,且主要集中于GCs。JPH1和LOC101112291成为确定GC细胞发育方向的重要指标。此外,FTH和FTL可能通过抑制颗粒细胞铁死亡和促进卵泡发育来调节产仔数。本研究为研究湖羊高繁殖率的分子机制提供了新的思路。
原文链接:
Ge T, Wen Y, Li B, et al. Single-cell sequencing reveals the reproductive variations between primiparous and multiparous Hu ewes. J Anim Sci Biotechnol. 2023 Nov 14;14(1):144. doi: 10.1186/s40104-023-00941-1.






