甲状旁腺是调节矿物质代谢、水盐代谢等诸多机体功能的重要内分泌腺体,主要由90%以上由主细胞(chief cells)构成,嗜酸细胞(oxyphil cells)仅占1%。继发性甲状旁腺功能亢进症(SHPT)是慢性肾脏病患者最常见的并发症之一,可能引起骨代谢紊乱、心血管疾病、多器官损伤等多种疾病。SHPT患者的组织病理学特征是甲状旁腺细胞克隆样增生,严重者可形成多个结节或腺瘤,出现嗜酸细胞异常增生,导致药物治疗无效,需进行甲状旁腺切除术治疗。
2023年12月21日,复旦大学华山医院陈靖教授团队在Kidney International(IF 19.6)在线发表了题为“Single-cell RNA sequencing reveals transdifferentiation of parathyroid chief cells into oxyphil cells in patients with uremic secondary hyperparathyroidism”的研究论文。该研究提供了尿毒症继发性甲状旁腺功能亢进患者甲状旁腺的全面单细胞转录组图谱,并表明嗜酸细胞来源于主细胞,尿毒症环境中线粒体富集是嗜酸细胞转分化的致病决定因素,这将有助于甲状旁腺研究和临床治疗。
毛建萍为本文第一作者,欧易生物参与了本篇文章的单细胞测序与分析工作,其中欧易生物巴永兵为文章第四作者。
发表期刊:Kidney International 影响因子:19.6 材料:三名尿毒症SHPT患者甲状旁腺 方法:10x Genomics单细胞转录组测序
甲状旁腺是调节钙、磷代谢的主要器官之一。它主要由主细胞和嗜酸细胞组成。健康成人甲状旁腺的嗜酸细胞计数较低,但尿毒症和继发性甲状旁腺功能亢进(SHPT)患者的嗜酸细胞计数显著增加。嗜酸细胞数量的增加与药物耐药性有关,但嗜酸细胞的来源和增殖机制尚不清楚。
1. 甲状旁腺主细胞转分化为嗜酸细胞且线粒体逐渐富集 1.1 患者及甲状旁腺组织的特征 在切除的甲状旁腺组织中,通过HE染色鉴定出三种病理类型的甲状旁腺结节:主细胞结节、嗜酸细胞结节(由于线粒体含量高而呈嗜酸性的细胞质)和含有主细胞和嗜酸细胞的混合结节。
图1 尿毒症SHPT患者甲状旁腺结节病理类型分析
1.2 单细胞转录组学分析描述尿毒症SHPT患者甲状旁腺细胞的细胞多样性 制备三名尿毒症SHPT患者甲状旁腺的单细胞悬液,利用scRNA-seq分析,经降维聚类及Marker基因鉴定出巨噬细胞,成纤维细胞,内皮细胞, T&NK细胞和甲状旁腺细胞。
图2 尿毒症SHPT患者甲状旁腺细胞多样性的单细胞转录组学研究
1.3 甲状旁腺细胞轨迹分析 由于嗜酸细胞富含线粒体,分析了各cluster的线粒体转录比例,其中cluster1分布范围较广,故对其亚型分析得到6个subcluster。在甲状旁腺细胞中,根据线粒体转录比例高低,推测cluster1-4、cluster1-5和cluster9可能是嗜酸细胞,cluster2和cluster13可能是主细胞,而其他cluster可能包含主细胞和嗜酸细胞。为了探索主细胞和嗜酸细胞之间的关系,作者使用Monocle 2工具包进行细胞轨迹分析,结果显示甲状旁腺细胞存在分化关系。线粒体转录物在细胞轨迹中的比例呈逐渐上升的趋势,这表明线粒体富集是嗜酸细胞转分化的致病决定因素。考虑到健康成人嗜酸细胞含量很少,而尿毒症SHPT患者嗜酸细胞含量急剧增加的病理生理背景,作者推测嗜酸细胞处于晚期,主细胞处于早期。由于cluster3、4和6分布在中间,并且紧密连接主细胞和嗜酸细胞,其可能处于过渡状态。因此,主细胞可以转分化为嗜酸细胞,这与线粒体的变化有关。除了轨迹分析外,作者还进行了RNA velocity分析和DiffusionMap分析,两者都证实了尿毒症患者甲状旁腺细胞有相同的转分化方向。
图3 甲状旁腺细胞的单细胞轨迹分析
2. 多种尿毒症相关因子参与主细胞向嗜酸细胞的转分化 2.1 甲状旁腺嗜酸细胞线粒体质量控制及代谢功能的评价 由于主细胞向嗜酸细胞的转分化与线粒体变化有关,因此作者对比了主细胞和嗜酸细胞的线粒体特征,发现嗜酸细胞结节的线粒体数量更多、体积更大,且与线粒体生物发生(PGC1α和mtTFA)、含量(VDAC1和MT-CO2)和融合(OPA1)相关的因子表达也更高。另外使用Seahorse细胞能量代谢分析仪评估了线粒体的氧化呼吸功能,结果显示主细胞和嗜酸细胞的基础呼吸和ATP产生依赖性呼吸没有显著差异,但考虑到嗜酸细胞中线粒体数量较多,推测其单个线粒体的活性较低。因此,与主细胞相比,嗜酸细胞的线粒体发生了许多变化,表现为线粒体的生物发生、含量和融合增加,代谢功能下降。
图4 嗜酸细胞中线粒体生物发生、含量和融合增加
图5 流式分选主细胞和嗜酸细胞
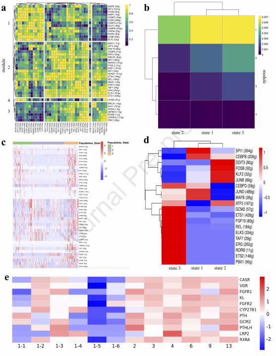
2.2 通过SCENIC分析确定参与甲状旁腺细胞分化的特异性转录因子 为了研究甲状旁腺细胞分化的转录因子(TF),作者进行了SCENIC分析,将富集的TF聚类为4个模块。其中,模块1在主细胞向嗜酸细胞转分化中发挥重要作用,其调控子包括MAFB、ATF3等。通过分析三种状态下的调控活性,发现CEBPD、JUND和MAFB的调控活性上调,而DDIT3、FOSB等调控活性在特定状态下下调。这些TF属于模块1,表明了结果的可靠性。此外,甲状旁腺功能相关基因的表达丰度在不同cluster中有所不同,与TF的调控活性之间的关系值得进一步研究。
图6 SCENIC分析
2.3 甲状旁腺转录组学中KEGG通路富集分析 为了研究主细胞向嗜酸性细胞转分化的分子机制,作者进行了一系列分析。首先,通过scRNA-seq发现差异表达基因在伪时间热图中的分布,然后,对state1和state3中上调的基因进行了KEGG通路富集分析。此外还利用已发表的RNA-seq数据对嗜酸细胞结节中的上调基因进行了KEGG分析。这些通路主要涉及免疫与炎症、脂质与能量代谢、矿物质代谢紊乱等方面。这些通路与尿毒症环境和线粒体生物发生有关,表明尿毒症相关信号通路可能促进主细胞的线粒体生物发生,导致其转化为嗜酸细胞。作者还确定了scRNA-seq中嗜酸细胞与主细胞之间的差异基因,以及已发表的RNA-seq中嗜酸细胞结节与主细胞结节之间的差异基因,369个共有基因。对scRNA-seq和RNA-seq中的差异基因进行KEGG通路富集分析,发现许多共有通路,进一步支持了尿毒症环境与主细胞向嗜酸细胞转分化之间的相关性。
图7 KEGG富集分析
3. 移植裸鼠后,嗜酸细胞线粒体富集和细胞增殖明显改善 3.1 裸鼠移植前后血清生化指标的变化 为了研究尿毒症环境对主细胞向嗜酸细胞转化的影响,进行了裸鼠移植研究。结果显示,移植后血钙浓度升高,主细胞和嗜酸细胞移植组间无差异;2个月时血清磷浓度下降,3个月时嗜酸细胞移植组血清磷浓度有差异。人iPTH水平在移植后显著上调,主细胞移植组更高,但经蛋白校正后,嗜酸细胞移植组iPTH水平更高。小鼠血清iPTH水平无明显变化,但其与血清钙、磷水平趋势相关。
图8 裸鼠血清生化指标的变化
3.2 甲状旁腺结节移植前后细胞的生长和死亡 HE染色和免疫组化显示,移植前后嗜酸细胞和主细胞结节的组织学和PTH表达无明显变化,证实了异种移植物为人甲状旁腺组织。TUNEL染色显示,移植前后甲状旁腺结节的凋亡情况无明显变化。然而,免疫组化和Western blot结果显示,移植后结节中PCNA的表达显著降低,这表明移植后的细胞增殖能力减弱。
图9 甲状旁腺结节移植前后细胞的生长和死亡
3.3 嗜酸细胞结节移植裸鼠后线粒体生物发生、含量及融合减少 移植裸鼠后,通过电镜和Western blot检测发现,移植后嗜酸细胞结节的线粒体体积变小,mtTFA、OPA1、VDAC1和MT-CO2的表达显著降低。这些结果表明,移植到非尿毒症裸鼠后,嗜酸细胞结节中的线粒体生物发生和融合减少。
图10 嗜酸细胞结节移植裸鼠后线粒体生物发生、含量及融合减少
3.4 嗜酸细胞结节移植裸鼠后表型的改善 收集移植前后的主细胞结节和嗜酸细胞结节进行RNA测序,分析上调和下调的差异表达基因(DEGs),发现“氧化磷酸化”和“甘氨酸、丝氨酸和苏氨酸代谢”等通路存在显著差异。GSEA显示移植前嗜酸细胞结节氧化磷酸化途径增强,但移植后主细胞结节和嗜酸细胞结节的氧化磷酸化途径减弱,表明移植后线粒体代谢降低。13个线粒体基因的热图显示,与移植前相比,移植后的嗜酸细胞结节和主细胞结节的线粒体含量均显著降低。此外,MuSiC分析显示移植后嗜酸细胞比例明显下降。这些数据证实了移植后嗜酸细胞结节表型的改善。
图11 移植前后嗜酸细胞和主细胞结节的转录组学分析
该研究首次描绘人类甲状旁腺单细胞转录组图谱,证明尿毒症环境下甲状旁腺主细胞向嗜酸细胞转分化,嗜酸细胞内富集大量线粒体且存在线粒体代谢异,强化了线粒体功能在细胞转分化和增生过程中的重要作用,为解读肾脏病导致多器官损伤机制提供了全新视角。
原文链接: Mao J, You H, Wang M, et al. Single-cell RNA sequencing reveals transdifferentiation of parathyroid chief cells into oxyphil cells in patients with uremic secondary hyperparathyroidism. Kidney Int. Published online December 21, 2023. doi:10.1016/j.kint.2023.11.027IF: 19.6 Q1






