2023年3月23日,丹麦哥本哈根大学Jacob Mathias Bech团队在Gastroenterology期刊(IF 29.4)发表题为“Proteomic Profiling of Colorectal Adenomas Identifies a Predictive Risk Signature for Development of Metachronous Advanced Colorectal Neoplasia”的研究成果。本研究采用TMT蛋白质组和全基因组测序的方法,通过比较45个非异时性晚期腺瘤组(G0)和53个异时性晚期腺瘤组(G1)的蛋白表达差异,通过蛋白可以有效地预测患者是否会在未来发展为晚期结直肠肿瘤。 发表期刊:Gastroenterology 影响因子:29.4 材料:石蜡切片腺瘤样本 非异时性晚期腺瘤:45个 异时性晚期腺瘤:53个 技术方法:TMT蛋白质组和全基因组测序
结肠腺瘤性息肉或腺瘤是常见的癌前病变,也是大多数结直肠腺癌的起源。然而,从流行病学研究中了解到,虽然大多数结直肠癌(colorectal cancers,CRC)起源于腺瘤,但只有一小部分腺瘤(3%-5%)会发展为癌症。目前,还没有合适的分子标记物来指导和预测腺瘤的后期发展情况。因此,根据早期病变对腺瘤建立合理的分子分型体系至关重要。
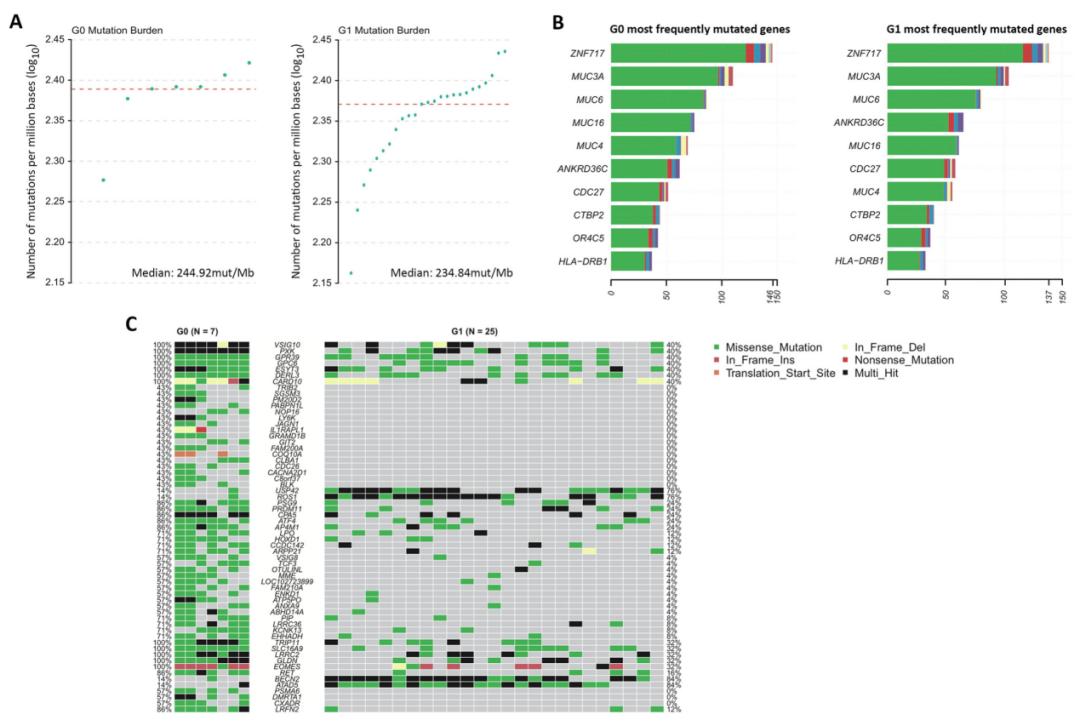
1.结构变异和拷贝数变异并不能区分异时性晚期肿瘤组样本和非异时性疾病组样本
对7个来自G0组和25个来自G1组的腺瘤样本进行了全基因组测序分析,发现两组样本在结构变异或拷贝数变异方面没有显著差异(图1),G0组的突变负荷中位数略高于G1组(图1A)、每组中最常见的10个基因是相同的(ZNF717、MUC3A、MUC6、MUC16、MUC4、ANKRD36C、CDC27、CTBP2、OR4C5和HLA-DRB1,图1B),尽管两组样本中存在突变状态显著不同的基因(图1C),但这些基因不太可能反映出两组样本恶性变化倾向的普遍差异。
图1 通过全基因组测序分析绘制 G0 和 G1 组腺瘤的突变图谱
2.石蜡切片组织的蛋白组学分析
对45个非异时性晚期腺瘤组和53个异时性晚期腺瘤组的石蜡切片组织进行蛋白组学分析,发现两组蛋白表达模式有明显区别(图2A)。基于差异比较和弹性网络回归分析(Elastic-net regression,ENR)筛选出53个显著差异蛋白;这53个蛋白集可以将样本从非异时性瘤变组和异时性瘤变组中分离出来(图2B)。
图2 蛋白降维聚类分析
3.共表达模块网络分析显示复杂的多节点系统并非由单一蛋白定义
对蛋白进行加权共表达网络分析(WGCNA),17个模块中有9个模块与疾病有显著相关性(图2C、D)。利用STRING数据库提取蛋白质相互作用,发现每个模块都有复杂的蛋白质网络,并且许多共识蛋白质位于各自网络的边缘(图3)。其中最大的4个模块是dustyRed、oliveGreen、lavenderPurple和goldenBrown。值得注意的是,这些数据库存在固有偏差。高度研究的蛋白质,如转录因子或癌基因,通常具有更多注释交互作用和更强的实验支持,经常位于网络的中心。
图3 蛋白网络分析图
4.GO分析揭示与高尔基体和内质网囊泡运输以及免疫系统和炎症有关的蛋白质比例高
对共表达模块蛋白进行GO富集分析,在dustyRed模块中,显著富集到与高尔基体的囊泡运输或内质网与高尔基体之间的囊泡运输条目(图3B)。在skyBlue模块中,观察到有参与体液免疫反应、急性炎症反应、补体激活和血液凝固调节的条目富集(图3B)。
5.候选蛋白ROC分析
将本研究与其他腺瘤蛋白质组学数据集进行交叉分析,并排除了可能干扰样本。经过筛选和ROC分析(图4),最终确定了28个候选蛋白质,其中ITGA1显示出两组差异且在验证集中也被证实。在单蛋白候选中,将AUC的阈值设为≥0.8,筛选得到8个蛋白质进行多类别ROC分析,最高分数模型由C1QBP、ERGIC1和ORMDL1组成。
图4 选蛋白及其ROC分析
本研究通过对腺瘤进行蛋白质组学分析,发现蛋白质组学是一种有效的方法来区分具有相同病理学评估的样本。结果显示,高级别异型腺瘤的蛋白质组可能包含预测个体多年后是否会发展成高级别异型腺瘤或CRC所需的信息。然而,并没有单一蛋白质可以明确区分不同组别的高级别异型瘤,需要使用多个蛋白质或整个蛋白质组来预测该疾病的发展行为。 研究结果提示蛋白质组学可以用于完善腺瘤的人群筛查策略,确定腺瘤发展为晚期结直肠肿瘤的预测风险特征,有助于开展个性化制定筛查计划并更好地配置结肠镜资源。 10.1053/j.gastro.2023.03.208






