2025年7月14日,空军军医大学西京医院骨科黄景辉团队等在Nature Aging杂志发表题为“Extracellular vesicles from antler blastema progenitor cells reverse bone loss and mitigate aging-related phenotypes in mice and macaques”的论文。研究通过构建体内外实验模型,以及多种组学技术,揭示了鹿角胚基祖细胞(ABPCs)来源的细胞外囊泡(EVs)抗衰老治疗的分子机制,为EVs临床转化为抗衰老治疗奠定了坚实基础。欧易生物为单细胞转录组测序及分析提供了技术支持。

发表期刊:Nature Aging
影响因子:19.4
涉及的欧易生物服务产品:单细胞转录组测序
衰老被视为不可避免的时间依赖性过程,破坏细胞稳态和修复机制,衰老引起的细胞间通讯和组织间串扰的进行性改变引起了越来越多的关注。鹿角胚基祖细胞(ABPCs)是鹿角再生过程中发现的一种独特的骨间充质干细胞,具有很强的干性和体外再生能力。干细胞来源的细胞外囊泡(EVs)作为潜在的治疗候选者,可以介导供体细胞的有益作用。因此深入探讨ABPCs衍生的EVs(EVs ABPC)对小鼠和恒河猴衰老的影响机制,有助于发现更有效的抗衰老潜在治疗策略。
本项研究中,作者构建EVs治疗老年小鼠与老年恒河猴的动物模型,并通过转录组学,蛋白组学,甲基化组学,以及单细胞转录组测序等组学方法,揭示EVsABPC抗衰老的具体机制,采用流式细胞术,免疫荧光,以及动物行为实验等实验方法来验证EVsABPC抗衰老的分子机制。

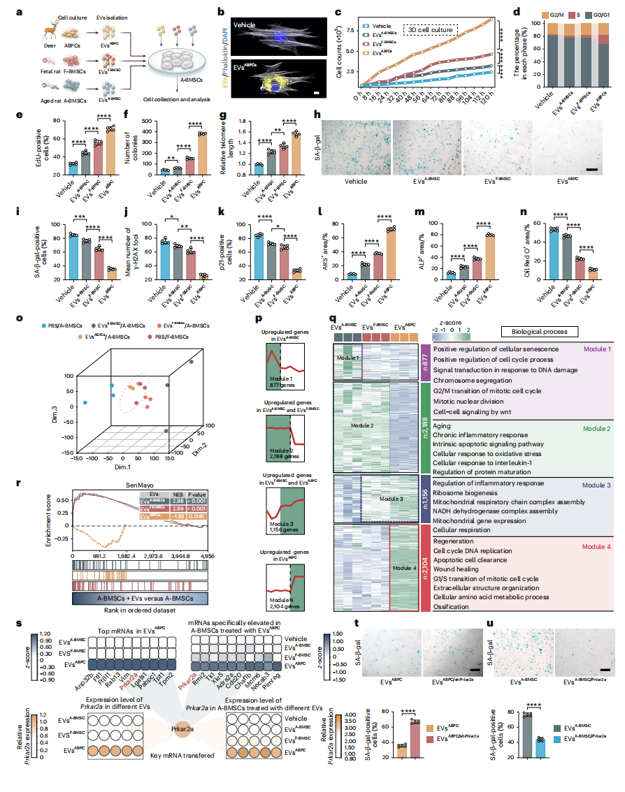
1. EVs ABPC 可延缓细胞衰老
作者收集了ABPCs,老年大鼠骨髓间充质干细胞(A-BMSCs)和胎儿大鼠骨髓间充质干细胞(F-BMSCs),并对它们进行比较(图1a)。作者发现与BMSCs相比,ABPCs表现出更高的增殖率,S期比例更大,集落形成增强,在120 h时,ABPCs的细胞计数最高,A-BMSCs计数最少(图1b~e)。间充质来源的干细胞连续培养十代后,检测衰老标志物发现,ABPCs显示出最低的衰老标志物和最强的成骨分化能力(图1f~k)。综上所述,与骨髓间充质干细胞相比,ABPCs具有优越的增殖能力,并且不易衰老。
EVs ABPC 与EVs BMSC具有相似的形态、表面电荷和大小(图1l);针对EVs进行转录组测序和蛋白组测序分析,发现EVs ABPC有独特的表达谱,再生,蛋白酶稳定,端粒维持和细胞周期调节相关基因上调,与衰老特征相关的通路,如炎症和表观遗传改变的基因表达下调;确定了123个与炎症反应、RNA稳定性和细胞周期的调节相关的共有DEGs和DEPs(图1m~r)。综上所述,这些发现强调了EVs ABPC 在改善年龄相关疾病方面的治疗潜力。

图1.ABPCs和EVs ABPC的生物学特性。
2. EVs ABPC 减弱骨髓间充质干细胞的衰老表型
接下来,为了比较EVs的抗衰老作用,通过用不同EVs处理A-BMSCs,作者发现Pkh26标记的EVs在A-BMSCs中被检测到,表明A-BMSCs被内化(图2a,b)。EVs ABPC比其他两种EVs更有效地促进细胞增殖,同时,EVs ABPC显著延长了A-BMSCs的端粒,并减少了衰老标记物(图2c~k)。与溶剂组相比,EVs ABPC,EVs F-BMSC和EVs A-BMSC处理使A-BMSCs中的SA-β-gal活性降低(图2h,i)。综上所述,使用不同的EVs可以不同程度地减弱衰老的BMSCs表型,EVs ABPC表现出最强的效果。
衰老诱导BMSCs从成骨分化向成脂分化转变,BMSCs和ABPCs的EVs逆转了A-BMSCs的这一过程,表现为矿化结节形成增加,碱性磷酸酶活性增加,油红O面积减少,其中EVs ABPC的促进成骨分化的效果最强(图2l~n)。RNA-seq分析显示EVs ABPC将A-BMSCs逆转为更年轻的转录组状态,与F-BMSCs相似;EVs ABPC处理细胞的差异基因具有一组独特的老年保护基因集,该基因集的基因均为下调(图2o~r)。综上所述,EVs ABPC显示了强大的抗衰老作用,并恢复了A-BMSCs的分子特征,使其处于年轻状态。
为了判定确定EVs ABPC中的关键Cargo,作者对EVs ABPC中特有的mRNA进行分析,发现参与细胞周期调节和发育成熟的Prkar2a在EVs ABPC中特异高表达,且EVs ABPC处理的A-BMSCs中大量存在,并通过qPCR进行验证(图2s)。通过敲除过表达Prkar2a,证实Prkar2a是EVs ABPC的抗衰老作用的关键Cargo(图2t,u)。这些结果显示EVs ABPC 收集的Cargo可能使来自共同来源的EVs的功效得到优化。

图2.EVs ABPC可减轻BMSCs的衰老表型
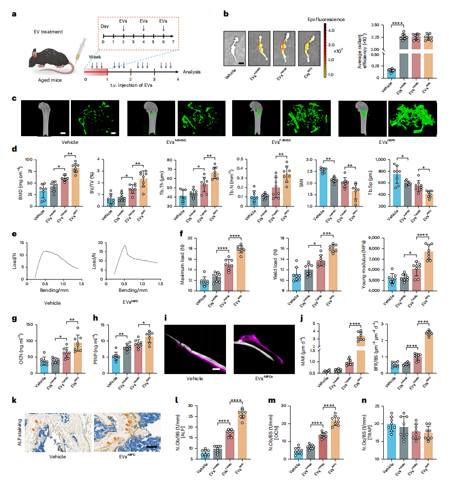
3. EVs ABPC 可减轻老年小鼠骨质流失
为了探究不同EVs对衰老小鼠年龄相关性骨质流失的影响,作者构建EVs尾静脉注射小鼠模型,发现所有EVs均增加了骨密度(BMD),其中EVs ABPC 增加效果最大,并且EVs ABPC 更有效改善骨小梁微结构(图3a~d)。三点弯曲试验发现,EVs ABPC处理小鼠的股骨表现出最强的机械强度(图3e,f)。与其他组相比,EVs ABPC 显著提升血清骨形成生物标志物,促进老年小鼠骨形成和矿化,产生更多的成骨细胞,而破骨细胞数量并没有很大的变化,通过敲除EVs中的Prkar2a,来验证EVs具有体外保护作用的关键Cargo(图g~p)。综上所述,EVs ABPC 对骨质流失的有益作用主要是由于促进了骨生成而不是破骨细胞生成。

图3.EVs ABPC 促进老年小鼠成骨形成
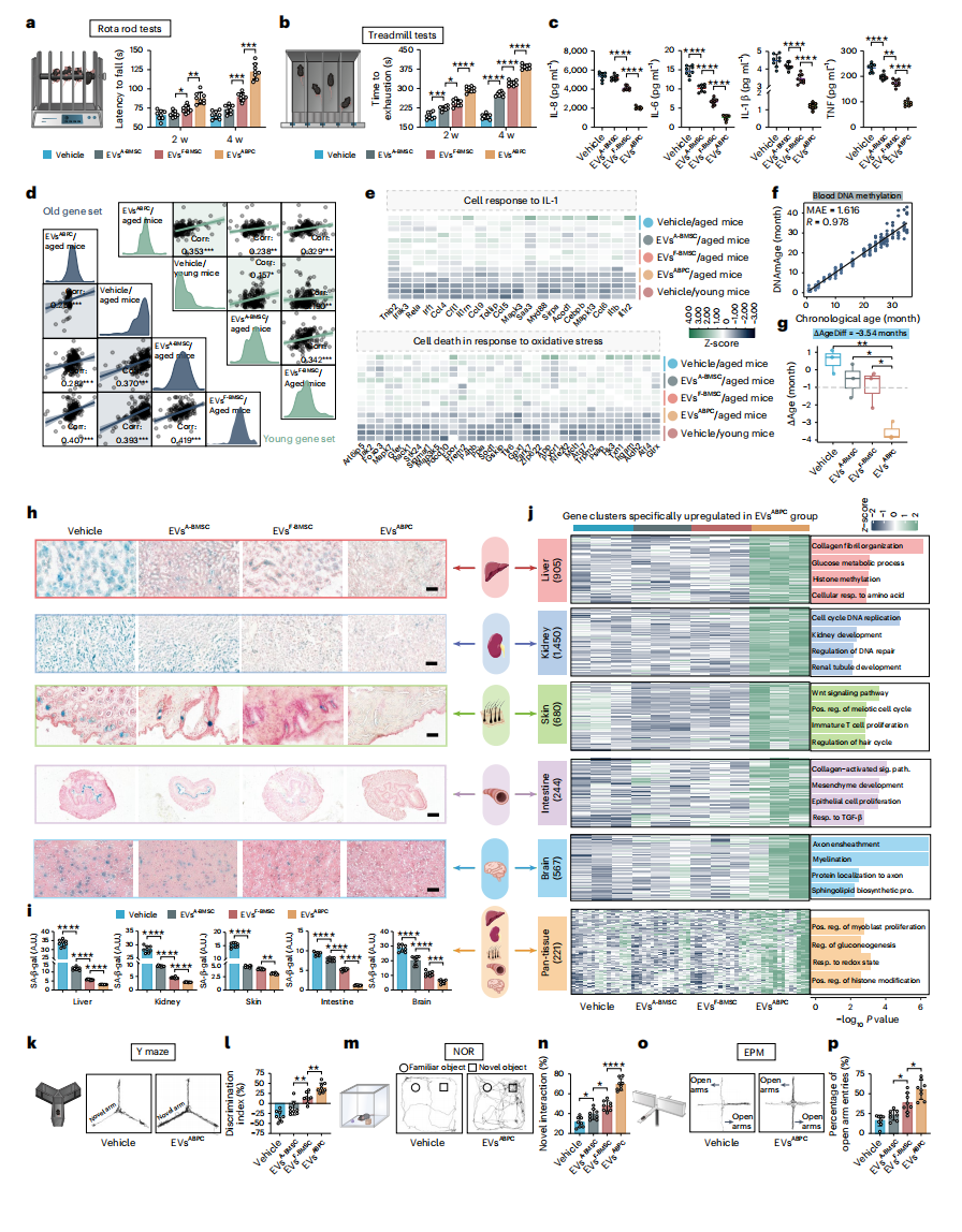
4. EVs ABPC 可减轻老年小鼠的多种衰老相关表型
通过分级强度旋转台测试和跑步机测试进行小鼠运动协调和疲劳抵抗的检测,作者发现EVs治疗在治疗后14天改善了小鼠的运动协调能力和抗疲劳能力,其中EVs ABPC 组的改善最为显著(图4a,b)。并在后续与SASP相关的血清炎症标志物的检测中发现,EVs ABPC 抗炎作用最显著(图4c)。血液样本进行转录组学分析中,发现EVs ABPC 处理组的基因表达谱与“年轻”组相关性最强,与“年老”组相关性最小,同时发现EVs ABPC 处理组衰老相关分泌表型(SASP)和氧化应激相关的基因表达水平均下降(图4d,e)。血液甲基化检测发现,EVs ABPC 使DNA甲基化年龄逆转最多(图4f,g)。接下来,作者针对EVs处理后的小鼠的主要器官进行检测,发现不同的EVs导致各器官SA-β-gal水平显著降低,其中EVs ABPC 效果最明显(图4h,i)。通过对小鼠的认知和焦虑样行为评估,发现EVs ABPC 处理的老年小鼠认知水平以及焦虑行为显著改善(图4j~p)。

图4. EVs ABPC 减轻老年小鼠的多种年龄相关表型和转录组特征
5. EVs ABPC 可提高老年恒河猴的骨量
为了评估小鼠中观察到的功能效应对人类的有效性,作者构建了EVs ABPC和EVs F-BMSC恒河猴衰老治疗模型。研究发现,EVs治疗20周后,两种EVs均可改善骨密度和骨小梁质量,EVs ABPC效果更优。通过对血清骨代谢标志物的水平检测,发现与生理盐水组相比,EVs ABPC 组血清中骨形成指标显著升高,而 EVs F-BMSC并无明显变化(图5)。以上研究表明,EVs ABPC 可以有效改善老年恒河猴的年龄相关性骨质流失,主要是通过促进骨形成。

图5. EVs ABPC 可提高老年恒河猴的骨量
6. EVs ABPC 可改善老年恒河猴运动功能
接下来,作者探究了EVs ABPC对恒河猴运动功能的影响。通过对三维精细灵长类行为分析,发现EVs ABPC显著增强了陌生环境下老年恒河猴的整体运动活动(图6a~e)。通过旋转Brinkman板任务来评估恒河猴上肢运动能力以及无创监视器颈领连续7天监测恒河猴的运动和睡眠状态。EVs ABPC 处理后,老年恒河猴手部的精准握力和姿势适应性更好,且总步数和平均每分钟步数较其他组显著增加,各组恒河猴的睡眠无显著差异(图6f~i)。综上所述,EVs ABPC治疗可挽救衰老引起的运动能力损伤,对老年恒河猴的睡眠没有不良影响。

图6.EVs ABPC 可改善老年恒河猴运动功能
7. EVs ABPC 对老年恒河猴血液和骨髓的挽救作用
之后,作者针对研究了EVs ABPC 对老年恒河猴血清中与SASP相关的炎症标志物的影响。治疗20周后,EVs ABPC 和EVs F-BMSC 均显著降低血清促炎因子,且EVs ABPC效果更好。RNA测序结果发现,EVs ABPC血液中Prkar2a的表达水平升高,功能富集发现EVs ABPC有效增强了几种再生途径,包括巨噬、端粒维持调控、DNA复制、蛋白质稳定、细胞周期检查点信号和RNA稳定(图7a~d)。血液甲基化分析发现,EVs ABPC 使老龄恒河猴的整体表观遗传年龄平均逆转2.14年(图7e,f)。综上所述,EVs ABPC 比EVs F-BMSC 具有更强的降低血清衰老相关分子特征和减缓衰老恒河猴生物衰老速率的能力。单细胞RNA测序分析发现两种类型的EVs均增加了S期和G2/M期细胞的比例,其中EVs ABPC 的作用更为明显,同时,EVs ABPC 显著降低衰老骨髓免疫细胞中SASP水平,在单核细胞亚群中,EVs ABPC 的处理诱导了转录谱下调氧化应激、慢性炎症和DNA损伤的转变(图7g~m)。综上所述,EVs ABPC 改善了骨髓免疫细胞系的衰老,为骨形成提供了有益的生态位,以抵消恒河猴年龄相关的骨质流失。

图7. EVs ABPC 对老年恒河猴血液和骨髓的挽救作用
8. EVs ABPC 可改善老年恒河猴的脑结构
作者基于上述结论推测EVs ABPC 可能部分缓解老年恒河猴的大脑衰老,因此作者基于SPECT/ CT的成像策略,发现相较于全身给药 131 I - EVs ABPC 后1~8小时,脑内放射性显著积累;131 I - EVs ABPC 表现出增强的放射性脑摄取,其标准摄取值(SUV)和靶本比(TBR)明显高于邻近的背景肌(图8a~d)。通过无创磁共振成像(MRI),发现治疗20周后,EVs ABPC 给药导致总颅内容积(TIV)显著增加,并且主要归因于灰质体积的升高(图8e~i)。综上所述,EVs可能有效地穿过血脑屏障,从而突出了它们在缓解脑衰老方面的治疗潜力。

图8. EVs ABPC 可改善老年恒河猴的脑结构
这项突破性研究在国际上首次揭示了鹿茸来源细胞外囊泡在抗衰老领域的重要治疗价值,为开发基于外囊泡的再生医学策略提供了全新思路。研究团队成功建立了从啮齿类动物到非人灵长类动物的完整实验体系,所获得的一致性疗效结果为后续临床转化奠定了坚实基础,有望推动外囊泡治疗成为抗衰老领域的新型治疗候选方案。
参考文献:
Hao Y, Yu B, Qin M, et al. Extracellular vesicles from antler blastema progenitor cells reverse bone loss and mitigate aging-related phenotypes in mice and macaques. Nat Aging. Published online July 14, 2025. doi:10.1038/s43587-025-00918-x
欧易生物点评:
本研究首次从鹿角芽基祖细胞(ABPCs)中分离出具有显著抗衰老作用的外囊泡(EVs),为再生医学提供了全新治疗策略。研究不仅在小鼠模型中验证了EVs的多系统修复功能(骨密度提升、炎症缓解、认知改善),更在非人灵长类动物(恒河猴)中取得一致性成果,临床转化潜力显著。值得借鉴的点,本研究跨物种实验设计(啮齿类-灵长类)与前沿技术(如SPECT/MRI动态追踪EVs脑部递送,单细胞测序揭示骨髓图谱)的结合,凸显研究的严谨性与创新性。






