腰椎间盘突出(IVDD)是慢性下腰痛的首要元凶,全球致残率居高不下。传统NSAIDs、手术等仅对症处理,无法阻断“衰老-炎症-基质降解”的恶性循环。近年研究发现,衰老髓核(NP)细胞释放的线粒体DNA(mtDNA)与胞外DNA(exDNA)可分别激活cGAS-STING与TLR9-NF-κB两条炎症轴,是驱动IVDD的关键上游事件。然而,如何同时“清除”细胞内外核酸、从源头解决炎症,一直是领域空白,需要更深入地探索。
2025年8月,浙江中医药大学附属杭州市中医院潘浩团队在Nature Communications(IF=15.7)在线发表题为“A multifaceted strategy for intra- and extracellular nucleic acid regulation to alleviate intervertebral disc degeneration”的研究。作者整合单细胞转录组(scRNA-seq)、转录组(bulk RNA-seq)、LC-MS非靶向代谢组三大平台,首次绘制IVDD衰老NP细胞“核酸-代谢-炎症”机制图;并据此开发“可注射自修复H-P智能凝胶”与“线粒体靶向BNPMT纳米囊泡”双模系统,实现胞内mtDNA零泄漏+胞外exDNA一网打尽。
【欧易生物为本研究提供代谢组、转录组技术服务。生信分析在欧易云平台开展】


研究材料
临床样本:6例Pfirrmann I(正常)vs 6例IV级(退变)人NP组织
动物模型:8周SD大鼠针刺IVDD模型
细胞体系:原代大鼠NP细胞、RAW264.7巨噬细胞
组学类型:scRNA-seq(10×Genomics)、bulk RNA-seq(Illumina NovaSeq 6000)、LC-MS非靶向代谢组(Q Exactive HF-X)
研究技术
单细胞转录组:Seurat/Harmony去批次,识别14群4簇衰老NP亚群;
LC-MS非靶向代谢组:OECloud平台(欧易云平台),PCA/OPLS-DA筛选差异代谢物,KEGG通路富集;
RNA-seq+代谢组联合分析:WGCNA共模块+代谢物-基因互作网络,锁定嘌呤/嘧啶-谷胱甘肽-CoA轴;
靶向纳米囊:TPP+NP细胞膜同源靶向,明确线粒体共定位系数>0.9;
自修复H-P凝胶:席夫碱动态键,G′/G″可逆交变,26G针头连续注射无堵塞;
同位素示踪:13C5-谷氨酰胺验证TCA通量恢复。
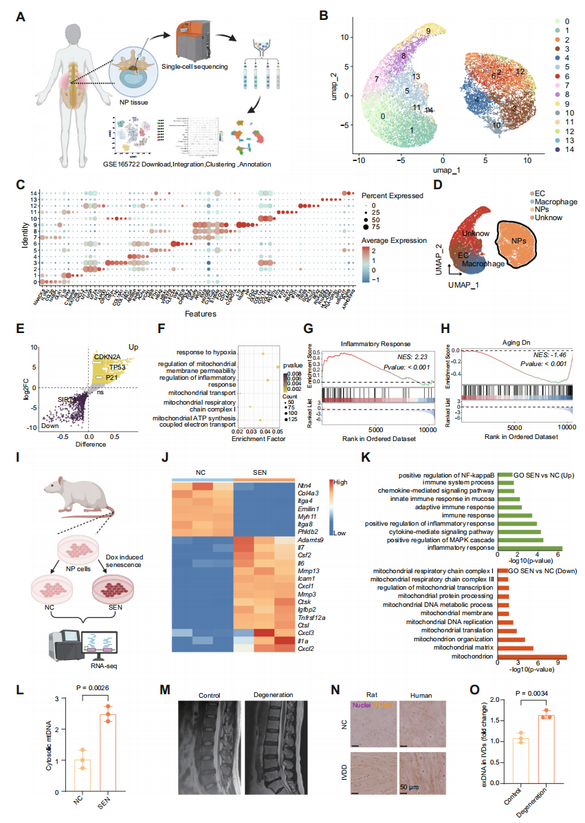
一、IVDD中的NP细胞衰老:胞质核酸和细胞外DNA引发的炎症激活
首先对公共单细胞数据集GSE165722(n=1人,健康vs退变)进行重新分析并结合自建的6 vs 6临床Bulk RNA-seq队列,发现退变椎间盘14个细胞群中,NP亚群衰老标志最为显著,其中p21、p53、IL-6、CXCL8等基因log₂FC>1且FDR<0.01。GSEA进一步证实SASP、NF-κB、IL-17信号通路显著上调(NES>2.0,FDR<0.05),而氧化磷酸化相关基因集明显下调(NES<-1.5)。整合分析将核酸感应-炎症放大锁定为衰老NP细胞的核心特征,为后续材料设计提供转录组学信息。

图1 多组学锁定衰老NP细胞炎症轴
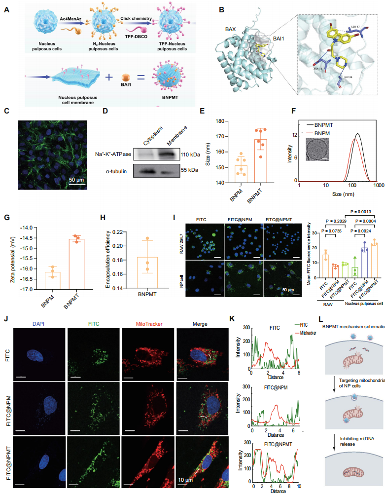
二、开发线粒体靶向纳米囊泡(BNPMT)以防止NP细胞中mtDNA外泄
接着,进行BNPMT纳米囊构建和靶向验证。采用膜挤出-超声复合工艺制备仿生纳米囊,即先以220nm聚碳酸酯膜连续挤出5次获得NP细胞膜小囊,再于4°C超声(10s on/5s off×10循环)装载BAI1。动态光散射显示平均粒径170±5nm,PDI<0.15;zeta电位由-16.7mV升至-14.5mV,提示TPP成功修饰。HPLC测定BAI1包封率17.8%,载药量2.1%。共定位实验显示,TPP修饰后线粒体Pearson系数由0.31提升至0.71(提升2.3倍),而RAW264.7巨噬细胞摄取量<NP细胞的15%,证实NP细胞同源靶向兼具有线粒体亚细胞定位能力。

图2 BNPMT纳米囊构建与靶向验证
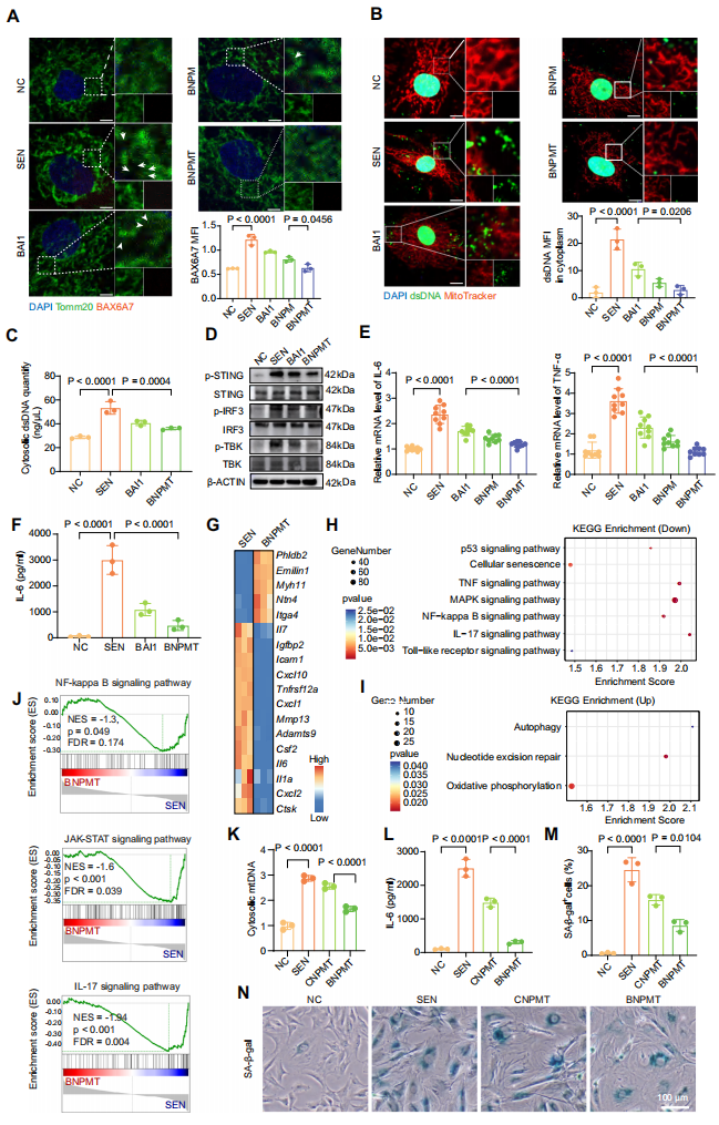
三、BNPMT能有效防止mtDNA外泄,从而缓解衰老神经元细胞的炎症反应
为探究BNPMT是否通过抑制胞质线粒体DNA积累来阻断cGAS-STING通路介导的SASP分泌,首先使用Dox(200nM,24h)诱导建立NP细胞衰老模型,结果表明BAX(6A7)活性表位与TOMM20共定位显著增强,胞浆dsDNA水平显著升高。BNPMT(2.5μM BAI1当量)处理24h后,qPCR显示胞浆dsDNA降低,此外p-STING(Ser366)、p-IRF3(Ser396)、p-TBK1(Ser172)蛋白水平显著下降;IL-6和TNF-αmRNA下调大于50%,ELISA证实其分泌量同步减少。RNA-seq(DESeq2,FDR<0.05)显示NF-κB、IL-17信号通路显著抑制,而COL2A1、ACAN等ECM合成基因表达回升,表明BNPMT通过阻断mtDNA-cGAS-STING轴恢复基质稳态。

图3 BNPMT阻断BAX/BAK介导mtDNA外泄
四、BNPMT诱导衰老NP细胞代谢重编程
进一步通过LC-MS非靶向代谢组鉴定到3247个代谢物,PCA显示NC、SEN、BNPMT三组清晰分离;在VIP>1,p<0.01条件下筛选出156个差异代谢物。关键代谢物变化包括:丙酮酸、L-谷氨酸、还原型谷胱甘肽(GSH)回升;嘌呤/嘧啶中间体(肌苷、尿苷、次黄嘌呤)下降。KEGG富集显示嘌呤代谢、谷胱甘肽代谢、CoA 生物合成路径显著回调。功能测定证ATP含量增加1.8倍,TMRE线粒体膜电位提升50%,MitoSOX超氧阴离子下降42%,表明能量与抗氧化系统同步修复,这为抗炎抗老化提供代谢保障。

图4 代谢组揭示BNPMT重塑嘌呤/嘧啶-谷胱甘肽-CoA轴
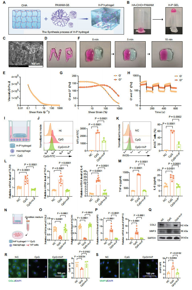
五、H-P凝胶捕获外源DNA的合成与特征
进一步构建了基于氧化透明质酸(OHA)的醛基与第五代聚酰胺胺(PAMAM‑G5)的胺基通过动态席夫碱交联的可注射自愈水凝胶(H‑P凝胶),用于捕获负电外源DNA(exDNA)并抑制椎间盘炎症。该凝胶在室温或生理温度下会快速固化,呈现多孔微结构,利于囊泡装载。流变学表明凝胶具剪切稀化和高弹性,可通过细针注射形成字母“NP”,且在高应变破坏后能在低应变下数秒恢复。PAMAM‑G5表面正电NH₃⁺有效捕获负电CpG‑FITC,流式细胞术证实凝胶显著降低巨噬细胞对CpG的摄取,抑制TLRs激活的M1极化,降低iNOS、IL‑6、TNF‑α等炎症标志物的表达。qPCR/WB/IF一致显示NP细胞COL2↑、ACAN↑,MMP3↓、MMP13↓,ECM稳态重建。表明ECM合成‑降解平衡得到恢复。

图5 H-P凝胶表征与exDNA捕获
六、BNPMT@H-P在穿刺致大鼠椎间盘退变模型中的治疗作用
构建大鼠针刺IVDD模型后,将BNPMT包裹于H-P水凝胶(BNPMT@H-P),实现局部递送并显著延长药物在椎间盘内的滞留时间。ICG 标记的纳米囊泡在H-P水凝胶中可在椎间盘内保留至 21 天,而未包埋的ICG@NPMT仅在第7天即被快速清除。术后4 周,BNPMT@H-P组的DHI与正常对照相当,显著高于单药组;且术后8 周时仍保持较高水平。MRI信号显示,BNPMT@H-P 组的椎间盘含水量恢复明显,信号均匀性优于单药组,组织学检测表明4-8 周观察期内BNPMT@H-P组的髓核组织面积轻度减少,组织丢失量显著降低;纤维化程度较轻。Safranin-O显示蛋白多糖丢失明显减轻。这些实验证实可注射双清零系统持续逆转退变且无明显毒性。

图6 大鼠针刺IVDD模型疗效
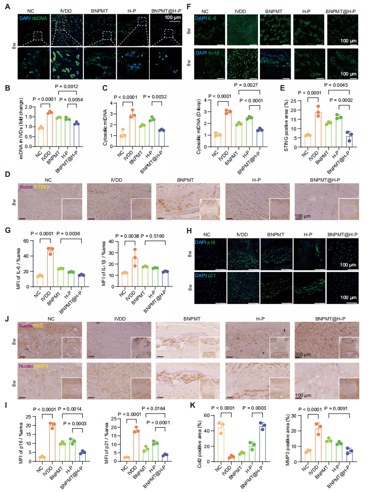
七、BNPMT@H-P双模态系统可有效在体内清除胞外DNA
最后,免疫荧光/IHC定量结果表明NP组织dsDNA平均荧光强度显著降低;STING 蛋白表达显著下调;两种关键炎症细胞因子IL-6、IL-1β水平同步下降;衰老标志p16/p21荧光强度明显降低;ECM标志物中COL2上升,MMP3下降。此外,qPCR检测表明髓核细胞胞质中mtDNA含量和exDNA在BNPMT@H-P组显著低于IVDD对照组。结果形成闭环,证实清除致病核酸的同时抑制cGAS-STING与TLR9-NF-κB轴,阻断衰老-炎症-基质降解恶性循环,为IVDD提供疾病治疗新模式。

图7 机制验证
浙江大学团队通过“单细胞转录组+转录组+代谢组”三维度组学,首次阐明IVDD中“胞内外核酸-代谢失衡-炎症衰老”级联机制;据此设计的可注射BNPMT@H-P智能凝胶系统,实现“零泄漏+清环境”双清零,显著逆转大鼠椎间盘退变,为慢性下腰痛提供全新无细胞精准治疗模式。
1. 多维组学交叉:scRNA-seq锁定衰老NP亚群;RNA-seq描绘cGAS-STING/TLR9轴;代谢组揭示嘌呤-谷胱甘肽-CoA轴失衡,形成完整“核酸-代谢-炎症”证据链。
2. 临床转化价值高:凝胶+囊泡均基于FDA认可材料(HA、PAMAM、BAI1),可注射、自修复、21天缓释,具备即刻临床转化潜力。
3. 思路适用场景多:核酸-炎症-衰老轴在骨关节炎、神经退行性疾病、动脉粥样硬化中同样激活,平台策略可复制到多器官退行性疾病。
4. 技术平台成熟:欧易生物为本研究提供LC-MS非靶向代谢组、转录组技术服务,以及生信挖掘的全套服务,助力机制-靶点-材料的闭环研究。
参考文献
Zhao L. et al. A multifaceted strategy for intra- and extracellular nucleic acid regulation to alleviate intervertebral disc degeneration. Nat Commun, 2025. DOI: 10.1038/s41467-025-63194-8






