在高宿主背景(HoC)样本中进行微生物组研究,一直是精准医学和微生物生态学领域的技术难题。传统方法如16S rRNA测序和宏基因组测序(WMS)在面对唾液、肿瘤组织等高宿主DNA含量样本时,常常面临检测灵敏度低、物种分辨率差等问题。
2025年11月28日,香港大学、中国农业科学院、南昌大学、中山大学、青岛大学附属口腔医院和青岛欧易生物科技有限公司等多家机构联合在nature 子刊《npj Biofilms and Microbiomes》上发表研究,系统评估了2bRAD-M微生物组技术在无需宿主去除的背景下,实现高宿主样本中的微生物检测,为宿主背景复杂的微生物组样本分析提供了高效、精准的解决方案。
发表期刊:npj Biofilms and Microbiomes
影响因子:9.2
涉及的欧易生物服务产品:2bRAD-M微生物组
研究背景
在唾液、癌组织等临床样本中,宿主DNA占比常高达90%以上,严重掩盖微生物信号。传统宏基因组测序虽然能提供物种级分辨率,但对测序深度和数据量要求极高;而16S测序则存在引物偏好、分辨率低、假阳性高等问题。此外,现有宿主去除方法操作复杂、样本要求高,且易造成微生物DNA损失,限制其在大规模临床研究中的应用。
因此,亟需一种无需宿主去除、操作简便、物种分辨率高、适合低生物量样本的微生物组检测技术。
研究内容
本研究系统评估了2bRAD-M在高宿主背景样本中的表现,涵盖模拟样本、唾液样本、口腔癌组织及儿童龋齿(ECC)样本,全面验证其在物种级分辨率、微生物定量准确性、时间动态捕捉和疾病诊断模型构建等方面的能力。

图1 高宿主样本HoC流程示意图:模拟样本、唾液、口腔癌、早期儿童龋齿等样本,基于16S/16S全长、宏基因组(WMS)、2bRAD-M微生物组三种技术通过 AUPR精确率 和L2相似性评估微生物鉴定和丰度情况。
技术原理亮点
2bRAD-M利用微生物基因组中限制性内切酶位点密度远高于宿主基因组、微生物的unique标签和人的unique标签几乎没有重叠的特点,通过特异性酶切富集微生物DNA片段,实现宿主DNA干扰的天然屏蔽,无需物理去除步骤,极大简化实验流程。
研究结果
Result 1:高宿主背景下,2bRAD-M识别微生物更准确
为验证2bRAD-M在高宿主DNA背景下的表现,首先构建了含90%和99%人类DNA的模拟样本,分别用2bRAD-M、16S和WMS测序。结果显示,2bRAD-M在物种水平的识别准确率(AUPR)高达94.4%,显著优于16S(约20%),与WMS(94.4%)持平;从L2相似性来看,2bRAD-M达 92.8%–94.3%;16S仅 15.5%–30.1%,存在严重偏差。因此,2bRAD-M在高宿主背景下,识别准确、定量可靠。

图2 2bRAD-M 在 高宿主HoC 模拟样本中揭示了高度准确的微生物群落组成。在 (a) 和 (b) 中,左图和右图分别显示了 MSA 1002 与 90% 人类 DNA 、99% 人类 DNA混合后的结果。彩色条表示真实存在的细菌分类群,白色条表示在特定方法的分析结果中识别出的假阳性。 AUPR 衡量微生物鉴定的准确性,L2 相似性衡量真实情况与预测分类学谱之间的相似度。a 三种测序方法(16S、2bRAD-M、 WMS)在同一 DNA 模拟群落(MSA 1002)中的属水平分析结果。b 三种测序方法(16S、2bRAD-M、 WMS)在同一 DNA 模拟群落(MSA 1002)中的种水平分析结果。
Result 2:2bRAD-M精准捕捉,唾液微生物昼夜变化
采集8名志愿者在一天4个时间点(9AM、11AM、1PM、5PM)的唾液样本,共32份,分别用2bRAD-M、WMS和16S测序。物种组成上,2bRAD-M与WMS在属水平的相关系数R达 92.7%,L2相似度 94.7%;16S与WMS仅为 82.5% 和 85.1%。在种水平上,2bRAD-M和WMS初始差异较大(R=52.0%,L2=69.9%),但将WMS数据用2bRAD-M流程分析后,一致性大幅提升(R=96.7%,L2=96.7%),两者共享物种占比高达98.6%,且丰度高度一致,表明差异主要来自分析流程,而非测序技术本身。

图3 唾液样本中,三种测序方法(2bRAD-M、16S 和 WMS)在属或种水平上的微生物丰度相关性。从32 个样本中选取了 3 个样本以展示不同方法之间的相关性。图中标注的“平均 R”和“平均 L2”分别代表所有 32 个样本的平均指数。
32 份唾液样本按口腔健康状况分为牙龈炎组(16 份)和健康组(16 份),结果显示 2bRAD-M 和 WMS 均能检测到两组在 α 多样性上差异显著(p<0.05),而 16S 未发现该差异(p=0.1);β 多样性分析中,基于四种距离矩阵的 Adonis 检验表明,三种方法均能区分两组样本,但 2bRAD-M 的统计效力与 WMS 接近且显著优于 16S 方法;Mantel 检验显示,2bRAD-M 与 WMS 在属水平Bray–Curtis的相关系数高达 0.97,物种水平上Bray–Curtis的相关系数也达到 0.97 ,远高于 16S 与 WMS 的相关性,表明 2bRAD-M 在分析高宿主样本(如唾液)时,与 WMS 相当。2bRAD-M 从唾液样本中捕获与 WMS 相似的生物信号,仅需 WMS 5–10% 的测序量,却展现出更优的微生物富集效果(宿主reads占比 79.56% vs WMS 的 93.35%,p<0.001),这得益于微生物基因组的 IIB 型限制酶位点密度约为宿主的 150 倍,使其单位测序量能回收比 WMS 多两个数量级的微生物读数。

图4 在唾液样本中,2bRAD-M 和宏基因组结果具有高度相关性。a 使用 2bRAD-M、 WMS 和 16S rRNA 比较健康样本与牙龈炎样本的 α 多样性(以香农指数表示)。采用 Kruskal-Wallis 检验确定观察到的差异的统计学显著性。b 不同方法获得的距离矩阵之间的相关性,每个点表示两个样本之间的距离。基于非系统发育距离(Bray-Curtis 相异度)或系统发育距离(加权 UniFrac 距离)的 2bRAD-M 获得的距离矩阵与 WMS 获得的距离矩阵高度相似。c 2bRAD-M 和 WMS 稀释曲线分析。图中,每条彩色线代表一个样本。从每个样本中随机抽取三个子样本,在多个测序深度下计算并比较三个子样本的平均α 和 β 多样性指数。
2bRAD-M 与 WMS 均能检测到属水平微生物群落的昼夜波动(p<0.01 和 p=0.02),而 16S rRNA 测序未发现显著时间差异(p=0.10);物种水平上,2bRAD-M 与 WMS均识别出 9AM–5PM 与 9AM–11AM 区间的微生物组成存在显著差异(p=0.02),16S 测序仍无明显变化(p=0.20)。2bRAD-M 鉴定出8种 与WMS共有的、与时间变化相关的细菌物种,如 Porphyromonas endodontalis,展现出与WMS高度一致的物种动态趋势(Pearson R > 0.9)。

图5 通过三种测序方法对唾液微生物群的昼夜模式进行分析和比较。
Result 3:口腔癌组织验证,2bRAD-M与WMS高度一致
在口腔鳞癌组织中,2bRAD-M同样展现出应对高宿主样本的可靠能力。2bRAD-M与WMS在物种水平的群落结构接近完美(R 和 L2 均 > 96.9%),显著高于 16S 与其他测序方法的相关性(p<0.05)。此外,2bRAD-M与WMS在Bray-Curtis(R=0.93)和Weighted UniFrac(R=0.97)距离矩阵中高度一致,而 16S 与 WMS 的相关性极低(R = −0.16),这些结果证实了2bRAD-M不仅适用于唾液等样本,也能稳定应用于组织等复杂宿主背景样本,具备在复杂临床样本中的强大适用性。

图6 4例口腔鳞癌组织基于2bRAD-M、 WMS 和 16S rRNA测序,在种水平上的分类比较。
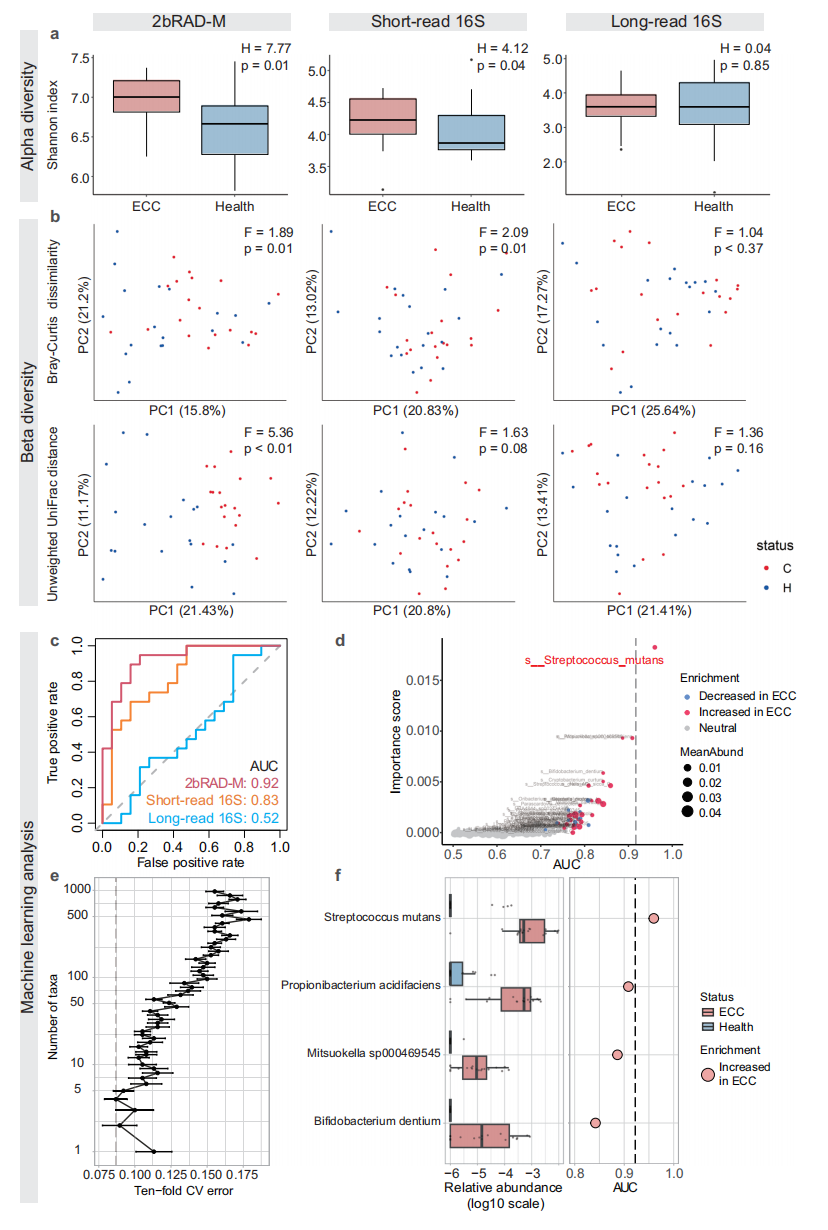
Result 4:儿童龋齿诊断模型,2bRAD-M表现最佳
研究采集了19例儿童龋齿ECC与19例健康儿童的唾液样本,分别用2bRAD-M、16S和16S全长测序,2bRAD-M 与 16S 均能显著区分两组的 α 多样性(p<0.05),且 2bRAD-M 的香农指数更高,能检测到更广泛的物种,而 16S 全长未发现显著差异;β 多样性分析中,2bRAD-M 通过非加权 UniFrac 距离和Bray-Curtis均检测到两组样本的显著差异,表现优于仅在Bray-Curtis上有区分度的 16S 测序及表现不佳的 16S 全长。基于2bRAD-M构建的ECC预测模型,AUC高达0.92,显著优于16S(0.83)和16S全长(0.52)模型。2bRAD-M识别出的关键物种包括Streptococcus mutans、Propionibacterium acidifaciens等,为儿童龋齿早期筛查提供更精准微生物标志物。

图7 采用2bRAD-M、16S三代全长及16S二代测序对ECC唾液样本进行测序,并基于物种水平谱分析多样性及疾病分类结果。
研究结论
2bRAD-M突破了高宿主背景样本中微生物检测的技术瓶颈,它不仅操作简便、无需宿主去除、物种分辨率高,还具备成本低、数据质量好、适用于低生物量样本等优势,特别适合大规模临床研究、疾病标志物筛选和宿主-微生物互作研究。未来,2bRAD-M有望在肿瘤微生态、母婴健康、慢病管理、个体化口腔护理等多个领域发挥重要作用,成为微生物组研究的“新基建”。
参考文献:
Jiang Y, Liu J, Zhang Y, et al. High-resolution microbiome analysis of host-rich samples using 2bRAD-M without host depletion. npj Biofilms Microbiomes. 2025. doi:10.1038/s41522-025-00851-2






