植物根际微生物组对养分吸收、抗病抗逆具有决定性作用,但其空间形成机制一直缺乏直接证据。传统观点认为根分泌物通过扩散或根冠脱落释放,而本研究提出一个型模型——内皮层屏障完整性决定局部代谢物泄漏,从而引导微生物精准定殖,为理解根际微生物空间结构提供了全新视角。
2025年10月,中国科学院分子植物科学卓越创新中心周锋团队与瑞士洛桑大学 Niko Geldner 团队合作,在Science(IF=45.8) 发表题为Localized glutamine leakage drives the spatial structure of root microbial colonization的研究成果。该研究通过非靶向代谢组学、荧光活体成像、细菌趋化与转录组分析,首次揭示谷氨酰胺作为关键信号分子,在根内皮层“泄漏位点”引导细菌趋化与增殖,塑造根际微生物群落空间结构。
【欧易生物为本研究提供非靶向代谢组检测(产品名:LC-MS/MS全谱代谢组)与氨基酸定量分析服务】。


1. 非靶向代谢组学(LC-MS/MS):检测根分泌物中差异代谢物,锁定谷氨酰胺为关键差异物质。
2. 氨基酸靶向定量(MRM):精确定量20种氨基酸,验证谷氨酰胺在突变体中显著升高。
3. RNA-seq:分析细菌对谷氨酰胺的转录响应,识别趋化与代谢通路。
共聚焦活体成像:追踪GFP标记细菌在根表的空间定殖动态。
4. 趋化与代谢突变体验证:构建Δctaquad(趋化缺失)与ΔansB(谷氨酰胺代谢缺失)突变体,验证功能依赖性。
1. 完整的凯氏带限制细菌在拟南芥根上的定殖
高分辨率活体成像显示,GFP-CHA0在野生型(WT)根表主要定殖于凯氏带尚未封闭的“前分化带”、根尖分生区、过渡区及侧根萌发孔(LRE);一旦凯氏带完整形成(PI染料被阻于内皮层),GFP信号呈断崖式下跌,形成“低定殖平台”。构建的sgn3 myb36 双突变体因屏障严重缺损,全根表面 GFP 信号持续高于WT,并沿表皮细胞壁缝隙形成微米级聚集带。激光单细胞消融进一步证明:仅当消融深度贯穿内皮层时,才在15 min内诱发显著细菌聚集,排除根长或随机附着干扰。本部分工作首次把“凯氏带完整性”与“根表细菌空间分布”直接挂钩;且排除了“根长差异”或“随机附着”的干扰。

图1 凯氏带完整即可关门拒菌
2. 内皮层外的分泌物泄漏促进细菌的趋化吸引
WT与sgn3 myb36根并列侧-by-侧趋化实验30 s延时拍摄显示细菌在5 min 内优先游向突变体根。构建“运动-但非趋化”突变体ΔcheA1(鞭毛正常而CheA信号转导失活),通过软琼脂趋化板验证该突变体对谷氨酰胺趋化指数约为0,根表定殖量仅为WT CHA0的40%,且不再聚集于LRE或激光破损点。这些实验把“代谢物泄漏→化学趋向”这一步从“增殖”中解耦:ΔcheA1仍可生长,但丧失方向性游动,证明细菌最初是靠趋化感应,而非随机碰撞到达泄漏位点。

图2 内皮层泄漏物对细菌趋化吸引显著
3. 来自中柱的根分泌物促进细菌在根表的增殖
实时追踪显示,sgn3 myb36根表已附着的细菌在3h内增殖3倍,显著高于WT。交叉喂养实验表明,用突变体分泌物预孵WT根,其细菌载量提高2.5倍;反之用WT分泌物孵突变体根,则无明显变化。而在无根体系中,单纯sgn3myb36分泌物即可使CHA0在液体或尼龙线上增殖曲线上移。这些实验把“增殖”从“趋化”中独立出来;证明突变体根释放的小分子代谢物足以直接支撑细菌快速分裂,而不是依赖根表物理结构或接触。

图3 中柱分泌物显著促进细菌增殖
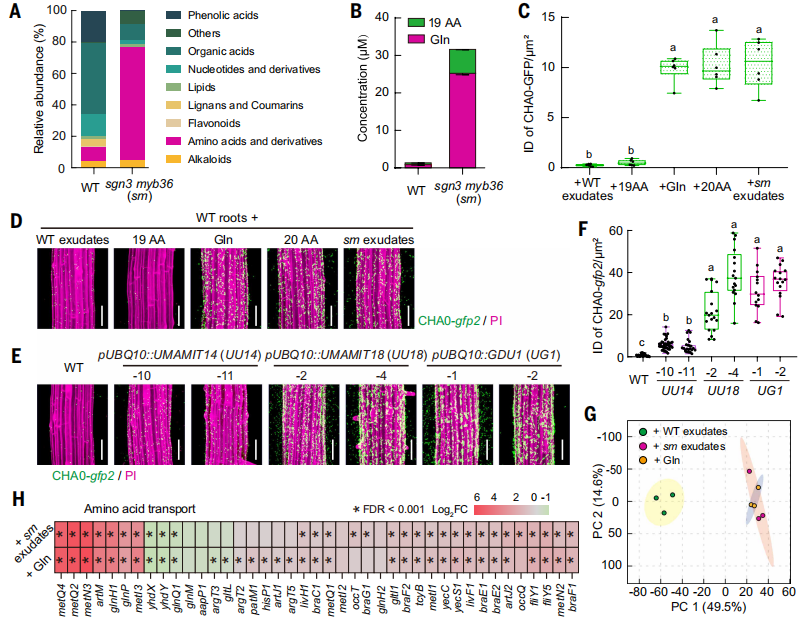
4. 谷氨酰胺是驱动增殖的核心代谢物
非靶LC-MS/MS显示sg3 myb36分泌物中“氨基酸及其衍生物”类占比显著升高;靶向MRM定量20种蛋白源氨基酸,其中谷氨酰胺(Gln)绝对丰度>80%。外源添加25μMGln(生理浓度)到WT根可完全复制突变体分泌物促定殖表型;其余19种氨基酸混合(缺Gln)无效。过表达氨基酸外排转运子UMAMIT14/18或GDU1,发现根分泌物Gln含量提高6–10倍,细菌定殖同步上升。细菌转录组提示Gln处理与sg3 myb36分泌物处理主成分聚类重叠,共同上调氨基酸转运子(glnH/glnP等)与趋化受体(ctaB等)。构建ΔansB、ΔgltI1、ΔgltJKL(Gln碳-氮利用关键基因),三株突变体在sg3 myb36根上增殖速率下降50%以上,而趋化能力未受影响。以上从“相关性”到“因果性”完整闭环:植物端提高Gln释放;细菌端感应与代谢Gln,决定定殖优势;证明Gln既是化学引诱剂也是营养基质。

图4 增强的细菌定殖主要由谷氨酰胺泄漏驱动
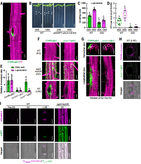
5. 氨基酸泄漏驱动细菌向侧根萌发位点的聚集
通过IAA诱导更多侧根,发现LRE处Gln浓度呈现升高趋势,总细菌载量显著增加;侧根减少的CS2突变体则呈相反趋势,Gln浓度下降,总细菌定殖减少。四重氨基酸趋化受体缺失株Δctaquad对Gln趋化指数则基本为0,几乎不聚集于LRE。竞争定殖(1:1混合,2h)后,WT在LRE占比>80%,单基因互补实验显示,表达ctaB即可恢复聚集。Gln诱导型双荧光报告菌PansB-gfp2在sgn3 myb36根表GFP/mScarlet比值显著高于WT,且在LRE周围10–50μm范围内梯度式下降,首次原位显示细菌对Gln的代谢活性呈微米级异质性。这部分实验把“侧根萌发”这一植物发育事件与“微生物热点”形成机制打通,且首次在原位单细胞水平可视化细菌对Gln的代谢活性,奠定了后续群落结构分析,为理解功能群落分化提供直接证据。

图5 侧根萌发位点瞬时“漏 Gln”
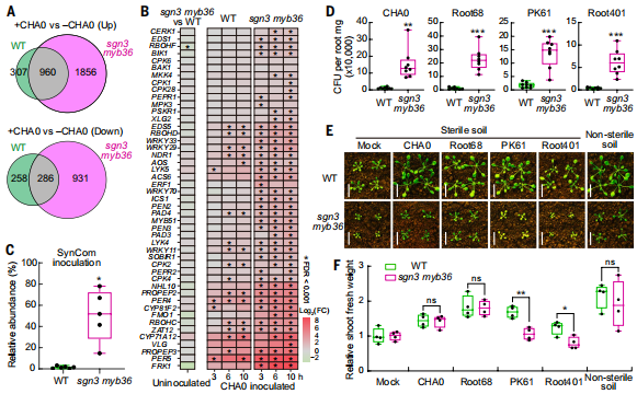
6. 内皮层营养限制维持菌群平衡与植物健康
sgn3 myb36+CHA0共培养后,植物免疫相关基因(CERK1、EDS1、WRKY33等)上调倍数与持续时间均显著高于WT。22株合成菌群中,3株高效利用Gln的成员在突变体根上相对丰度增加2–5倍,总细菌载量亦显著升高。土培实验显示,有益菌(CHA0、Root68)仍促进突变体生长,但机会病原菌(PK61、Root401、Ralstonia)在sgn3 myb36根上过度增殖,导致植株生物量下降30–40%;过表达氨基酸外排转运子的植株亦表现同样敏感趋势。由此证实,凯氏带完整时植物通过限制Gln泄漏抑制病原菌,屏障破坏后Gln富集成为“营养漏洞”,削弱益生效应。

图6 菌群平衡与植物健康受内皮层营养限制
本研究首次提出并验证“局部代谢物泄漏”是植物主动引导根际微生物空间定殖的重要机制。
谷氨酰胺作为关键信号与营养双重因子,在凯氏带不完整或侧根萌发位点被释放,吸引并支持特定细菌的趋化与增殖,从而影响根际微生物群落结构与植物免疫状态。
该机制为理解植物-微生物互作提供了空间-代谢-功能一体化的新框架,也为作物微生物组工程与精准育种提供了全新的理论依据与操作靶点。
1. 提出新的科学概念:提出“瞬时内皮层泄漏”作为微生物招募的第三种机制(区别于主动分泌与根冠脱落)
2. 技术方法新颖:首次将激光消融+实时成像+代谢组+转录组+突变体+SynCom整合,构建完整机制链。其他模式植物也可参考该方法
3. 分子机制:明确谷氨酰胺-趋化受体-代谢通路在微生物定位中的核心作用,为探索其他氨基酸、有机酸、糖类是否也参与空间调控提供参考。
4. 生态意义:揭示植物通过代谢物泄漏主动塑造微生物群落结构与功能;可扩展至水稻、玉米、小麦等作物,验证其意义
参考文献
Tsai, H. H., Tang, Y., Jiang, L., Xu, X., Dénervaud Tendon, V., Pang, J., Jia, Y., Wippel, K., Vacheron, J., Keel, C., Andersen, T. G., Geldner, N., & Zhou, F. (2025). Localized glutamine leakage drives the spatial structure of root microbial colonization. Science (New York, N.Y.), 390(6768), eadu4235. https://doi.org/10.1126/science.adu4235






