白僵菌是一种广泛用于害虫生物防治的昆虫病原真菌。然而,其有效性通常受其孢子产率低、对环境胁迫敏感和杀虫毒力弱的限制。
近日,安徽农业大学黄勃教授研究团队在PLOS Pathogens发表了题为“A mycovirus enhances fitness of an insect pathogenic fungus and potentially modulates virulence through interactions between viral and host proteins”的研究论文,本研究发现了一种能将真菌宿主转化为高效生物防治剂的真菌病毒——球孢白僵菌多聚病毒4-2(BbPmV4-2),该病毒能显著提升其宿主真菌球孢白僵菌(Beauveria bassiana)的产孢能力、环境耐受性及杀虫毒力。并通过分子互作实验,找到了病毒蛋白作用靶点,为开发改良型生物农药提供了潜在策略。
欧易生物在本项目中提供了球孢白僵菌酵母文库构建服务。

文库与诱饵
酵母文库:球孢白僵菌(Bb2151)
诱饵蛋白:ORF5
筛选方法:IP-MS+酵母双杂交(GAL4系统)
验证方法:Y2H assay/BiFC/CoIP
研究结果
1. 发现新病毒——病毒基因组结构鉴定
研究者自野外采集的角蝉体内分离得到白僵菌菌株Bb2151,通过dsRNA电泳技术在其菌丝体内检测到8条清晰的dsRNA条带(图1A),提示存在病毒侵染。后续通过高通量测序与末端快速扩增技术完成了对该病毒全基因组的解析。该病毒基因组由8条dsRNA片段构成,所有片段都拥有高度保守的5'和3'末端,这支持了这8个dsRNA共同构成一个单一病毒基因组的观点,该病毒被命名为BbPmV4-2。序列分析显示,其中5个核心片段(dsRNA 1–4 和 6)与近缘病毒 BbPmV4 高度同源,分别编码RNA依赖的RNA聚合酶、甲基转移酶等功能蛋白(图1B)。该病毒的独特性在于其拥有一个额外的dsRNA 5片段,以及两个首次在多聚病毒中报道的、由该片段缺失形成的缺陷型RNA(dsRNA7和8)。系统发育分析将其归类于多聚病毒。以上表明,BbPmV4-2是一种具有新颖且复杂基因组结构的新型病毒。

图1.病毒BbmV4-2的基因组结构
2. BbPmV4-2感染可增强宿主真菌的产孢能力,提高对热和紫外线照射的耐受性,并可能增强毒力
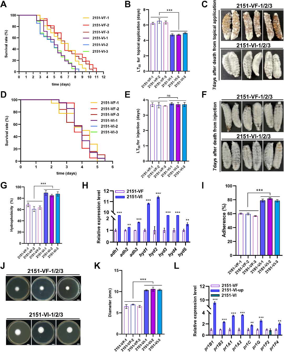
为了确定BbPmV4-2对白僵菌的表型影响,研究者从原始病毒感染(VI)菌株Bb2151中通过单孢子分离及PCR验证获得了无病毒(VF)菌株,并对2种菌株进行了详尽的性状观察分析,包括产孢量、环境耐受性及菌株毒力。结果显示,VI菌株的分生孢子产量几乎是 VF 菌株的两倍,与分生孢子形成相关的关键基因(fluG 和 flb 基因家族,尤其是 flbE)在 VI 菌株中显著上调。对暴露于热激和紫外线照射后的分生孢子萌发率统计分析发现,VI 菌株的相对萌发率显著增加34%-44%(图2A-D)。RT-qPCR 显示,一些热激蛋白(HSP)基因和 DNA 修复基因,如hsp60、rad53、phr1等在VI菌株中显著上调表达(图2E、F),说明BbPmV4-2 感染增强了宿主真菌承受和修复环境胁迫所致损伤的能力,从而提高了其在不利条件下的适应性和生存能力。

图2.BbPmV4-2对热应激和紫外线应激反应的影响
为评估BbPmV4-2对真菌毒力的影响,研究人员以大蜡螟幼虫作为模型宿主。在体表感染实验中,与VF菌株相比,VI菌株的半数致死时间显著缩短至4.8±0.13天(VF菌株为6.4±0.16天)(图3A和3B)。此外,感染VI菌株的幼虫尸体上表现出广泛的菌蚀和孢子形成现象,其特征是覆盖着一层厚厚的分生孢子(图3C)。相反,通过血腔注射感染,观察VI和VF菌株之间的半数致死时间无显著差异(图3D-3F)。这表明BbPmV4-2增强毒力可能主要是通过促进体表感染的早期阶段,而非在穿透体壁后的系统性感染阶段。其机制与VI菌株分生孢子疏水性增强(图3G)及粘附率提高(图3H, I)密切相关,这些特性源于疏水蛋白基因和粘附相关基因的上调表达。(图3H)
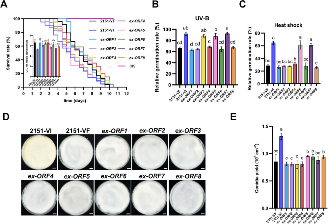
为了解析各个病毒蛋白对增强真菌毒性表型的贡献,研究者构建了表达BbPmV4-28个ORF(ex-ORF1至ex-ORF8)的白僵菌菌株,并通过PCR、RT-PCR、RT-qPCR和免疫印迹法确认了它们的表达(除ORF6)。对菌株性状观察发现表达ORF5、ORF7和ORF8的菌株能显著缩短LT50,增强毒力(图4A),其中ORF5可能起关键作用。此外,ORF5和ORF7能显著提升分生孢子在UV和热激胁迫下的相对萌发率(图4B, 4C),而ORF3则特异性增强UV抗性(图4B)。这些结果表明,多个病毒蛋白共同贡献于病毒诱导的超强毒力和胁迫耐受表型。

图3. BbPmV4-2对白僵菌毒力的影响

图4. BbPmV4-2 ORFs 1-8对白僵菌的影响
3. BbPmV4-2 P5蛋白与宿主蛋白相互作用及互作蛋白的功能表征
为鉴定与病毒蛋白P5相互作用的宿主因子,通过酵母双杂交筛选球孢白僵菌cDNA文库,鉴定出18个潜在的互作蛋白。通过Y2H、BiFC和Co-IP证实,P5与两个宿主蛋白发生物理相互作用:BbGAP1(一种GPI锚定膜蛋白,XP_008599458)和BbSDU1(一种去泛素化酶,XP_008601556)(图5A-F)。
功能研究表明,这两个宿主蛋白对毒力起着相反的调控作用。BbGAP1是毒力正调控因子,ΔBbGap1导致毒力显著下降,其机制与分生孢子粘附力、穿透能力及相关基因表达下调有关。BbSDU1是毒力负调控因子,ΔBbSdu1反而增强毒力,并伴随应激耐受性、疏水性、粘附力及相关基因表达的上调。

图5. 病毒蛋白P5与白僵菌蛋白BbGAP1、BbSDU1互作
研究总结
本研究从球孢白僵菌(Beauveria bassiana)菌株中分离到一株真菌病毒球孢白僵菌多聚病毒4-2(BbPmV4-2),机制研究发现BbPmV4-2的编码蛋白P5能够与其宿主球孢白僵菌的膜锚定蛋白BbGAP1和去泛素化酶BbSDU1发生互作,通过调控宿主的应激响应与致病相关通路,提高了宿主真菌的环境适应性,这一发现为理解真菌病毒与宿主真菌之间互利共生关系提供了新的分子证据。本研究不仅深化了对真菌病毒生物学功能的认识,也为利用真菌病毒开发新一代高效、稳定、环境友好的真菌杀虫剂提供了新思路与关键技术支撑,对推动农业绿色可持续发展具有重要意义。
原文链接:
https://doi.org/10.1371/journal.ppat.1013634






