前言
“唯有牡丹真国色,花开时节动京城。” 牡丹花的雍容华贵,离不开其千姿百态的颜色。那如此丰富的花色是如何产生的呢?
近日,北京林业大学成仿云研究团队于Horticulture Research发表的题为“The PrFRS2-PrMYB75a module regulates petal coloration in flare tree peony(Paeonia rockii)”研究论文,以自主培育的紫斑牡丹‘京红’(紫红色花)和‘京玉丹’(白色花)为材料,发现了一个控制花瓣背景着色的新型调控模块PrFRS2-PrMYB75a,为解析复杂花色模式形成的层级调控网络提供了重要见解。
本项目中的‘京红’牡丹花瓣(基部去除)酵母文库由欧易生物构建。

研究背景
紫斑牡丹(Paeonia rockii)是栽培牡丹的重要品种群,相比普通牡丹,它具有生长势强、抗逆性好(耐寒、耐旱、耐瘠薄)的特点,具有很高的产业应用潜力。其最显著的特征是花瓣基部有一块深色的“色斑”,而花瓣其余大部分区域为“背景色”。此前的研究主要集中在“斑块”颜色的形成机制上,但对于占据花瓣绝大部分面积的“背景色”是如何被调控的,分子机制尚不清楚。
文库与诱饵
酵母文库:‘京红’牡丹花瓣(基部去除)组织cDNA文库
诱饵启动子:1547-bp PrMYB75a promoter
筛选方法:酵母单杂交
验证方法:Y1H assay/EMSA/Dual-LUC
研究思路

研究结果
1. 花青素是决定牡丹花瓣背景色的关键
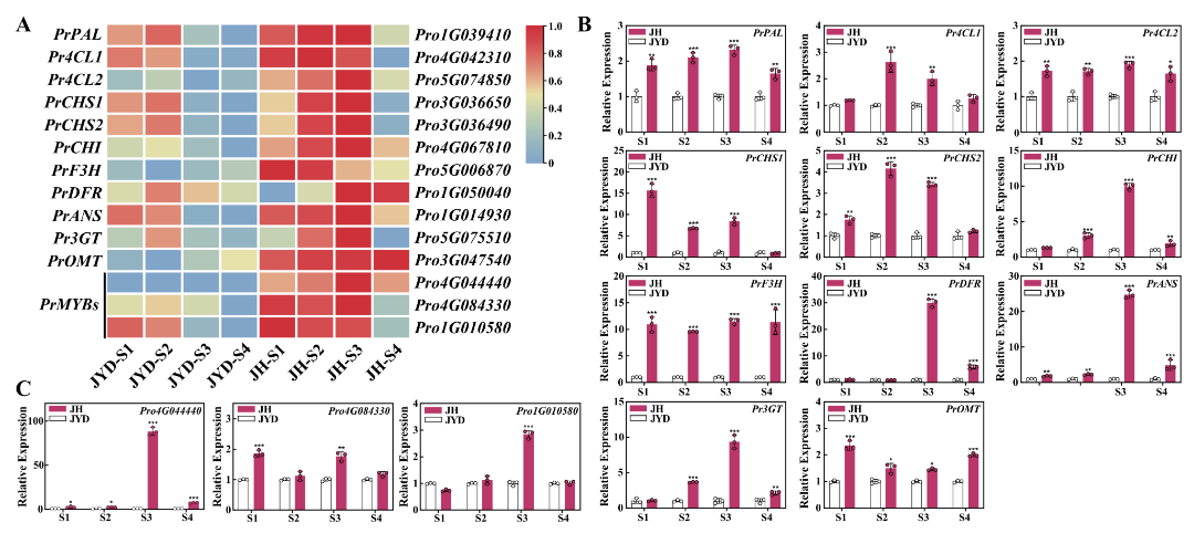
研究选取紫色背景的‘京红’(JH)和白色背景的‘京玉丹’(JYD)两个紫斑牡丹品种,分析花瓣5个发育阶段的表型和色素特征,结果显示:
·表型上,S1-S2阶段两个品种花瓣均为绿色,S3-S5阶段JH逐渐形成紫色背景,JYD始终为白色(图1A);
·花青素含量上,JH花瓣(去除基部紫斑)S1-S2含量极低,S3显著上升、S4达峰值、S5略有下降,JYD全程无明显花青素积累(图1B);
·花青素成分上,HPLC-MS检测S4阶段JH花瓣含矢车菊素、芍药素、天竺葵素衍生物,其中芍药素-3,5-二葡萄糖苷(Pn3G5G)为主要成分,JYD未检测到任何花青素(图1C)。
综上确定S3为紫斑牡丹花瓣中花青素合成的起始阶段,花青素是背景色形成的核心物质。

图1.JH和JYD花瓣中色素的定性与定量分析
2. 筛选并鉴定出调控花青素合成的核心基因PrMYB75a
通过转录组差异分析结合分子验证,筛选出紫斑牡丹花瓣花青素合成的关键MYB转录因子:
转录组DEG分析发现,JH花瓣中11个花青素合成结构基因和3个PrMYB基因显著上调(图2A);RT-qPCR验证显示,7个早期结构基因在JHS1-S3、4个晚期结构基因在JHS3-S4表达量显著高于JYD(图2B),3个PrMYB中的Pro4G044440在JH S3表达量上调超100倍(图2C);
系统发育分析显示,Pro4G044440聚类于SG6亚家族(花青素合成经典激活型MYB),与紫山茶中的CsMYB75-like同源,于是将其命名为PrMYB75a;多序列比对证实其为含保守R2/R3重复序列和C1基序的R2R3-MYB蛋白,亚细胞定位验证其定位于细胞核。

图2.JH和JYD花瓣中花青素生物合成相关候选基因的表达分析
3. 功能验证PrMYB75a为花青素合成的正调控因子
通过异源过表达(拟南芥、烟草)和同源VIGS沉默(紫斑牡丹)验证PrMYB75a的功能,结果一致证实其能显著促进花青素合成:
·拟南芥过表达:PrMYB75a-OE株系莲座叶和茎由绿变紫(图3A),花青素含量显著高于野生型(WT)(图3B),花青素合成通路基因均上调;
·烟草过表达:PCR验证获得4个PrMYB75a-OE阳性株系(图3C),花冠由淡粉变红(图3D),花青素含量大幅提升(图3E),PrMYB75a及烟草内源花青素通路基因(NtCHS、NtANS等)表达量显著上调(图3F);
·紫斑牡丹VIGS沉默:构建PrMYB75a-SL沉默株系,SQ-PCR验证沉默效率(图3G),其花瓣背景色显著褪淡(图3H),花青素含量较空载体(EV)对照组下降80%以上(图3I),PrMYB75a及下游PrCHS1、PrANS等结构基因表达量均显著下调(图3J)。

图3.PrMYB75a在拟南芥、烟草及牡丹JH花瓣中的功能验证
4. PrMYB75a通过直接结合PrCHS1和PrANS启动子激活其转录
通过启动子顺式元件分析、酵母单杂交、双荧光素酶报告实验、EMSA实验,明确PrMYB75a的直接靶基因及结合位点:
·顺式元件分析显示,PrCHS1、PrF3H、PrDFR、PrANS启动子均含多个MYB结合位点(MBS);
·酵母单杂交证实PrMYB75a仅能与PrCHS1和PrANS启动子结合,无法结合PrF3H和PrDFR启动子;
·双荧光素酶报告实验显示,PrMYB75a能显著激活PrCHS1和PrANS启动子的荧光素酶活性;
·EMSA实验进一步证实,PrMYB75a可直接结合PrCHS1启动子中靠近ATG的2个MYBCORE基序(Probe-C1、C2),以及PrANS启动子中的1个MYBCORE基序和1个MYB1AT基序(Probe-A1、A2)。
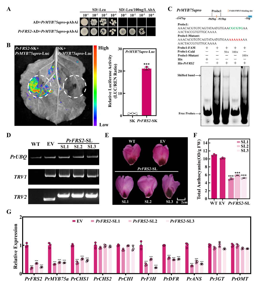
5. 酵母单杂交筛选出PrMYB75a的上游激活因子PrFRS2
为鉴定PrMYB75a的上游调控因子,研究者构建了1547bp的PrMYB75a启动子,该启动子在两个栽培品种中序列完全相同。于是,研究者以此为诱饵通过酵母单杂交筛选JH牡丹花瓣文库,结果更获得69个unigenes,包含11个转录因子,其中PrFRS2与拟南芥AtFRS2同源,且在JH花瓣中高表达。进一步通过Y1H、EMSA、Dual-LUC验证了PtFRS2确实可以结合PrMYB75a启动子,促进其转录(图4A-C)。为验证PrFRS2在FTP花瓣花青素积累中的生物学功能,研究者进一步构建了VIGS沉默PrFRS2株系,发现沉默株系花瓣背景色明显褪淡,花青素含量下降41%,PrFRS2、PrMYB75a及相关功能基因PrCHS1,PrF3H,PrDFR,PrANS表达量均显著下调(图4D-G)。

图4.PrFRS2通过结合其启动子中的FBS基序激活PrMYB75a
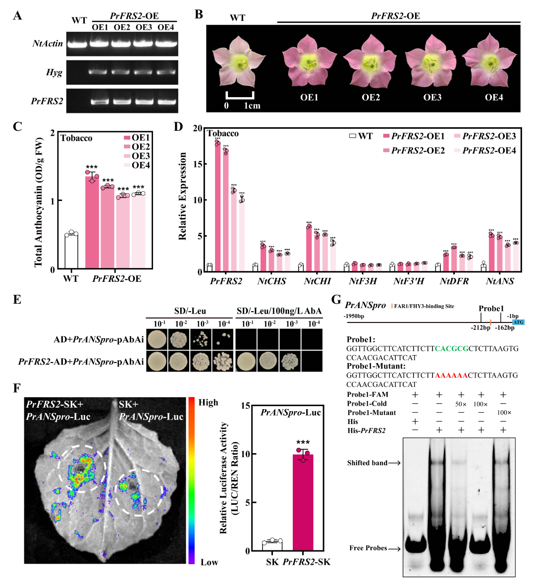
6. PrFRS2可直接结合PrANS启动子激活其转录,实现对花青素合成的双重调控
通过烟草过表达结合分子互作实验,发现PrFRS2除调控PrMYB75a外,还可直接靶向PrANS,形成间接+直接的双重调控模式:
·烟草过表达PrFRS2:PCR验证获得4个PrFRS2-OE阳性株系(图5A),花冠红色加深(图5B),花青素含量显著高于WT(图7C),PrFRS2及烟草内源NtCHS、NtANS等通路基因表达量上调(图5D);
·顺式元件分析显示PrANS启动子含FBS基序,酵母单杂交证实PrFRS2可结合PrANS启动子(图5E);
·双荧光素酶报告实验显示PrFRS2能显著激活PrANS启动子活性(图5F);EMSA实验证实PrFRS2直接结合PrANS启动子中的FBS基序(CACGCG)(图5G)。

图5. PrFRS2通过结合PrANS启动子中的FBS基序,直接诱导花青素积累
研究总结

图6. PrFRS2-PrMYB75a模块调控紫斑牡丹花瓣颜色的示意图
本研究揭示了PrFRS2-PrMYB75a调控模块通过如下途径促进紫斑牡丹紫色花瓣中的花青素积累:PrFRS2既可激活PrMYB75a间接上调PrCHS1与PrANS,也可直接激活PrANS的表达。且该模块核心基因的编码区和启动子区在紫/白牡丹品种中无序列差异,表达量差异是背景色分化的唯一原因。该模块的发现不仅阐明了紫斑牡丹花瓣颜色形成的新机制,为理解开花植物花色多样性提供了新视角,也为牡丹花色分子育种提供了重要的遗传资源。
原文链接:https://doi.org/10.1093/hr/uhaf288
北京林业大学在读博士研究生齐方婷和韩嘉宁为论文共同第一作者,成仿云教授为通讯作者。北京林业大学在读博士研究生赵一凡、在读硕士研究生刘晓芳以及钟原教授和张磊老师参与了本研究。该研究得到了国家重点研发计划(2023YFD1200105)、国家自然科学基金(31972446)以及北京林业大学5·5工程研究与创新团队项目(BLRC2023A06)的支持。成仿云研究组致力于以牡丹为主的园林植物遗传育种、栽培繁殖技术及其分子育种、基因组学和牡丹文化等领域的研究与产业化应用工作,培育“北京牡丹”系列品种,其中获植物品种权35个、北京市良种9个、国际登录品种13个,在北京及三北地区相关企事业单位合作推广、部分品种已引种到欧美及俄罗斯等国。






