
前言

2026年1月30日,上海交通大学医学院附属瑞金医院李群团队在Nature Communications(IF=15.7)上发表题为“Tenascin C+ myofibroblasts exacerbate vascular neointimal hyperplasia by propagation of nerve-macrophage interactions in mice”的研究论文。这项研究通过单细胞转录组测序和空间转录组技术,揭示了TNC+肌成纤维细胞如何通过“成纤维细胞-神经-巨噬细胞”轴加剧血管内膜增生。本项目由欧易生物提供空间转录组测序服务。

发表期刊
Nature Communications
影响因子
15.7
涉及的欧易生物服务产品
空间转录组测序(10x Genomics Visium HD)
单细胞转录组测序样本信息
样本类型:小鼠颈动脉组织
样本数量:12只小鼠,每组6只混合
实验分组:
假手术组(sham):6只小鼠,颈动脉仅暴露但不结扎
结扎组(ligation):6只小鼠,颈动脉完全结扎诱导内膜增生
空间转录组测序样本信息
样本类型:小鼠颈动脉组织冰冻切片
样本数量:6张切片
实验分组:
假手术组(sham):3张切片(来自3只独立小鼠)
结扎组(ligation):3张切片(来自3只独立小鼠)
技术路线


研究背景

内膜增生是指血管内层异常增厚的病理过程,是血管再狭窄的主要元凶。过去研究已知,外膜成纤维细胞在这一过程中扮演关键角色——它们会分化为肌成纤维细胞,分泌细胞外基质,使血管壁变厚、管腔变窄。但问题是:成纤维细胞如此“能干”,背后是谁在指挥?它们又和神经、免疫细胞有什么“勾结”?为了回答这个问题,研究团队建立了一个小鼠颈动脉结扎诱导的内膜增生模型,然后运用单细胞转录组测序和空间转录组技术,开启了“细胞侦探”之旅。

研究内容

本研究通过建立小鼠颈动脉结扎诱导的内膜增生模型,结合单细胞转录组测序和空间转录组技术,首次鉴定出一群病理性的TNC+肌成纤维细胞。研究发现,这群细胞起源于外膜成纤维细胞,通过αvβ1整合素形成正反馈环路不断自我扩增。更为重要的是,TNC+肌成纤维细胞能够促进感觉神经元异常增生,后者通过分泌CCL2趋化因子招募巨噬细胞,被招募的巨噬细胞进一步释放IL-1β和TGF-β1,形成“成纤维细胞-神经-巨噬细胞”恶性循环,加剧血管内膜增生。该机制在人类血管病变样本中也得到验证,为治疗血管再狭窄提供了新的潜在靶点。

研究结果

1.单细胞测序揭示TNC+肌成纤维细胞
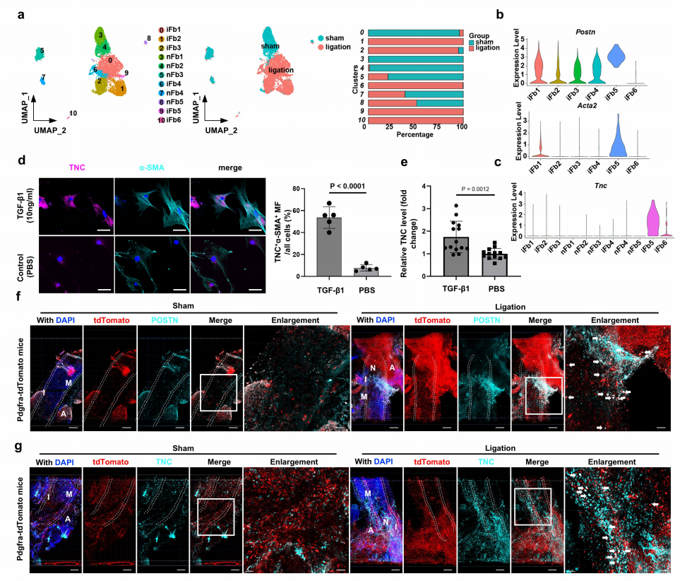
研究首先对假手术组和结扎组小鼠颈动脉进行单细胞转录组测序,获得16,866个高质量细胞数据。通过UMAP降维聚类,识别出7个主要细胞类群:平滑肌细胞(Acta2、Myh11)、成纤维细胞(Col1a1、PDGFRα)、内皮细胞(Vwf、Pecam1)、单核/巨噬细胞(Lyz2、Cd68)、T细胞、脂肪细胞和粒细胞。成纤维细胞是血管中最丰富的细胞类型,且在结扎组和假手术组间存在显著转录组差异(图1A)。
将成纤维细胞进行亚群分析,识别出11个亚群(图1A)。来自假手术组的称为正常成纤维细胞(nFb),来自结扎组的称为诱导型成纤维细胞(iFb)。其中iFb5亚群高表达Postn和Acta2(肌成纤维细胞标志物),同时高表达Tnc,被命名为“TNC+肌成纤维细胞”(图1B-C)。这些细胞还高表达Fn1和Col5a3(补充图1g),提示活跃的基质产生能力。
用TGF-β1刺激外膜成纤维细胞,50%—66.7%的细胞变成TNC+α-SMA+肌成纤维细胞,对照组几乎检测不到(图1D)。ELISA证实TGF-β1组上清中TNC显著升高(图1E),说明成纤维细胞向肌成纤维细胞分化过程中TNC被大量上调。
PDGFRα谱系示踪小鼠显示,结扎组tdTomato+成纤维细胞来源细胞显著增多,大量共表达POSTN(图1F)和TNC(图1G)。免疫荧光证实TNC+细胞均为POSTN+肌成纤维细胞,分布于新生内膜和纤维化外膜(图1H),证明TNC+肌成纤维细胞起源于外膜成纤维细胞。
2.空间转录组定位TNC+肌成纤维细胞
对3个假手术组和3个结扎组颈动脉切片进行空间转录组测序,在8μm分辨率下分析(图1I)。根据标志物将空间点分为免疫细胞、内皮细胞、成纤维细胞、平滑肌细胞四类。
通过Cell2location空间反卷积分析,发现部分空间点同时高表达成纤维细胞和平滑肌细胞标志物(概率>45%),这些“混合”点主要分布在外膜和新生内膜病变区域(图1J),提示成纤维细胞与平滑肌细胞存在空间上的紧密联系和潜在相互作用。
进一步分析功能标志物共表达:成熟平滑肌细胞为Acta2+Myh11+,肌成纤维细胞为Acta2+TNC+。空间定位显示,所有3个结扎组颈动脉新生内膜中均有大量Acta2+TNC+肌成纤维细胞,而3个假手术组中几乎没有(图1K)。这强有力地证明:TNC+肌成纤维细胞是血管损伤后新出现的病理细胞群,定位于病变核心区域。


图1. 颈动脉结扎诱导内膜增生后出现TNC+肌成纤维细胞
3.TNC驱动肌成纤维细胞分化机制
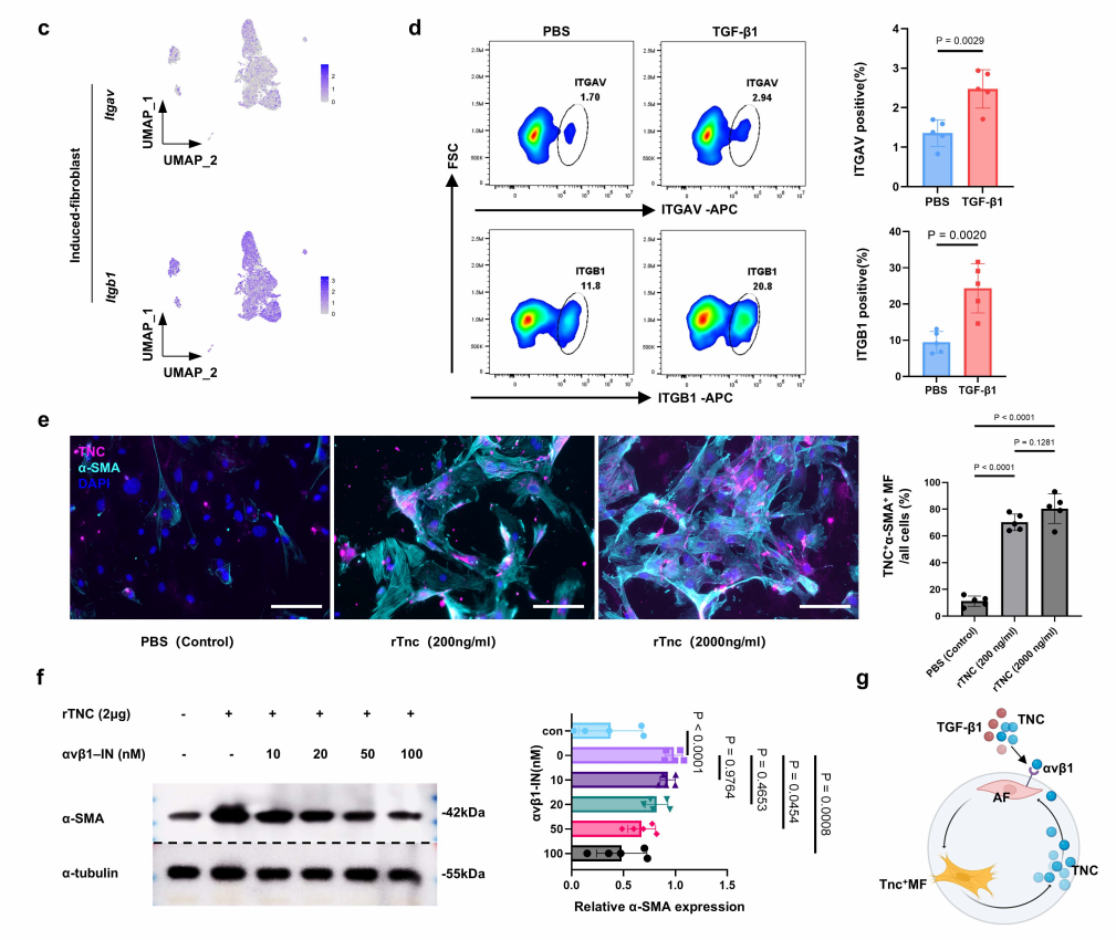
用siRNA敲低TNC后,即使有TGF-β1刺激,α-SMA表达也显著减少(图2A)。从成纤维细胞特异性TNC敲除小鼠分离的成纤维细胞对TGF-β1诱导反应明显减弱(图2B)。
单细胞数据显示诱导型成纤维细胞高表达Itgav和Itgb1(αvβ1整合素组分)(图2C)。流式证实TGF-β1刺激上调ITGAV和ITGB1表达(图2D)。重组TNC蛋白可直接诱导成纤维细胞向肌成纤维细胞分化(图2E),而αvβ1整合素抑制剂可显著削弱此效应(图2F)。这形成正反馈:TNC诱导成纤维细胞分化为TNC+肌成纤维细胞,这些细胞分泌更多TNC,通过αvβ1整合素进一步促进分化(图2G)。


图2. TNC通过αvβ1整合素驱动外膜成纤维细胞向肌成纤维细胞分化
4.TNC+肌成纤维细胞与神经-免疫细胞互作
对TNC+肌成纤维细胞进行GSEA通路分析,发现轴突导向通路显著富集(图3A)。该细胞群在所有成纤维细胞亚群中轴突导向基因表达水平最高(图3B),提示其具有调控神经生长的转录潜能。
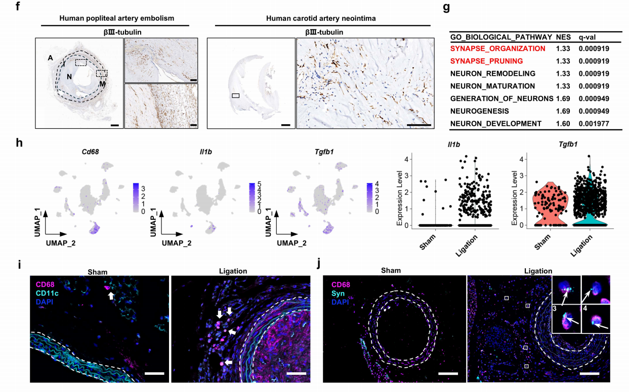
免疫组化显示结扎组颈动脉周围βⅢ-微管蛋白+神经纤维显著增多(图3C)。谱系示踪3D染色显示异常增生神经纤维与tdTomato+成纤维细胞紧密相邻(图3D)。突触标志物Synapsin染色证实新生内膜形成大量突触样结构(图3E)。人类内膜增生标本中也观察到丰富神经纤维(图3F),提示神经成分参与人类内膜增生。
对单细胞数据中巨噬细胞进行GO通路分析,发现结扎组巨噬细胞参与突触组织和修剪相关通路(图3G),暗示神经-免疫相互作用增强。结扎组巨噬细胞高表达促炎Il1b和促纤维化Tgfb1(图3H)。免疫荧光显示结扎组外膜出现CD68+CD11c+ M1样巨噬细胞(图3I),且突触蛋白Synapsin与CD68+巨噬细胞共定位(图3J)。这描绘了三方共存场景:TNC+肌成纤维细胞、异常增生神经纤维和巨噬细胞在病变区紧密相邻。


图3. TNC+肌成纤维细胞在结扎颈动脉内膜增生区域与神经和巨噬细胞紧密相邻
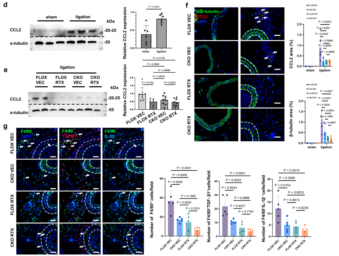
5.TNC敲除改善病变表型
Western blot和ELISA证实结扎组颈动脉组织和血清中TNC水平显著升高(图4A-B),表明TNC是内膜增生关键介质。成纤维细胞特异性TNC敲除小鼠(cKO)与对照相比:新生内膜面积显著减小(图4D);外膜纤维化面积减少(图4E);α-SMA+肌成纤维细胞减少(图4F);CD68+CD11c+ M1样巨噬细胞浸润显著减少(图4G);神经纤维密度显著降低(图4H)。cKO小鼠M2/M1比例增加,说明敲除成纤维细胞TNC能直接抑制肌成纤维细胞分化,间接抑制神经异常生长和巨噬细胞浸润。


图4. 成纤维细胞特异性Tnc条件性敲除改善结扎诱导的内膜增生和血管炎症
6.感觉神经元是TNC下游效应器
NaV1.8感觉神经示踪小鼠显示,结扎后血管周围tdTomato+感觉神经元显著增多(图5A)。用树脂毒素消融外周感觉神经后,内膜增生、外膜纤维化、增殖细胞、肌成纤维细胞和纤连蛋白表达均显著减轻(图5B-F)。同时进行TNC敲除和感觉神经元消融无叠加效应,提示感觉神经是TNC下游效应器,两者通过同一通路发挥作用。
AF与DRG神经元共培养显示,与TGF-β预处理的AF共培养的DRG神经元神经突网络更密集,而TNC敲除AF共培养则神经突密度显著降低,证实肌成纤维细胞来源TNC在轴突生长中起关键作用。


图5. 外膜成纤维细胞来源的TNC+肌成纤维细胞通过感觉神经元介导血管炎症
7.神经通过CCL2招募巨噬细胞
活细胞成像显示,EGFP+巨噬细胞逐渐向NaV1.8-tdTomato+感觉神经元迁移,30分钟内与神经突触接触(图6A)。全组织染色证实结扎组血管中F4/80+巨噬细胞与NaV1.8+神经纤维紧密相邻(图6B)。结扎组C1-T1背根神经节中CCL2 mRNA和蛋白水平均显著升高(图6C-D)。
TNC敲除或感觉神经元消融均可降低DRG中CCL2表达,两者联用无叠加效应(图6E)。血管外膜中神经纤维密度与CCL2表达密切相关(图6F)。TNC敲除或感觉神经元消融均减少产生TGF-β1和IL-1β的巨噬细胞数量(图6G)。Transwell迁移实验证实肌成纤维细胞来源TNC刺激感觉神经元释放CCL2,进而招募巨噬细胞。
人类病变血管标本中同样观察到神经纤维密度增加、CCL2表达增多、CD68+巨噬细胞浸润增多,且存在βⅢ-微管蛋白+CCL2+共定位,正常血管中几乎检测不到(图6H)。这证实:小鼠模型中发现的TNC-神经-巨噬细胞轴在人类血管病变中同样存在。



图6. 感觉神经元通过分泌CCL2招募巨噬细胞促进内膜增生

研究结论

通过整合单细胞转录组、空间转录组等技术,本研究揭示全新血管损伤反应机制:血管损伤后,外膜成纤维细胞分化为TNC+肌成纤维细胞;TNC通过αvβ1整合素形成正反馈,产生更多TNC+肌成纤维细胞;这些细胞促进感觉神经异常生长;感觉神经分泌CCL2招募巨噬细胞;被招募的巨噬细胞分泌IL-1β和TGF-β1,进一步促进病变,形成恶性循环。

参考文献

https://doi.org/10.1038/s41467-026-69062-3






