椎间盘退变(IVDD)是腰背痛最主要的病理基础,其发生发展与髓核细胞(NPCs)线粒体自噬与焦亡失衡密切相关,但其机制尚不明确,这一机制空白导致难以开发真正靶向髓核细胞保护的治疗策略。独活寄生汤(DHJS)是经典中药复方,临床常用于脊柱退行性疾病,临床有效,但其治疗 IVDD 的具体分子机制、关键活性成分、作用靶点均不明确。
2025 年 10 月 15 日,南方医科大学珠江医院段扬团队在Phytomedicine期刊(IF 8.3)上发表了题为Duhuo Jisheng decoction alleviates intervertebral disc degeneration via the acacetin-mediated MAPK1/HMOX1 axis by inhibiting nucleus pulposus cell pyroptosis的研究,该研究利用中药入血成分分析、质谱、分子对接、Western blot、免疫荧光、组织学染色等技术,在大鼠椎间盘退变模型与髓核细胞模型中,探究独活寄生汤及其活性成分治疗椎间盘退变的分子机制,揭示了独活寄生汤通过其关键入血成分金合欢素(ACA)-MAPK1/HMOX1 - 线粒体自噬 - 焦亡调控轴,增强线粒体自噬、抑制髓核细胞焦亡,显著改善大鼠椎间盘退变(IVDD)的病理损伤,为中医药治疗椎间盘退变提供了新的物质基础、分子靶点与理论依据。
【欧易生物为本研究提供中药入血成分分析技术服务】




1. DHJS 通过抑制髓核细胞焦亡显著缓解椎间盘退变
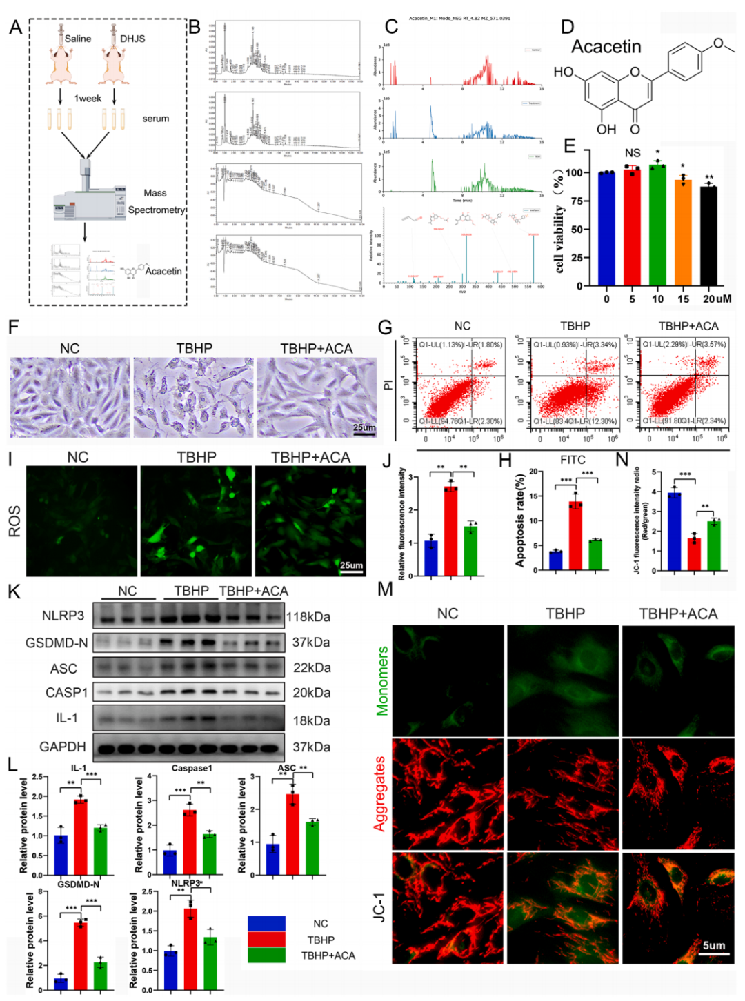
研究团队为了明确独活寄生汤(DHJS)对椎间盘退变(IVDD)的保护作用及与髓核细胞(NPC)焦亡的关系,开展了体内外实验。体内实验通过构建大鼠IVDD模型并给予 DHJS 干预,经组织染色和 Western blot 检测发现,DHJS 可改善椎间盘退变结构、降低病理评分,并下调焦亡相关蛋白表达。体外采用 TBHP(叔丁基过氧化氢) 诱导NPC焦亡模型,使用DHJS含药血清干预,结果显示其能改善焦亡形态、降低细胞死亡率、减少 ROS 堆积并保护线粒体。综上表明,DHJS 可通过抑制 NPC 焦亡缓解 IVDD。

图1. DHJS 在体内外抑制髓核细胞焦亡并缓解椎间盘退变
2. DHJS 通过活性成分金合欢素(ACA)激活线粒体自噬抑制焦亡
为了明确独活寄生汤(DHJS)发挥作用的关键活性成分,并探究其抑制焦亡的具体机制,研究团队采用【中药入血成分分析】方法鉴定DHJS的入血清活性成分,并在细胞模型中进行功能与回复实验。结果发现金合欢素(ACA)是 DHJS 吸收入血的核心活性成分,可改善髓核细胞焦亡形态、降低死亡率、减少 ROS 堆积并恢复线粒体膜电位,且能明显促进线粒体自噬;而自噬抑制剂 3‑MA 可逆转其作用。结果表明ACA 是 DHJS 抗 IVDD 的关键成分,其通过激活线粒体自噬发挥抑制焦亡的作用。

图2. 金合欢素(ACA)是 DHJS 核心活性成分,可激活线粒体自噬抑制焦亡
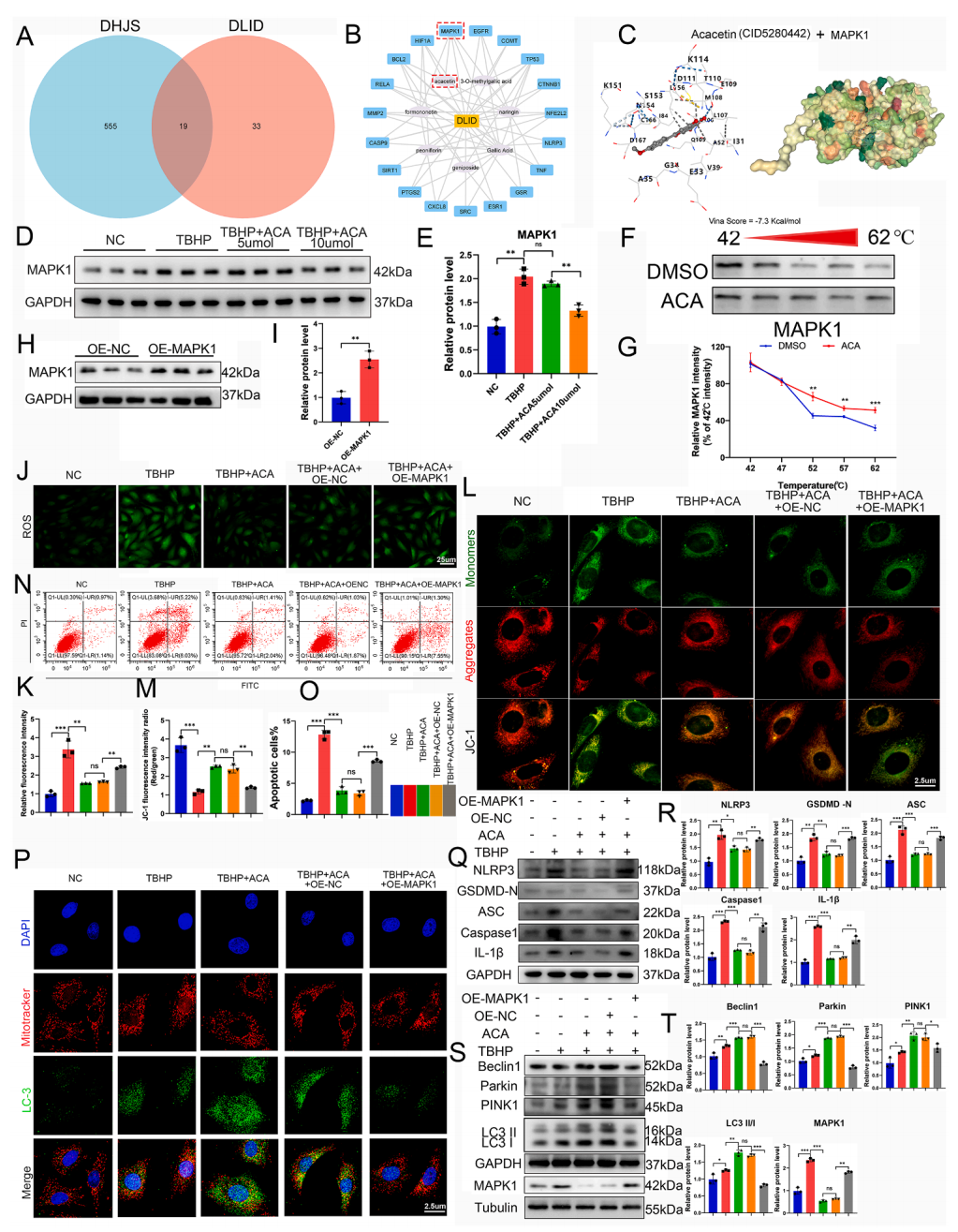
3. ACA 靶向 MAPK1 调控线粒体自噬
为了明确 ACA 调控线粒体自噬的作用靶点,团队采用网络药理学的方法筛选出 ACA 的潜在靶点为 MAPK1。分子对接显示 ACA 与 MAPK1 具有强结合能力;LiP-MS 与热稳定实验证实 ACA 可直接结合 MAPK1 并可增强其构象稳定性。但是MAPK1 过表达可完全逆转 ACA 带来的抗氧化、促线粒体自噬、抗焦亡作用,证实MAPK1是ACA调节NPC退化的分子靶标。

图3. ACA 靶向结合并抑制 MAPK1 调控线粒体自噬
4. MAPK1 与 HMOX1 相互作用
为了阐明 ACA 靶向 MAPK1 后,下游的具体调控机制,研究团队在ACA处理前后对MAPK1进行了免疫沉淀,随后通过质谱分析评估了ACA诱导的MAPK1相互作用蛋白的变化,并进行了差异蛋白分析和生物信息学筛选,结果显示 HMOX1是MAPK1 的关键下游互作蛋白。再经免疫荧光共定位与 Co-IP 证实二者可直接结合;Western blot 结果显示 MAPK1 负调控 HMOX1 表达,而 ACA 可通过抑制 MAPK1 上调 HMOX1,且能抑制 MAPK1 对 HMOX1 的磷酸化修饰。结果表明,MAPK1 与 HMOX1 存在直接相互作用,ACA 可通过抑制 MAPK1 解除其对 HMOX1 的负调控,构建起 ACA-MAPK1/HMOX1 调控轴。

图4. MAPK1 与 HMOX1 直接相互作用并负调控其表达
5. ACA通过激活线粒体自噬抑制焦亡,从而减轻IVDD
为了验证 ACA 在体内是否同样能通过 MAPK1/HMOX1 轴改善椎间盘退变,研究团队构建了大鼠椎间盘退变模型,给予 ACA 腹腔注射干预。结果显示ACA 腹腔注射可显著改善 IVDD 大鼠椎间盘的 MRI 信号、改善胶原紊乱与蛋白多糖流失,降低组织学评分。TUNEL 染色显示 ACA 减少髓核细胞死亡。免疫荧光显示 ACA 降低焦亡蛋白、升高线粒体自噬与 HMOX1 水平、降低 MAPK1 水平。体内证据再次支持:ACA 通过 MAPK1/HMOX1 轴促进线粒体自噬、抑制焦亡。

图5. ACA 在体内通过调控 MAPK1/HMOX1 轴激活线粒体自噬、抑制焦亡以缓解椎间盘退变

本研究采用中药入血成分分析、网络药理学、质谱分析及体内外功能验证等方法,系统解析了独活寄生汤(DHJS)改善椎间盘退变的物质基础与分子机制,明确了金合欢素(ACA)是 DHJS 发挥作用的核心活性成分,并揭示了 ACA 通过靶向 MAPK1/HMOX1 轴增强线粒体自噬、抑制髓核细胞焦亡,进而缓解椎间盘退变的全新调控通路。






