前言
基因定位在动植物研究中非常重要,遗传学领域的院士团队很多都定位了重要作物的重要农艺性状,例如克隆水稻分蘖基因 MOC1 的李家洋院士团队,克隆了水稻粒重基因 GW2 的林鸿宣院士团队……(原谅我只记住这两个了),还有数以千计的硕博论文。基因定位的传统方法是使用分离群体进行QTL定位,我们在本文中再重温一下分离群体(作图群体)的一些概念和方法。
作图群体
作图群体(Mapping population)是指population used for mapping the genes, 就是用于绘制基因图谱(或用来定位基因)的群体。此处的mapping是动名词,是绘制的意思。作图群体是进行QTL(quantitative trait locus)定位的基本材料。
进行QTL定位的基本步骤是:
1)首先选择在目标性状上差异较大的亲本,选择一种杂交策略构建分离群体;
2)记录和鉴定每个个体的表型和基因型数据;
3)构建遗传图谱,如果已有遗传图谱,可以借鉴使用;
4)用统计学方法寻找与性状紧密相关的基因位点。
作图群体有很多类型,今天给大家介绍最常用的三种群体:
-
回交群体(Back cross,BC),
-
杂交群体(Intercross,F2群体),
-
重组自交系(Recombinant inbred lines, RILs)。
不同群体的构建时间、存在时间和定位精度不同。
亲本选择
亲本的选择是构建群体的第一步,需要满足两点:
1)在所研究的性状上表现出较大差异,包括表型和基因型两个层次上均有差异;
2)两个亲本不宜在遗传上差异太大,除非专门研究种间杂交。
亲本差异太大会导致杂交困难,产生的子代较少,并且高杂合子代的SNP calling准确性会大幅降低。在性状方面,性状的遗传力高低对于定位的效果影响很大,遗传力越高,定位到基因的可能性越大。
注意!敲黑板!划重点了!理论上,用于构建三种群体的亲本必须是纯合的二倍体,即自交系。纯合个体的产生有两种方式,在植物中,特别是自交作物,例如水稻、豌豆,可以通过长期自交得到纯合个体。在动物中,可以通过同胞之间的交配获得近似于纯合的个体。另外可通过单倍体加倍等生物技术手段获得纯合子。多倍体与高杂合物种本次暂不讨论。
BC群体
BC群体,如图1所示,亲本A和B的同源染色体(此处以常染色体为例)分别用蓝色和红色表示。
图1 回交群体
第一步是将两者杂交,产生F1代。F1代携带了来自亲本A的蓝色染色体和亲本B的红色染色体。理论上F1代各个体的基因型完全相同,因此不会出现性状分离。
第二步是将F1与两亲本之一进行杂交,此处选择亲本A,生成BC群体。BC群体的个体继承了来自亲本A的蓝色染色体和F1的染色体。来自F1的染色体可能是蓝色也可能是红色,但大部分情况是两种颜色的嵌合体。在减数分裂的四分体时期,同源染色体会发生交叉互换,所以杂合子F1的配子的染色体成为红色与蓝色染色体的组合(mosaic,马赛克,嵌合体)。
由于交叉互换位置的随机性,导致BC群体各个体的基因型是不同的,进而在性状上产生差异。在BC群体的任何基因座上,纯合子和杂合子的比例为1:1。
F2群体
图2 F2群体
第一步,亲本A和B杂交产生F1代。
第二步,对于自交植物,可以使用同株植物自交生成F2代,对于动物,可用两个雌雄F1交配产生F2群体。
由于同源染色体交叉互换,F2代大部分是红色与蓝色染色体的嵌合体,少数个体继承了完整的红色或蓝色染色体。对于任意位点,三种基因型AA, AB, BB的分离比为1:2:1。
RIL群体
图3 RIL群体
在F2群体的基础上,进行同胞交配或单粒传。
对动物或异交植物来说,将F2个体进行同胞交配,每个同胞交配产生一个F3子群体,从F3子群体中选择两个同胞进行交配,如此进行下去。
对自交植物来说,每个F2自成一个家系,单株自交产生F3,从来自同一个F2的F3个体中选择一个单株,再自交,产生F4,即单粒传。多代自交,产生Fn群体。最终形成自交系内纯合,自交系间基因型各异,这些家系就构成了重组自交系群体。
理论上,建立一个无限大的RIL群体,必须自交无穷多代才能达到完全纯合;建立一个有限大小的RIL群体则只需自交有限代。然而,即使是建立一个包含 100 ~ 200 个株系的RIL群体,要达到完全纯合,所需的自交代数也是相当多的。从理论上推算,对一个拥有10条染色体的物种,要建立完全纯合的RIL作图群体,至少需要自交15代(吴为人等1997)。在实际研究中,人们往往无法花费那么多时间来建立一个真正的RIL群体,所以常常使用自交6~7代的“准”RIL群体。从理论上推算,自交6代后,单个基因座的杂合率只有大约3%,已基本接近纯合。然而,由于构建连锁图谱时涉及到大量的DNA标记座位,因而虽然多数标记座位已达到或接近完全纯合,但仍有一些标记座位存在较高的杂合率,有的高达20%以上(李维明等2000)。尽管如此,实践证明,利用这样的“准”RIL群体来构建分子标记连锁图谱仍是可行的。
可能是由于RIL群体中杂合子比例很低,因此有些QTL软件(如R/qtl)会将杂合子当成缺失值对待。
其他群体介绍
1.F2:3群体
F2个体的自交一代产生的群体称为F2:3群体。这个群体可以用来进行数量性状基因和隐性基因的定位。
2. Double Haploids (DH)群体
将F1代的花粉组织培养,经过人工诱导染色体加倍,形成的群体称为双单倍体群体。另一种产生单倍体的方法是wide crossing(远交),例如在大麦中,单倍体可以通过大麦和Hordeum bulbosum的杂交产生。在种子发育的早期阶段,H.bulbosum的染色体会被清除,产生了单倍体的胚。
群体分类
根据其遗传稳定性可将群体分成两大类:
· 临时群体
如F2、F3、F4、BC、三交群体等,这类群体中分离单位是个体(杂合子),一经自交或近交其遗传组成就会发生变化,无法一直使用。
· 永久性分离群体
如RIL、DH群体等,这类群体中分离单位是株系,不同株系之间存在基因型的差异,而株系内个体间的基因型是相同且纯合的,是自交不分离的。这类群体可通过自交或近交繁殖后代,而不会改变群体的遗传组成,可以一直使用。
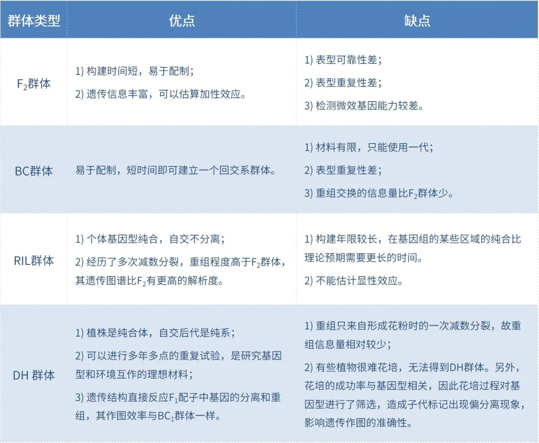
总结一下几种群体的特点。
关于青岛欧易
青岛欧易生物科技有限公司(简称“青岛欧易”)成立于2015年,为上海欧易生物医学科技有限公司的控股子公司。青岛欧易现拥有2b-RAD、MethylRAD、Super-GBS三项特色技术,其中2b-RAD技术于2019年被认定为青岛市“专精特新”技术。
为使上述技术得到更好的推广应用,公司组建了高水平的专家顾问团队。其中,2b-RAD、MethylRAD技术发明人王师教授所在的海洋生物遗传学与育种教育部重点实验室将为青岛欧易生物长期提供技术支持;Super-GBS技术发明人祁澎博士一直担任公司的技术顾问。
青岛欧易成立至今,已与200多家单位合作,完成700多个简化基因组项目,涉及近200个物种,协助客户发表高水平SCI论文近200篇,其中遗传图谱相关文章近40篇,涉及期刊有《Heredity》、《DNA Research》、《Molecular Ecology Resources》、《Plant Biotechnology Journal》等。
参考资料
1.A Guide to QTL Mapping with R/qtl, Karl W. Broman, Saunak Sen. 2009 ISBN : 978-0-387-92124-2
2.https://wenku.baidu.com/view/601ad719da38376bae1fae4a.html#
END






