热带玉米种质资源丰富,但引种到温带长日照地区时,会因光周期敏感而延迟开花,导致产量下降。因此,理解玉米的开花时间调控机制至关重要。
近日,四川农业大学研究团队于The Plant Cell发表的题为“The blue light receptor ZmFKF1 arecruits ZmGI1 to the nucleus to accelerate shoot apex development and flowering in maize”研究论文,揭示了蓝光受体ZmFKF1a如何通过调控ZmGI1的稳定性与核定位,进而促进玉米茎尖发育和开花的分子机制,为解析玉米驯化过程中光周期敏感性开花行为的适应机制提供了重要线索。欧易生物在本项目中提供了玉米叶片酵母文库构建、转录组测序及质谱鉴定服务。

研究背景
玉米作为短日照植物,在向高纬度温带地区扩散过程中,光周期敏感性导致玉米难以适应长日照环境。尽管已知光周期途径中的FT/ZCNs通路调控开花,但作物如何感知特定波长光信号(如蓝光)并调控开花的机制尚不清楚。本研究聚焦于蓝光受体ZmFKF1a及其与ZmGI1的相互作用,揭示了一个独立于ZCNs的新开花调控通路。
研究结果
1. ZmFKF1a对玉米开花具有正调控作用
课题组在前期对LFK基因家族进行系统进化研究时,发现ZmFKF1a基因与玉米花期至抽丝期的时间间隔存在显著关联。为进一步验证其功能,本研究在热带玉米KN5585背景下构建了过表达与敲除转基因株系,结果与野生型相比,其过表达在长日照下显著提前开花,而敲除则在长、短日照下均导致开花延迟,且在拟南芥中同样验证了其促开花功能,这证明ZmFKF1a是长日照条件下开花的重要正向调节因子(图1A-D)。形态学观察发现,过表达株系的茎尖分生组织向生殖阶段转换最早,直接证明了ZmFKF1a能加速生殖生长进程(图1F、G)。机制初探显示,不同遗传背景下的ZmFKF1a并未显著影响核心开花基因ZCN8的表达(图1H),这暗示ZmFKF1a可能通过一条独立于经典ZCN8开花途径的新机制来调控玉米开花时间。

图1.ZmFKF1α对光周期响应的功能验证
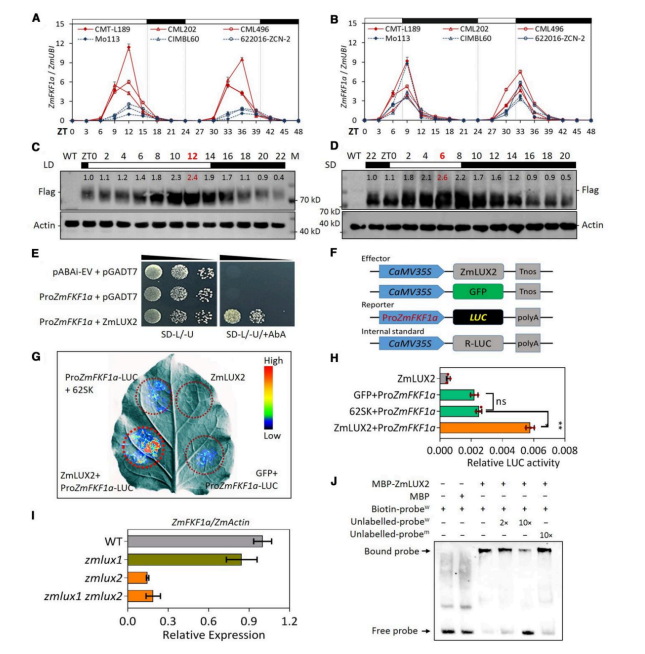
2. ZmLUX2直接调控ZmFKF1a的昼夜节律表达
参与光周期-开花途径的基因往往受昼夜节律(生物钟)调控。本研究通过qRT-PCR和WB检测,确认了ZmFKF1a表达确实受昼夜节律调控(图2A-D)。为了进一步揭示ZmFKF1a的上游调控机制,研究者通过酵母单杂交(Y1H)技术从玉米cDNA文库中筛选出生物钟核心转录因子ZmLUX2能特异性结合ZmFKF1a的启动子(图2E)。并经过了双荧光素酶报告系统(图2F-H)和凝胶迁移实验(EMSA)(图2J)验证。确立了ZmLUX2-ZmFKF1a转录调控轴的开端,在分子层面揭示了光周期通路中从生物钟输出至光信号应答的上游调控模块。

图2.ZmLUX2蛋白与ZmFKF1a启动子结合,调控其昼夜节律表达
3. ZmGI1与ZmFKF1a相互作用,促进开花
为阐明ZmFKF1a调控开花时间的分子机制,研究者利用ProUBI:ZmFKF1a-3×Flag转基因植株(图3A)进行了免疫沉淀质谱分析,以鉴定ZmFKF1a潜在的相互作用蛋白。结果鉴定出多种响应外界刺激的蛋白,其中与光周期介导开花的潜在互作蛋白ZmGI1与拟南芥蛋白GI同源。并通过Y2H、双荧光素酶互补检测和CoIP对ZmFKF1a-ZmGI1互作进行了体内外验证(图3B-D)。为检测ZmGI1是否具有诱导开花活性,研究者构建了ZmGI1过表达株系玉米,并在长日照和短日照条件下种植以研究其开花表现。在长日照条件下,转基因株系比野生型早开花约4天,但在短日照条件下未显示出显著差异(图3H-K),这与ZmFKF1a在玉米开花中的调控作用一致。

图3.ZmGI1与ZmFKF1a相互作用,在长日照条件下促进玉米开花
4. ZmFKF1a通过蓝光增强型互作促进ZmGI1的稳定性及核定位
为确认ZmFKF1a和ZmGI1之间的分子互作关系,接着进行了无细胞降解实验,检测了ZmGI1的稳定性,结果证实ZmFKF1a对ZmGI1降解存在抑制作用。在本氏烟中得到了同样的验证结果,高表达的ZmFKF1a显著降低了ZmGI1的降解速率,表明ZmFKF1a通过翻译后修饰增加ZmGI1稳定性。
为了检测蓝光对ZmFKF1a蛋白丰度的影响,研究者构建了ProZmFKF1a:GUS和Pro35S:ZmFKF1a-GFP,并转至拟南芥中,使用不同波长光照处理。结果发现,相比红光在连续蓝光照射下,GUS和GFP蛋白水平显著上升(图4A-B)。体外无细胞降解实验表明,与红光相比,蓝光能显著提升ZmGI1在野生型背景下的稳定性(图4C),而且在不同株系间,ZmFKF1a过表达株系玉米中的ZmGI1稳定性最高(图4D)。此外,在zmfkf1a突变体中,ZmGI1的积累不受红光或蓝光照射的影响(图4G)。这些结果表明,ZmFKF1a过表达对ZmGI1的积累具有特异且有利的效应,且此效应仅由蓝光照射特异性诱导。这些发现表明,ZmFKF1a对于蓝光介导的ZmGI1稳定性是必不可少的。
GI蛋白的核质区隔化对于精确控制开花至关重要,为确定蓝光对ZmGI1稳定性及定位影响,本研究通过BIFC实验,发现蓝光协调ZmFKF1a-ZmGI1复合体的核定位。结合光质对ZmGI1稳定性的影响,这表明蓝光通过增强ZmFKF1a-ZmGI1相互作用,促进ZmGI1的蛋白稳定性和核内积累(图4I-K)。

图4.ZmFKF1a以蓝光依赖的方式正向调节ZmGI1蛋白的丰度和核定位
5. ZmGI1直接激活ZMM4以促进花原基转型
为继续探究ZmGI1加速玉米开花的分子机制,研究者对长日照条件下V9时期的ZmGI1过表达株系(OE2#)和野生型的成熟叶片进行了RNA-seq分析。与WT相比,OE2#中有1242个基因上调表达,733个基因下调表达(图5A)。GO富集分析显示,这些差异表达基因可被归类到众多光合作用介导的生物学过程中,包括对蓝光和红光的响应。一些已知的玉米开花相关差异表达基因,包括节律钟组分ZmPRRs以及花分生组织特性基因如ZEAMAYSMADS4(ZMM4),均显著上调。ZMM4是玉米花发育转变和花序建成所需的关键MADS-box转录因子。现有模型将ZMM4置于光周期开花通路中ZCN8的下游,即ZCN8-DLF1复合物在茎顶端直接激活ZMM4。然而,本研究RNA-seq分析表明,与野生型对照相比,玉米ZmGI1过表达植株中ZMM4的转录本显著上调(图5C),这一结果经RT-qPCR验证(图5D),而ZCN8的表达在不同基因型间保持稳定(图1H)。ZMM4的诱导与ZCN8转录动态之间的这种脱钩现象,表明ZmGI1不依赖于经典ZCN8–DLF1通路的机制来调控ZMM4。LUC、EMSA等证实了ZmGI1确实可以结合ZMM4启动子调控其表达,这些结果说明ZMM4为ZmGI1介导的开花促进通路中的一个关键下游效应因子,并通过一条独立于ZCN8的调控通路发挥作用。

图5.ZMM4是ZmGI1的下游靶基因
6. 在促进玉米开花中,ZmGI1是ZmFKF1a的上位基因
为研究ZmFKF1a对ZmGI1丰度的遗传影响,研究者将ZmFKF1a和ZmGI1的过表达系与各自的敲除系杂交,培育了4个杂交玉米品系。对4种双基因修饰的玉米,在自然长日照条件下进行表型分析;利用蛋白质印迹检测蛋白水平,定量PCR检测基因转录水平,并分析了不同光质(蓝光、红光)对基因表达的影响。结果发现ZmFKF1a和ZmGI1相互依赖以稳定彼此的蛋白水平,形成一个紧密的调控模块(图6A);双过表达ZmFKF1a和ZmGI1强烈促进开花,而双敲除则显著延迟开花(图6B-D);遗传分析表明,ZmGI1在开花通路上对ZmFKF1a呈上位性,是必需的开花激活因子;ZmGI1通过促进下游开花整合子基因ZMM4的转录来加速开花,此过程受ZmFKF1a对ZmGI1蛋白稳定性的正调控,并被蓝光显著增强(图6E)。

图6.ZmFKF1a依赖ZmGI1促进玉米开花
7. ZmFKF1a降低光周期敏感性并有助于育种应用
为验证ZmFKF1a在调控玉米光周期敏感性及其育种应用中的潜在作用,通过将ZmFKF1a过表达系与光周期敏感的热带玉米(CML202)和光周期不敏感的温带玉米(HZ4)杂交并连续回交,构建了遗传背景稳定的基因渗入系,并在自然长日照条件下进行田间表型分析。结果在山东自然长日照(NLD)条件下,携带ZmFKF1aOE#的渗入系能显著促进开花,尤其缩短热带品系CML202的出雄穗、散粉及吐丝天数(图7C,D)。该条件对温带HZ4结实率影响小,但导致CML202结实率极低(图7A,B)。过表达ZmFKF1a未改变HZ4的穗部性状(图7E-G),却使CML202ZmFKF1aOE # 的穗粒重提升近5倍(图7G)证明其在长日照下提高热带玉米产量并具有重要育种潜力。

图7.山东极端长日照条件下ZmFKF1aOE#玉米的表型与产量性状
研究总结
本研究通过酵母杂交筛选、IP-MS、RNA-seq、转基因及田间试验等技术,发现蓝光受体ZmFKF1a受ZmLUX2调控,在蓝光下与ZmGI1互作,促进其入核积累,进而激活开花基因ZMM4表达,独立于传统ZCN途径调控玉米开花。该机制在热带玉米中过表达可显著提高长日照条件下的产量,为玉米适应性育种提供了新靶点。
原文链接:
https://academic.oup.com/plcell/article/37/9/koaf199/8234533
四川农业大学吴锋锴副教授、在读博士生康妍和已毕业博士刘玲(现宜宾学院副教授)为该论文的共同第一作者,四川农业大学卢艳丽教授为该论文通讯作者,国际玉米小麦改良中心张学才研究员、中国农业科学院作物科学研究所杜庆国副研究员对该论文作出了重要贡献。该研究得到国家重点研发计划项目、国家自然科学基金和四川省自然科学基金等项目资助。






