青蒿素作为目前最有效的抗疟疾药物之一,其生物合成调控机制一直是植物科学和合成生物学领域的研究热点。青蒿素在青蒿(Artemisia annua)的腺毛中合成,但一个长期令人困惑的现象是:其合成能力在幼叶中很强,随着叶片成熟迅速下降。
上海交通大学唐克轩教授团队在Plant Biotechnology Journal发表的最新研究“Jasmonate-Activated AaWRKY9–AabHLH93/AabHLH93–AaMYB7 Complexes Balance Artemisinin Biosynthesis in Artemisia annua”,揭开了这一“年龄依赖”调控的神秘面纱。研究团队发现了一个由茉莉酸信号主导、两对转录因子复合物相互竞争的精细调控网络,为提高青蒿素产量和理解植物次生代谢的时空调控提供了全新视角。
欧易生物在本项目中提供了青蒿酵母文库构建服务。

研究背景
青蒿素的生物合成途径已基本阐明,但其转录调控机制,尤其是为何合成基因在叶片发育早期活跃、晚期沉默,一直不清晰。此前研究已发现多个正向调控因子(如AaWRKY9、AaORA、AaMYB108)均在幼叶中高表达,但其上游的整合信号与下游的执行机制仍未完全揭示。本研究从一个已知的腺毛特异性正向调控因子AaWRKY9 入手,试图寻找其互作蛋白,以解开调控网络的全貌。
文库与诱饵
酵母文库:青蒿
诱饵蛋白:AaWRKY9 & AabHLH93
筛选方法:酵母双杂交(GAL4系统)
验证方法:Y2H assay/LUC/BiFC/CoIP/Y1H assay/Dual-LUC等
研究结果
1. AabHLH93是与AaWRKY9互作的转录因子
研究人员首先以AaWRKY9为诱饵通过酵母双杂交筛选青蒿酵母cDNA文库,发现bHLH家族转录因子AabHLH93是AaWRKY9的关键互作蛋白,并通过BiFC、CoIP等进行了互作验证(图1a-d)。
接着通过qRT-PCR发现与青蒿素合成模式一致,AabHLH93在腺毛和幼叶中高表达,且能被光和茉莉酸显著诱导(图1e-i)。

图1.AabHLH93在体外和体内与AaWRKY9互作
2. AabHLH93通过靶向CYP71AV1正向调控青蒿素合成
为阐明AabHLH93在青蒿素生物合成中的作用,研究者构建了过表达或RNAi干扰抑制AabHLH93的转基因青蒿株系。功能实验证实:过表达AabHLH93能显著提升青蒿素含量(图2a, b)并上调合成相关基因表达(图2c),而RNAi干扰则导致青蒿素含量与合成相关基因表达同步下降(图2d-f)。双荧光素酶报告实验证明AabHLH93能激活合成基因的启动子(图2g)。分子机制上,酵母单杂交与凝胶迁移实验显示,AabHLH93可直接特异性结合核心酶基因AdCYP71AV1启动子区的E-box3元件(图2h, i)。这些结果共同表明,AabHLH93通过直接靶向并激活青蒿素合成基因的转录,正向调控其生物合成。

图2.AabHLH93通过直接结合AaCYP71AV1启动子上的E3-box,正向调控青蒿素生物合成
3. AaWRKY9与AabHLH93协同增强转录激活
为进一步探究AabHLH93与AaWRKY9对青蒿素生物合成的协同调控作用,本研究采用双荧光素酶报告基因检测法进行了验证。结果显示AabHLH93与AaWRKY9均能独立提高青蒿素合成,且共表达时对青蒿素合成基因启动子的激活作用显著强于单独表达,说明二者形成了功能协同的转录激活模块(图2j)。此外,AaWRKY9还能激活AabHLH93自身的启动子,而AaJAZ9可抑制该激活,表明在JA与光信号下,二者通过互作与相互调控形成级联放大回路,共同强力促进青蒿素生物合成。
4. AaMYB7也与AabHLH93互作
为进一步探究青蒿素生物合成的调控机制,研究者又以AabHLH93为诱饵蛋白通过酵母双杂交筛选青蒿酵母cDNA文库,以鉴定其潜在的相互作用蛋白。通过本次筛选,成功鉴定出AaMYB7是AabHLH93的直接互作蛋白。并通过Y2H、荧光素酶互补、CoIP等进行了互作验证,这些结果共同证明AaMYB7与AabHLH93形成了蛋白复合体(图3a-d)。

图3.AabHLH93在体外和体内与AaMYB7互作
5. AaMYB7负向调控青蒿素生物合成,茉莉酸可以抑制其负调控作用
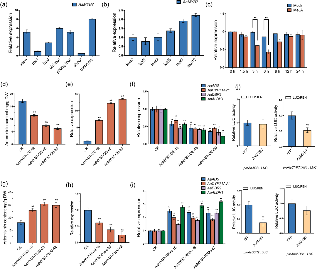
接着研究者对AaMYB7进行了表达谱、系统进化及基因功能验证。结果发现,AaMYB7是青蒿素生物合成的一个关键负调控因子。其表达具有发育特异性:虽然在腺毛中高表达(图4a),但随叶片成熟显著上升(图4b),与青蒿素合成基因的表达模式相反,且受茉莉酸(MeJA)处理抑制(图4c)。功能上,过表达 AaMYB7 导致青蒿素含量下降33%–63%(图4d, e),同时关键合成基因表达下调(图4f);反之,RNAi干扰 AaMYB7 则使青蒿素含量提高1.6–1.8倍(图4g, h),合成基因表达上调(图4i)。分子机制上,双荧光素酶报告实验证实,AaMYB7能直接抑制AdCYP71AV1和AaDBR2等关键合成基因的启动子活性(图4j)。综上,AaMYB7是一个受发育与JA信号调控的转录抑制子,在叶片成熟阶段负反馈抑制青蒿素合成通路。

图4.AaMYB7负向调控青蒿素生物合成
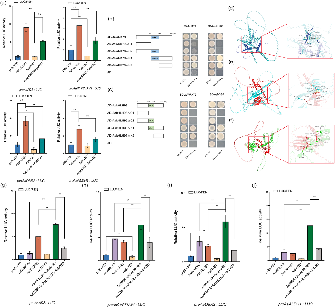
6. AaMYB7通过竞争结合抑制激活复合物AaWRKY9_AabHLH93
为探究AaMYB7在青蒿素生物合成中的调控作用机制,研究者进行了多组dual-LUC和互作结构域分析实验。双荧光素酶报告实验表明,AaMYB7能显著抑制AabHLH93对青蒿素合成基因的转录激活作用(图5a)。酵母双杂交分析发现,AaJAZ9与AaWRKY9的C端结构域结合(图5b),而AaMYB7与AabHLH93的C端结构域结合(图5c),两者结合位点与激活因子AaWRKY9-AabHLH93的互作界面存在重叠。AlphaFold3结构预测进一步证实了这种竞争关系(图5d-f)。功能实验显示,AaMYB7能有效削弱AaWRKY9与AabHLH93协同激活合成基因的能力(图5g-j)。综上,AaJAZ9和AaMYB7通过占据并阻断激活复合物(AaWRKY9-AabHLH93)的关键互作界面,实现对青蒿素转录激活程序的负向调控。

图5.AaMYB7干扰AaWRKY9与AabHLH93互作,并减弱AaWRKY9和AabHLH93的转录激活活性
研究结论

图6.bHLH93-AaWRKY9和AabHLH93-AaMYB7复合物调控青蒿素生物合成的工作模型
本研究从一个已知的腺毛特异性正向调控因子AaWRKY9出发,通过连续两轮酵母杂交筛选及一系列分子互作检测和遗传转化等技术,揭示了青蒿素合成随叶龄变化的分子开关,发现 AaWRKY9-AabHLH93 和 AabHLH93-AaMYB7 两对蛋白复合物在茉莉酸信号指挥下竞争结合,动态调控合成基因的表达。
原文链接:
https://doi.org/10.1111/pbi.70416






