2023年9月30日,中山大学研究团队在Signal Transduction and Targeted Therapy(IF=39.3)在线发表题为“STAT5 promotes PD-L1 expression by facilitating histone lactylation to drive immunosuppression in acute myeloid leukemia”的研究论文,该研究应用GC-MS非靶向代谢组、LC-MSMS蛋白质谱鉴定的组学方法,表明STAT5在AML队列中高表达,并激活糖酵解基因的启动子来促进AML细胞中的糖酵解。揭示了STAT3的乳酸化作为白血病治疗的一个新思路。欧易生物质谱平台提供GC-MS非靶向代谢组学、蛋白质谱鉴定技术支持; 发表期刊:Signal Transduction and Targeted Therapy 影响因子:39.3 材料:人细胞:AML患者细胞 vs 健康对照细胞 技术方法:GC-MS非靶向代谢组、LC-MSMS蛋白质谱鉴定
急性髓系白血病(acute myeloid leukemia,AML)是一种异质性和免疫抑制性恶性疾病,其特征是成髓细胞的扩增和分化阻滞。全球每年有超过八万人死于这种疾病,并且在接下来的二十年中,这一数字将会翻倍。10-40%的新诊断患者在初始治疗后未能获得完全缓解,部分患者即使获得了完全缓解也会复发。 本文主要研究STAT5在AML免疫抑制中的分子机制,发现糖酵解在AML中被STAT5上调。重要的是,STAT5诱导的乳酸积累促进了E3结合蛋白核易位,增加了PD-L1启动子的乳酸化水平,并随后诱导了白血病细胞中PD-L1的转录。免疫检查点抑制剂可以阻断PD-1/PD-L1的相互作用,重新激活STAT5高表达AML中的CD8+T细胞。因此,本研究证明了AML进展中的代谢-表观遗传学-免疫网络,STAT5诱导的乳酸可能作为抗STAT5免疫治疗在AML中的应用的预测性生物标志物。1.STAT5通过干扰AML患者的T细胞功能来减弱免疫状态
2.STAT5的组成型激活促进AML细胞的糖酵解
3.STAT5介导乳酸诱导的急性髓系白血病细胞PD-L1表达
4.乳酸通过组蛋白酰化激活PD-L1基因表达
5.E3BP的核定位促进AML细胞中H4K5的乳酸化
6.STAT5通过上调PD-L1表达抑制T细胞活化
1. STAT5通过干扰AML患者的T细胞功能来减弱免疫状态
免疫调节失调被认为是AML的主要致病因素。作者首先基于已有的数据集对健康对照组和AML患者进行了GSEA分析,发现AML患者的免疫状态严重失调。程序性细胞死亡蛋白1/程序性细胞死亡配体1(PD-1/PD-L1)是抑制免疫细胞过度活化和预防自身免疫性疾病的最关键的免疫检查点之一,TIM-3通过调节炎症小体激活来抑制抗肿瘤免疫。基于以上研究内容,研究人员用另一个数据集分析了AML患者和健康供体的外周血单核细胞(PBMCs)中T细胞标志物的表达,观察到CD8+T细胞中PD-1和TIM-3的表达明显上调,说明AML患者的T细胞免疫状态严重失调。
图1 STAT5通过干扰AML患者的T细胞功能来减弱免疫状态
STAT5是一个转录因子,据报道对多系谱血液淋巴发育至关重要。随后,作者研究了AML患者中STAT5是否导致了AML中免疫状态的失调、STAT5高表达与生存总生存时间的相关性以及T细胞的功能是否被干扰。结果显示STAT5在AML患者的恶性细胞中高度表达,而且STAT5高表达与短期总生存显著相关,此外STAT5可能会干扰AML患者T细胞的功能。
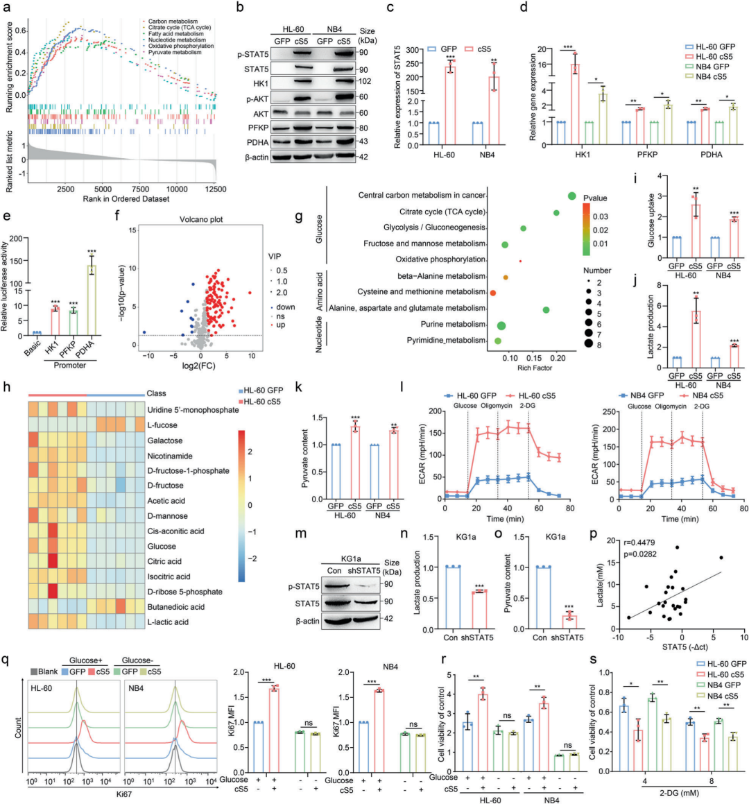
2. STAT5的组成型激活促进AML细胞的糖酵解
由于STAT5参与控制细胞代谢,作者用前人的数据评估STAT5对白血病糖酵解的影响,GSEA结果揭示了STAT5高表达条件下糖酵解代谢途径上调。然后,作者构建了STAT5组成型激活(cS5)AML细胞并检测糖酵解酶的表达。结果显示,STAT5促进了HK1、PFKP和PDHA等糖酵解酶的表达。同时,磷酸化AKT(p-AKT),一个评估代谢增强的指标,在cS5过表达的细胞中也升高了(图2b–d)。因此,STAT5可以激活HK1、PFKP和PDHA的启动子,促进它们的转录,随后上调葡萄糖代谢。
为了确认糖酵解途径中代谢物的表达趋势是否有变化,作者运用GC-MS非靶向代谢组学研究了cS5过表达AML细胞的代谢产物,发现112种代谢产物发生了改变(图2f)。通过KEGG富集分析,发现包括葡萄糖、氨基酸和核苷酸代谢在内的代谢途径发生了改变。同时,糖酵解应激试验也表明cS5过表达AML细胞的细胞外酸化率(ECAR)增加(图2l)。此外,STAT5的敲除(图2m)降低了乳酸和丙酮酸含量(图2n,o)。作者进一步证实了在AML患者的骨髓(BM)中,STAT5的表达与乳酸产生正相关(图2p)。这些结果表明STAT5可以上调AML的糖酵解。结合以往的研究,因此STAT5主要通过增加糖酵解来促进白血病进展。
图2 STAT5的组成型激活促进AML细胞的糖酵解
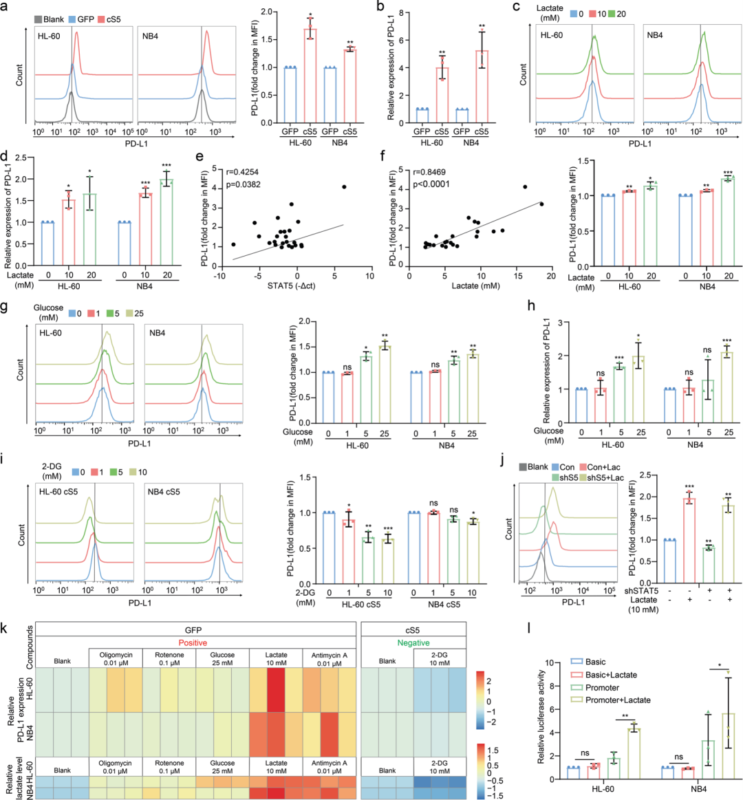
3. STAT5介导乳酸诱导的急性髓系白血病细胞PD-L1表达
正如上面结果所示,cS5过表达AML细胞中糖酵解的增强导致乳酸的积累(图2j)。有前人研究结果表明,肿瘤来源的乳酸可能会诱导PD-L1表达。作者研究了STAT5与PD-L1表达机制关系。流式细胞术和qPCR显示葡萄糖刺激的AML细胞中PD-L1表达增加(图3g,h)。相反,当cS5过表达AML细胞暴露于2-DG时,PD-L1的表达和乳酸含量减少(图3i)。STAT5敲除的AML细胞中PD-L1的减少可以通过额外的乳酸盐恢复(图3j)。在AML细胞中,PD-L1表达与乳酸产生呈正相关(图3k)。此外发现乳酸处理后,PD-L1启动子活性明显增强(图3l)。因此,乳酸可以刺激PD-L1启动子的表达。
图3 STAT5介导乳酸诱导的急性髓系白血病细胞PD-L1表达
4. 乳酸通过组蛋白酰化激活PD-L1基因表达
因为STAT5可以提高AML中的乳酸生成(图2j),而乳酸化是由乳酸盐介导翻译后修饰,作者进一步研究了乳酸是否能驱动乳酸化介导的PD-L1表达。事实上,STAT5可以增加AML细胞中组蛋白的泛乳酸化(Kla),而2-DG则相反(图4a)。随后作者用额外的乳酸盐培养AML细胞,并注意到组蛋白Kla被显著诱导(图4b)。也发现STAT5诱导H3K18、H4K5、H4K8和H4K12的乳酸化(图4c)。培养基中额外的乳酸盐显著诱导特定残基的组蛋白乳酸化(图4d)。相应地,通过将AML细胞暴露于不同浓度的葡萄糖或2-DG来改变乳酸的产生可以改变乳酸化作用(图4e)。
此外,在STAT5敲除的AML细胞中观察到组蛋白乳酸化减弱(图4f)。在cS5过表达的AML细胞中,H4K5的乳酸化水平在PD-L1的启动子区域显著富集(图4i)。此外,通过将AML细胞暴露于更高浓度的葡萄糖以诱导细胞内乳酸产生,H4K5乳酸化的富集也增加了(图4j)。因此,乳酸激活PD-L1基因表达可能是通过PD-L1启动子上的组蛋白去乳酸化进行的。
图4 乳酸通过组蛋白酰化激活PD-L1基因表达
5. E3BP的核定位促进AML细胞中H4K5的乳酸化
为了寻找AML细胞中调节组蛋白乳酸化的分子,作者使用LC-MS/MS蛋白质谱鉴定技术来验证乳酸化-H4K5的结合蛋白。结果表明,E3BP,丙酮酸脱氢酶(PDH)复合物的组分可以与白血病细胞中的乳酸化-H4K5相互作用(图5a)。在STAT5高表达的AML患者中,E3BP(PDHX)的基因表达升高(图5b)。
接下来,作者构建了E3BP过表达的AML细胞,然后检测组蛋白乳酸化。结果显示,E3BP在AML细胞中显著诱导组蛋白乳酸化,包括H3K18、H4K5、H4K8和H4K12(图5c)。此外,免疫荧光还显示,E3BP过表达后,Kla和H4K5乳酸化增加(图5d,e)。出乎意料的是,在cS5过表达的AML细胞中,E3BP在细胞核中富集,这表明E3BP核定位受STAT5调节(图5f)。在乳酸盐处理的AML细胞中,E3BP核转位持续升高(图5g–I)。此外,Co-IP证明了在乳酸处理后,更多的E3BP与乳酸化的H4K5相互作用(图5j,k)。在E3BP过度表达后,AML细胞表现出更高的PD-L1水平(图5l)。这些结果表明,乳酸促进的E3BP核易位有助于组蛋白的乳酸化。
图5 E3BP的核定位促进AML细胞中H4K5的乳酸化
4、STAT5通过上调PD-L1表达抑制T细胞活化
由于STAT5在AML细胞中驱动PD-L1的表达(图3a),作者假设STAT5可能抑制PD-L1介导的免疫功能。值得注意的是,CD8+T细胞在STAT5高表达的AML母细胞中减少(图6a、b)。在条件培养基(CM)中培养的来自CS5和对照AML细胞的Jurkat细胞的激活水平相当。然而,Jurkat细胞与cS5 AML细胞直接接触后,发现Jurkat细胞中CD69的表达明显下调(图6c和补充图4a),表明STAT5可能通过诱导PD-L1表达抑制Jurkat细胞活化。
作者进一步产生了PD-L1敲除(KO) HL-60 cS5细胞(图6d)然后与Jurkat细胞共培养。正如预期的那样,Jurkat细胞被重新激活(图6e)。值得注意的是,敲除PD-L1没有明显改变AML细胞的增殖能力和葡萄糖利用(补充图4b–d),这意味着共培养系统中Jurkat细胞的激活主要是由于PD-L1敲除。同时,通过用PD-1中和抗体处理Jurkat细胞来阻断PD-1/PD-L1相互作用也恢复了Jurkat细胞的活化(图6f,g)。实验结果显示,CD8+T细胞在与PD-L1-KO HL-60 cS5细胞共培养或暴露于toripalimab单抗后,PBMCs的T细胞被重新激活(图6h),支持了在AML中PD-L1的抑制可能恢复STAT5抑制的CD8+T细胞活化。
图6 STAT5通过上调PD-L1表达抑制T细胞活化
本研究主要报道了AML中STAT5上调糖酵解。STAT5驱动的乳酸积累促进了PD-L1启动子上的组蛋白乳酸化,最终诱导了PD-L1的表达。免疫检查点抑制剂可以阻断PD-1/PD-L1的相互作用,重新激活STAT5高表达AML中的CD8+T细胞。因此,本研究证明了AML进展中的代谢-表观遗传学-免疫网络,STAT5诱导的乳酸可作为AML中抗PD-(L)1免疫疗法应用的预测性生物标志物。 本文充分利用前人研究数据做了大量的背景数据分析。作者还利用GC-MS非靶向代谢组学、LC-MS/MS蛋白质谱鉴定技术和细胞流式分析技术等多种技术手段层层验证,最终阐明了AML进展中的STAT5-乳酸-PD-L1网络,表明具有STAT5诱导激活的糖酵解和乳酸积累的AML患者可能受益于基于PD-1/PD-L-1的免疫疗法。 文章链接 : https://nature.dosf.top/articles/s41392-023-01605-2#Sec10






