2023年11月10日,首都医科大学公共卫生学院劳动卫生与环境卫生学系牛丕业教授团队在Environmental Pollution(IF:8.9)上发表了题为“Single-cell transcriptomics analysis of zebrafish brain reveals adverse effects of manganese on neurogenesis”的文章,该研究揭示了锰对斑马鱼大脑神经发生的毒性机制。
本研究利用单细胞RNA测序分析了锰对斑马鱼大脑神经发生的毒性作用机理。发现低浓度的锰暴露会激活斑马鱼大脑的神经发生,包括促进神经祖细胞的增殖以及分化为新生神经元和少突胶质细胞,而高浓度的锰暴露则会抑制神经发生和神经功能;并且锰暴露可通过特定的分子途径影响神经发生。此外,锰还能调节细胞间的通讯,并通过特定的信号通路影响神经细胞间的通讯。总之,该研究阐明了斑马鱼大脑的细胞组成,并加深了对锰诱导神经发生损伤机制的理解。欧易生物提供了该项目的单细胞转录组测序工作。
接下来,我们具体解析一下该项目的研究思路和实验内容。
发表期刊:Environmental Pollution
影响因子:8.9
材料:不同锰浓度处理下的斑马鱼脑组织
欧易提供技术服务:10x Genomics单细胞测序
如您想要了解跟多相关技术服务信息/价格,可点击「在线咨询」按钮了解 →
锰(Mn)被视为引发帕金森病的环境风险因子,锰过量接触会严重损害各类神经细胞,进而影响神经系统的正常发育,导致神经功能出现障碍。然而,关于锰暴露对神经发生具体影响的机制,包括神经细胞组成的变化和异质性等方面的知识尚不充分。近期研究发现,斑马鱼的大脑关键区域与哺乳动物具有高度的同源性,并且体型小巧,具有诸多优势。因此,为了全面研究锰暴露后斑马鱼脑神经发生过程中主要神经细胞类型的改变及其在锰诱导的神经毒性中的相互作用,并确定相关的细胞靶点和分子通路,斑马鱼已被成功地用作神经毒性研究的模型。
利用单细胞RNA测序技术深入探究锰暴露对大脑神经系统的毒性机制,对斑马鱼大脑神经细胞的类型及细胞间通讯进行细致分析。研究锰暴露后斑马鱼大脑神经发生过程中是否与多种神经细胞的变化存在关联,旨在精准识别锰毒性的细胞靶点,为治疗锰毒性提供科学依据。
1. 斑马鱼的运动能力和神经发生受锰暴露的影响
经过30天的暴露于不同浓度的Mn后,观察到斑马鱼的行为能力和神经损伤相关指标产生了显著变化(图1)。与对照组相比,Mn2和Mn3组的斑马鱼平均体重呈现出下降趋势。暗示斑马鱼在一定程度上能够耐受实验中给予的锰暴露剂量。斑马鱼脑重的下降呈剂量依赖性,可能与神经细胞损伤或减少有关(图1A)。T型迷宫实验显示,暴露于锰后斑马鱼的行为能力有所下降,包括移动距离、速度和旋转(图1C)。此外,斑马鱼还表现出记忆能力下降的趋势,表现为在EC区的频率和EC区的累积持续时间等指标的降低(图1B)。病理结果也显示出对照组斑马鱼大脑神经细胞形态完整、排列整齐、结构致密,而随着锰暴露量的增加,尤其是在Mn3组中的神经细胞形态发生改变和排列紊乱,表明锰可能会造成神经损伤(图1D)。
图1 斑马鱼的运动能力和神经受锰暴露的影响
2. 锰暴露对大脑神经细胞类型的影响
单细胞转录组测序分析将Ctrl、Mn1、Mn2、Mn3组中11,355个细胞确定成8种主要细胞类型:成熟神经元(MNs)、新生神经元(NNs)、祖细胞(PCs)、少突胶质细胞祖细胞(OPCs/ODs)、免疫细胞(Im)、小胶质细胞(Microglia)、淋巴内皮细胞(LEC)和Unknown(图2D)。其中,暴露于锰后,新生神经元、祖细胞和少突胶质细胞的细胞比例以剂量依赖的方式减少(图2C)。这些结果揭示了锰暴露或健康斑马鱼大脑中与神经发生相关的细胞类型的异质性。
图2 斑马鱼大脑细胞类型鉴定
PCs细胞被划分为5个亚群(图3A),每个亚群都有独特的基因表达谱(图3D)。例如,PC2细胞表达ascl1a和mki67,而PC3表达ascl1a,但不表达mki67。PC2和PC3都含有foxp4的表达,主要在Vv(腹侧端脑腹核)、Vc(腹侧端脑中央核)和VVd(腹侧端脑背核室区)区域表达。PC1细胞表达较多的神经上皮标志物(如krt8),部分细胞还表达在大脑多个区域均有的iqgap2。PC4表达pou3f1,主要在Vv和Vd区。根据PC5的位置,该亚群的状态介于PC1和PC2之间。这些结果表明,斑马鱼大脑中可能存在不同区域的异质性PCs群体。通过拟时序分析发现,PC2中的mki67基因主要位于轨迹的起点(图3E和F)。随着锰剂量的增加,Mn3组趋向于更靠近轨迹的末端。
图3 PCs亚群的分类
PCs细胞在组间也存在明显的差异性(图4A)。GSVA结果表明,与锰诱导的神经损伤相关的氧化损伤反应、炎症反应通路、谷胱甘肽代谢、BDNF相关通路和凋亡相关通路(凋亡调节nd信号通路)被激活(图4B)。这表明锰可能通过上述途径或机制造成PC损伤。同时,细胞间通讯结果表明,锰暴露下细胞间的通讯作用减少、尤其是在Mn3组(图4C)。
图4 锰暴露下斑马鱼大脑PCs细胞亚群的差异
3. 锰暴露下斑马鱼大脑NNs亚群和ODs亚群的异质性
NNs的细胞数量随着锰暴露浓度的增加而减少(图5A)。差异基因富集到了脑发育、对未折叠蛋白的反应、wnt信号通路和凋亡信号通路(图5C)。GSVA结果也表明,锰暴露后,炎症相关通路(细胞因子和炎症反应、IL17信号通路)、氧化应激反应、神经发生相关通路(Notch信号通路、多巴胺能神经发生)、BDNF相关通路(脑源性神经营养因子BDNF信号通路、BDNF/TrkB信号)和谷胱甘肽代谢被激活。
图5 锰暴露下斑马鱼大脑NNs亚群的异质性
同理,不同锰暴露下,ODs的细胞数也在减少(图6A)。差异基因富集到了ATP代谢过程、对氧化应激的反应、对未折叠蛋白的反应、谷胱甘肽代谢过程、神经胶质生成等(图6C)。GSEA结果也表明氧化损伤反应、睡眠调节、谷胱甘肽代谢、BDNF/TrkB信号转导和CCL18信号通路在锰暴露后被激活。
图6 锰暴露下斑马鱼大脑ODs亚群的异质性
4. 锰暴露下斑马鱼大脑细胞间的交互作用
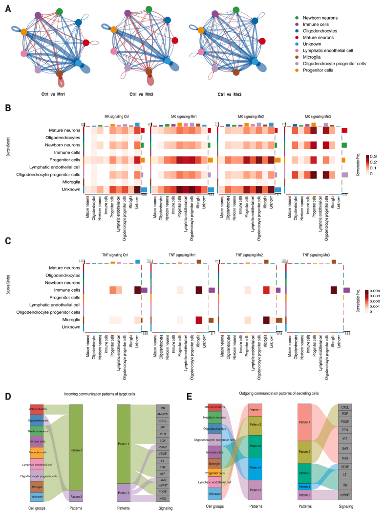
研究发现在锰暴露环境下,斑马鱼大脑中大多数细胞类型的相互作用受到抑制,这种影响在高剂量锰暴露组中更为显著(图7A)。同时,Mn2组中的PCs与小胶质细胞和ODs细胞之间相互作用的配-受体对数量出现增加,而Mn3组细胞间相互作用的配-受体对数量则有所减少。进一步分析MK信号通路中的多个配体-受体对,发现对照组PCs群体是MK配体与其他细胞相互作用的主要来源(图7B)。通过观察锰暴露下MK信号网络的变化,发现Mn1和Mn2组中的PCs对ODs、PCs和OPCs的信号强度随着锰浓度的增加而增强,但在Mn3组中则有所减弱。同样作为信号发送者,NNs或MN对PCs和OPCs的信号强度也随着锰暴露浓度的增加而增强。这些发现表明在锰暴露环境下,PCs、NNs和OPCs可能通过MK信号在激活斑马鱼大脑中其他细胞的过程中发挥关键作用。与MK信号通路相比,小胶质细胞是TNF信号通路配体作用于PCs的来源(图7C)。随着锰浓度的增加,TNF信号中小胶质细胞对PCs的信号转导增强,但这一现象在高剂量组中消失,这可能是由于锰对小胶质细胞的直接损伤作用所致(图7C)。
图7 锰暴露下斑马鱼大脑细胞间的交互作用
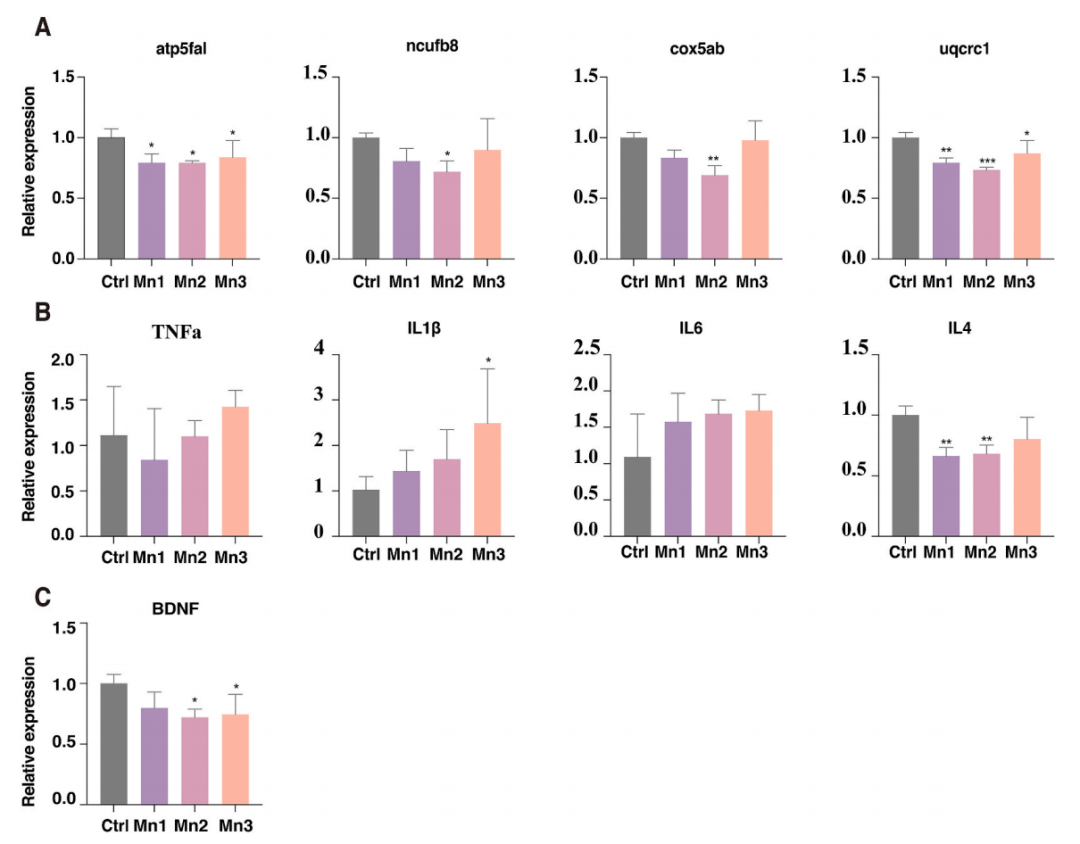
进一步分析锰暴露后线粒体损伤和炎症相关基因的表达,发现uqcrc1、ndufb8、cox5ab、atp5f1a基因的表达量均表现出下降趋势,表明锰暴露后斑马鱼脑内神经元细胞线粒体发生损伤(图8A)。验证斑马鱼脑组织中促炎因子(IL1β、IL6和TNFa)和抗炎因子(IL4)的变化(图8B),发现锰暴露后促炎症因子增加,抗炎症因子减少,表明斑马鱼脑部发生了神经炎症。此外,锰暴露后的脑源性神经营养因子(BDNF)的变化(图8C),表明BDNF的表达量显著下降,进一步表明神经发生损伤。
图8 锰暴露后线粒体损伤和炎症相关基因的表达
该研究通过scRNA-seq确定了锰暴露后斑马鱼大脑神经发生受损的情况以及多种神经元细胞的异质性。也证明了斑马鱼大脑神经发生相关细胞中与锰暴露相关的分子通路,并发现锰暴露会导致细胞通讯紊乱。此外,发现锰暴露对斑马鱼大脑神经发生的损伤可能涉及的特定途径和机制。为锰引起神经损伤的机制研究提供了一定的科学依据。
原文链接:
https://doi.org/10.1016/j.envpol.2023.122908






